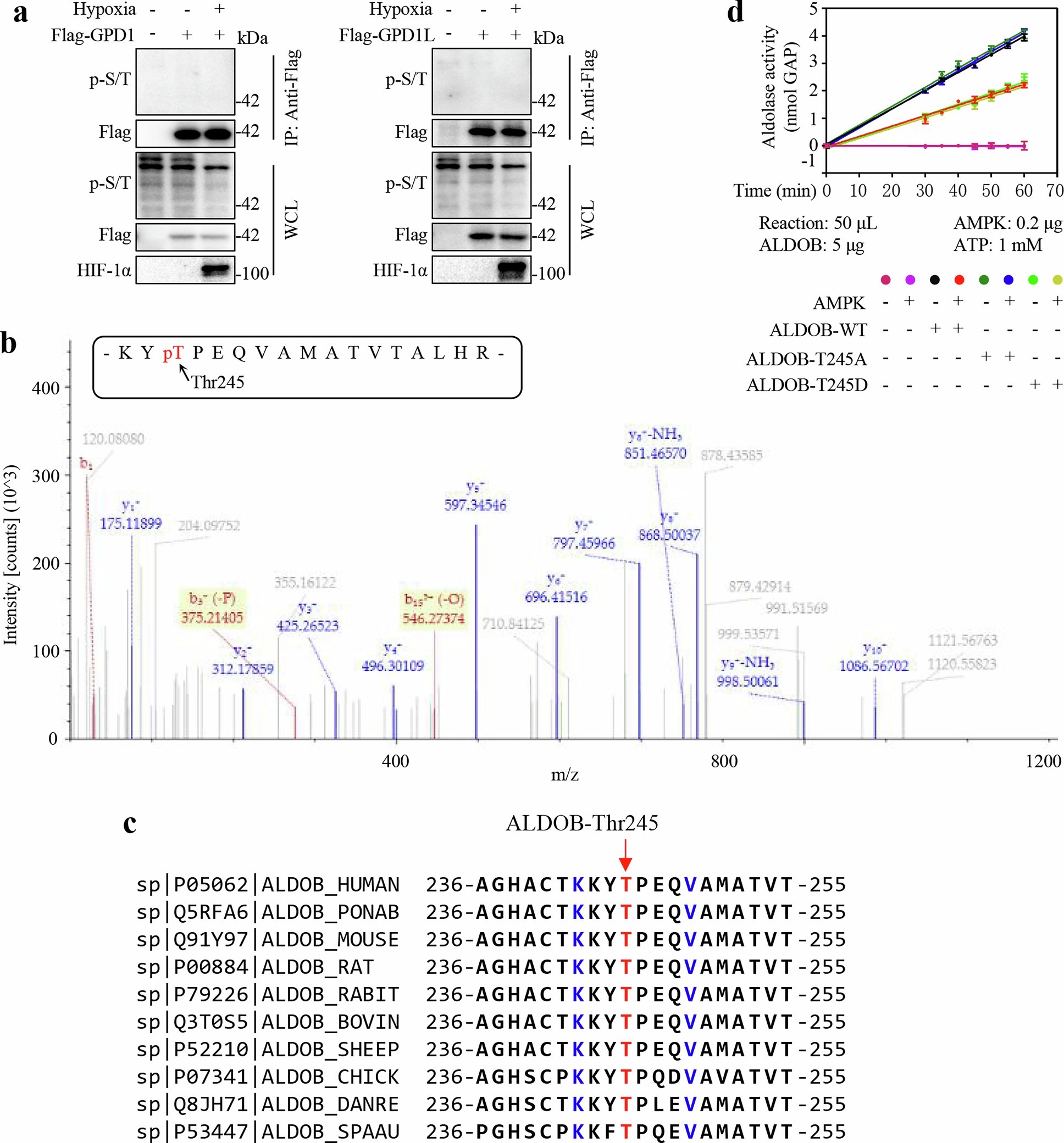
Extended Data Fig. 8: Inactivation of ADLOB by AMPK-mediated phosphorylation.

a, HEK293T cells were transfected with vector, Flag-GPD1, or Flag-GPD1L plasmids, and then cultured under normoxia or hypoxia for 8 h. IP assays were performed using anti-FLAG affinity M2 beads followed by immunoblotting for the phosphorylation of GPD1 or GPD1L. b, Mass spectrometry was used to detect the phosphorylation site of ALDOB in HeLa cells after treatment with A769662 for 8 h. c, Conservation of the phosphorylation site in ALDOB among different species. Amino acid residues around Thr245 are shown. d, The activity of GST-ALDOB-WT, T245A, and T245D mutants purified from an E. coli expression system incubated with or without active AMPK as indicated. Values are shown as mean ± SD, data are verified in two replicates with similar results (a) and n = 3 biologically independent samples (d).