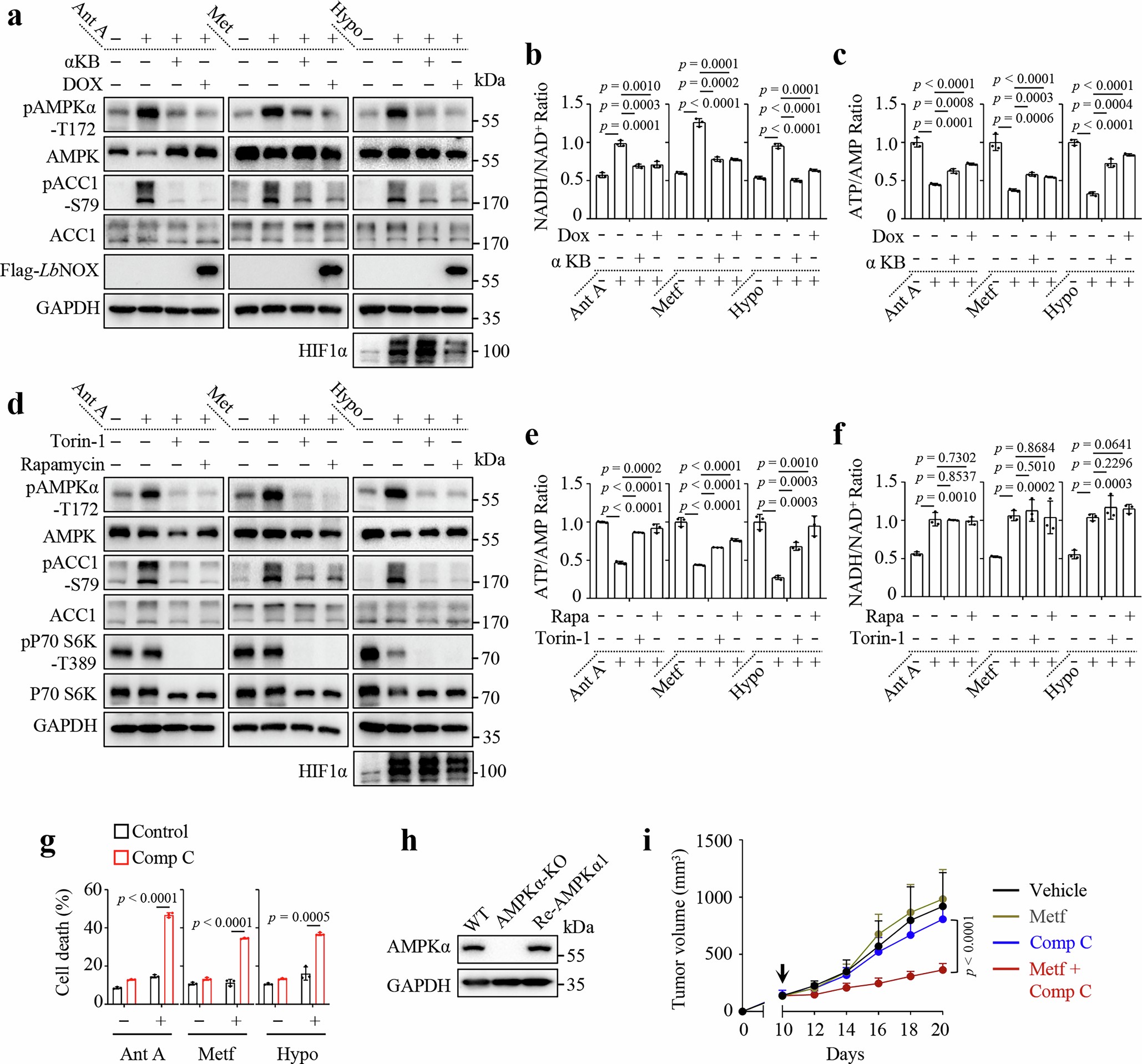
Extended Data Fig. 9: The trade-off regulation between reductive stress and energy stress.

a, Effects of αKB and LbNOX on AMPK activation of A549 cells cultured under respiratory chain inhibition or hypoxia for 24 h. αKB, 2 mM; Dox, 0.1 μg/mL. b,c, Effects of αKB and LbNOX on cellular NADH/NAD+ ratio (b) and ATP/AMP ratio (c) of A549 cells cultured under respiratory chain inhibition or hypoxia for 24 h. αKB, 2 mM; Dox, 0.1 μg/mL. d, Effects of Torin-1 (0.1 μM) and Rapamycin (1 μM) on AMPK activation of A549 cells cultured under respiratory chain inhibition or hypoxia for 24 h. e,f, Effects of Torin-1 (0.1 μM) and Rapamycin (1 μM) on cellular NADH/NAD+ ratio (e) and ATP/AMP ratio (f) of A549 cells cultured under respiratory chain inhibition or hypoxia for 24 h. g, Effects of Compound C (2 μM) on cell death of A549 cells cultured in nutrient-deprived medium under respiratory chain inhibition or hypoxia for 12 h. h, Immunoblot verification of AMPKα knockout and AMPKα re-expression in HeLa cells. i, The effect of metformin (100 mg/kg/day, i.g.) or Compound C (20 mg/kg/day, i.p.) treatment alone or in combination on tumor formation ability in nude mice of HeLa cells. Metformin (Metf, 4 mM) and Ant A (2 μM) were used. Values are shown as mean ± SD, n = 3 biologically independent samples (b,c,e,f,g) or n = 6 biologically independent mice (i), two way ANOVA (i), and two-tailed Student’s t-tests for others. In a,d, data are verified in two replicates with similar results.