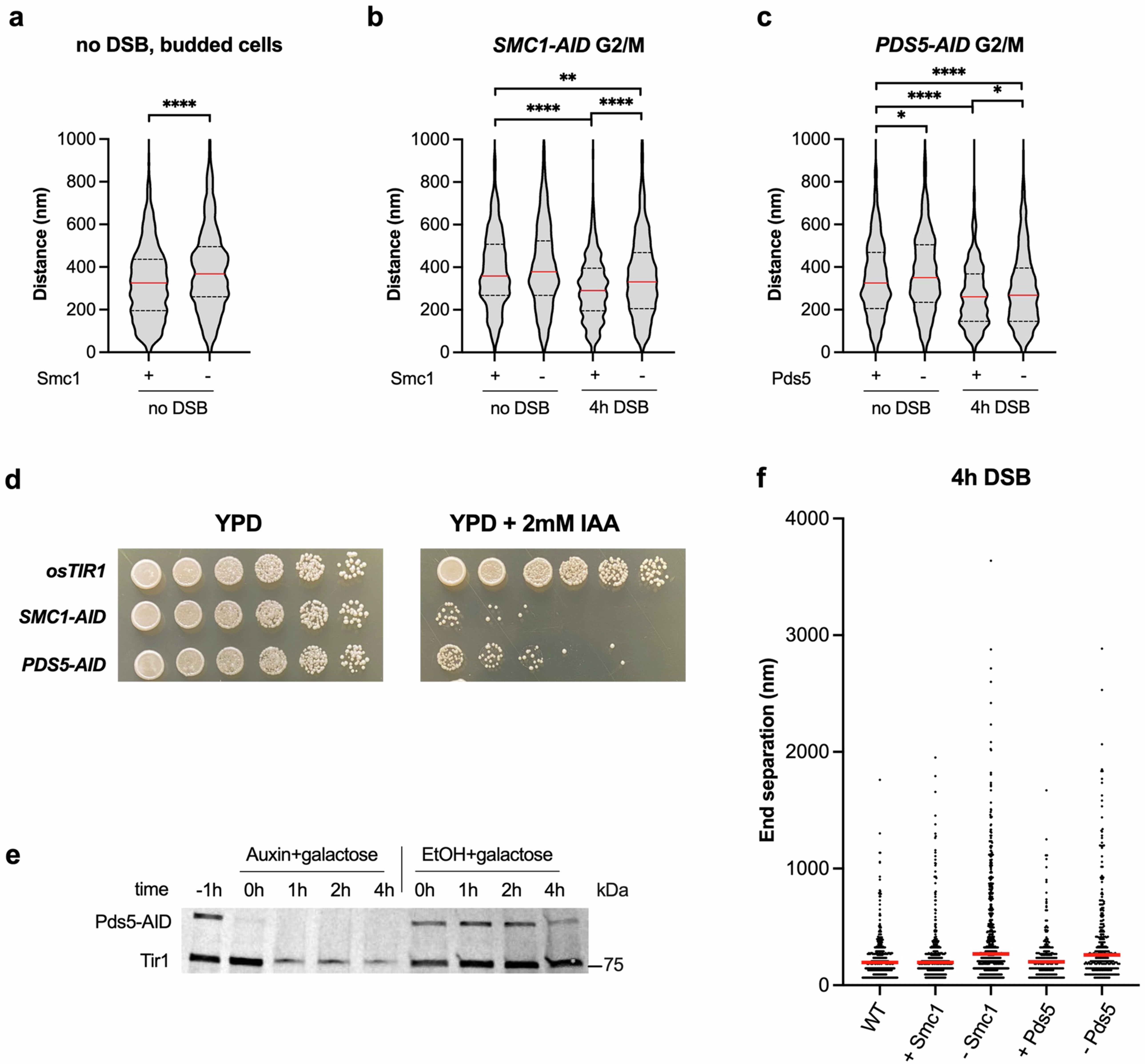
Extended Data Fig. 5: Smc1 depletion reveals cohesin-dependent Pds5-independent genome compaction in S-M phase cells.
From: Cohesin complex oligomerization maintains end-tethering at DNA double-strand breaks

a, Distances between 45 kb separated tags from the three biological replicas for SMC1-AID tagged strain treated with ethanol (+Smc1) or auxin (-Smc1) in Fig. 3c, represented as a violin plot. Red line at median, quartiles represented by dashed line. b, c, Distances between 45 kb separated tags from three biological replicas for SMC1-AID and PDS5-AID tagged strains arrested with nocodazole, treated with ethanol or auxin and following 4 hours DSB in Fig. 3d,e, represented as a violin plot. Red line at median, quartiles represented by dashed line. d, Drop assay of compaction strains plated on YPD and YPD + auxin, incubated for 48 hours at 30 °C. n = 2 biological replicates. e, anti-myc Western blot demonstrating protein levels of PDS5-AID strains treated with auxin or ethanol used throughout microscopy DSB end-tethering assay time course. t-1h (before IAA/EtOH addition), t0h (1 hour IAA/EtOH), t1h (2 hours IAA/EtOH including 1 hour with galactose), t2h (3 hours IAA/EtOH including 2 hours with galactose) and t4h (5 hours IAA/EtOH including 4 hours with galactose). n = 2 biological replicates f, Scatter dot plots of end separation corresponding to the pool of measurements of biological replicates presented in Fig. 3f. Red line at median. P values were calculated using a two-tailed unpaired Mann Whitney test. (*P ≤ 0.05, **P ≤ 0.01, ***P ≤ 0.001, ****P ≤ 0.0001, not significant (ns) P > 0.05). Numerical P values are indicated in Supplementary Information Table 4. (a) no DSB +Smc1 vs no DSB -Smc1 P < 0.0001. (b) no DSB +Smc1 vs 4 h DSB +Smc1 P < 0.0001, 4 h DSB +Smc1 vs 4 h DSB -Smc1 P < 0.0001, no DSB +Smc1 vs 4 h DSB -Smc1 P = 0.0032. (c) no DSB +Pds5 vs no DSB -Pds5 P = 0.0169, no DSB +Pds5 vs 4 h DSB +Pds5 P < 0.0001, no DSB +Pds5 vs 4 h DSB -Pds5 P < 0.0001, 4 h DSB +Pds5 vs 4 h DSB -Pds5 P = 0.0101. Source numerical data and unprocessed blots are available in Source data.