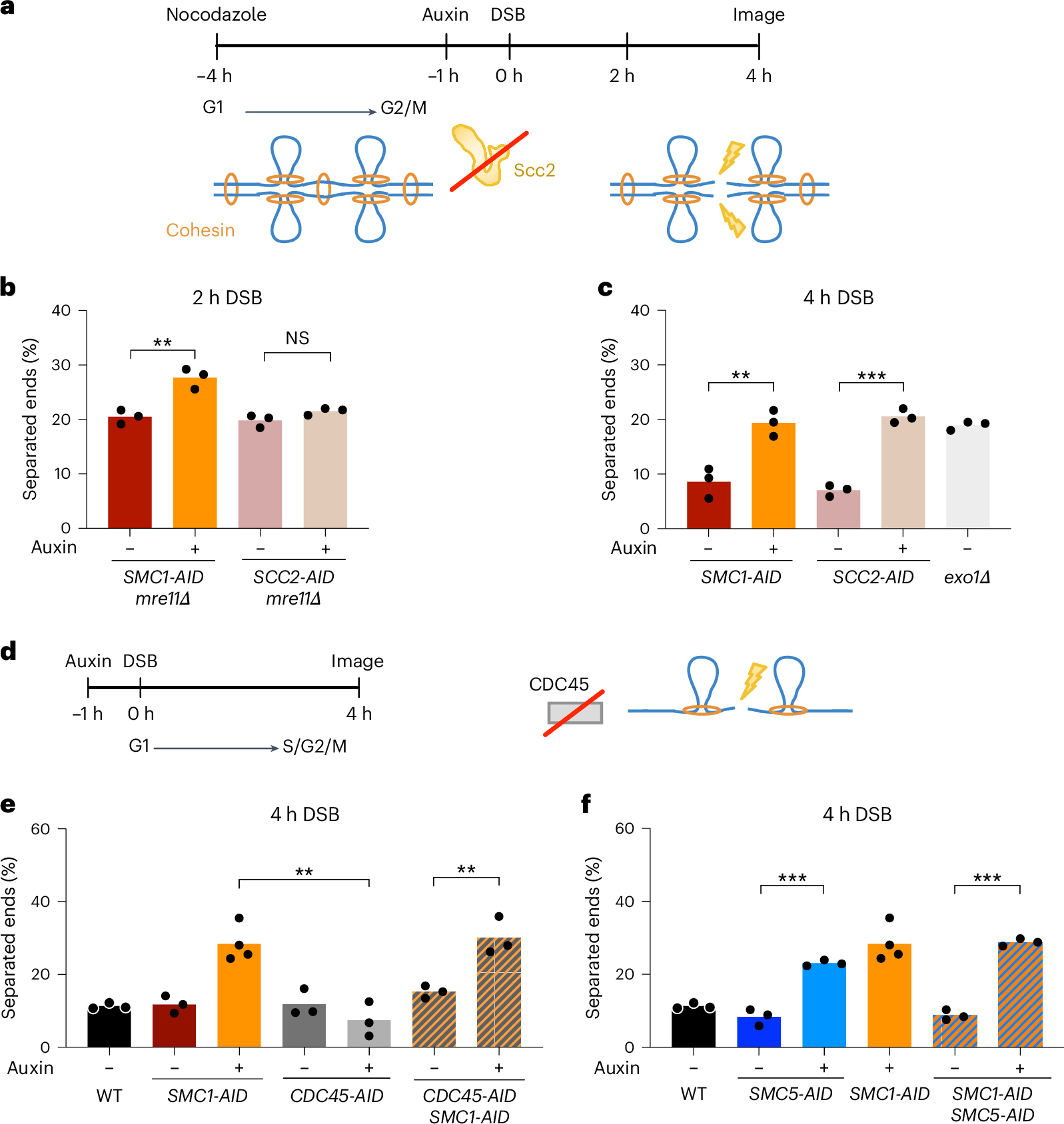
Fig. 2: Cohesin DSB end-tethering requires de novo cohesin loading but not sister chromatid cohesion.
From: Cohesin complex oligomerization maintains end-tethering at DNA double-strand breaks

a, Schematic representation of an assay to determine DSB end-tethering in the absence of de novo cohesin loading. DSBs were induced after cells were blocked in G2/M with nocodazole for 3 h, and incubated with auxin or ethanol for a further 1 h. b,c, Percentage of G2/M blocked cells with separated ends in the indicated strains after 2 (b) or 4 h (c) DSB induction. d, Schematic representation of the assay used in e to determine DSB end-tethering in the absence of replication. G1 arrested cultures were incubated with auxin or ethanol for 1 h before release in galactose and auxin containing medium. In the absence of Cdc45, cells advance through the cell cycle upon DSB induction, and load cohesin onto chromosomes without undergoing replication. e,f, Percentage of cells with separated ends in the indicated strains after 4 h DSB induction. Data are presented as the mean of more than three independent experiments with N = 150 for each strain and condition (b,c,e,f). See source numerical data for detailed numbers. Overlaid black dots show the values of independent biological replicates. P values were calculated using a two-tailed unpaired t-test (*P ≤ 0.05, **P ≤ 0.01, ***P ≤ 0.001, ****P ≤ 0.0001, NS P > 0.05). Numerical P values are provided in Supplementary Table 4. In b, mre11Δ SMC1-AID − auxin Noc versus mre11Δ SMC1-AID + auxin Noc P = 0.0054, mre11Δ SCC2-AID − auxin versus mre11Δ SCC2-AID + auxin P = 0.0886. In c, SMC1-AID + auxin Noc versus SMC1-AID − auxin Noc P = 0.0068. In e, SMC1-AID + auxin versus CDC45-AID + auxin P = 0.0025, SMC1-AID CDC45-AID − auxin versus SMC1-AID CDC45-AID + auxin P = 0.0092, SCC2-AID + auxin Noc versus SCC2-AID − auxin Noc P = 0.0032. In f, SMC1-AID SMC5-AID + auxin versus SMC1-AID SMC5-AID + auxin P < 0.0001, SMC5-AID + auxin versus SMC5-AID + auxin P = 0.0004.