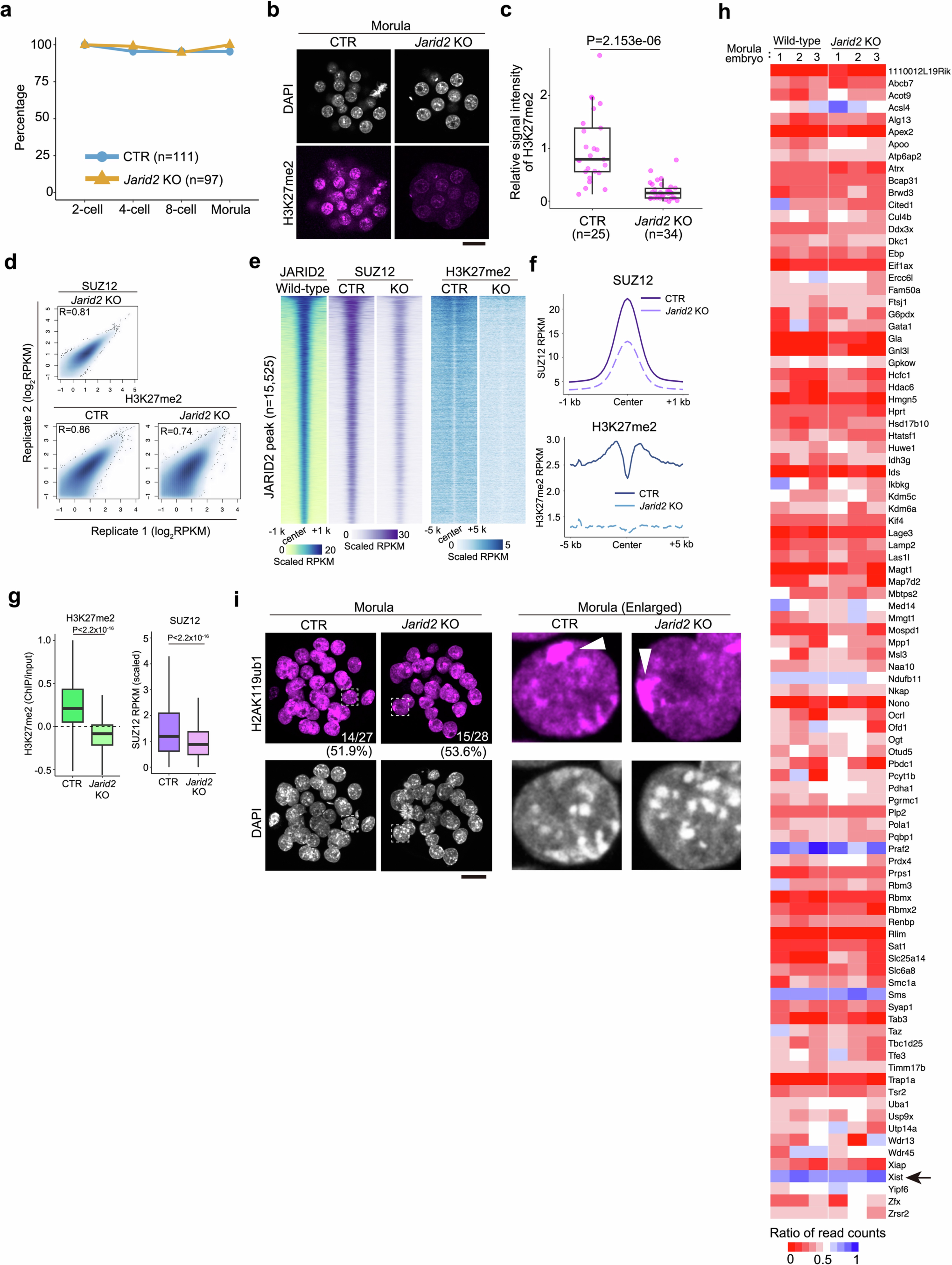
Extended Data Fig. 5: Characterization of Jarid2 KO morula embryos.

a. Preimplantation development of control and Jarid2 KO embryos. The embryos that reached the four-cell, eight-cell and morula stages in a timely fashion were counted at 48, 56 and 72 hours post-fertilization (hpf), respectively. The number of two-cell embryos was set as 100%. b. Representative images of H3K27me2 immunostaining analysis in control and Jarid2 KO morula embryos. Scale bar, 20 µm. c. Quantification of H3K27me2 signal intensities. The number of embryos examined (n) is indicated. The averaged signal intensity in CTR embryos was set as 1.0. The centre lines in the boxes represent median values. The box edges, upper, and lower whiskers indicate the interquartile range (IQR; from the 25th to 75th percentile), the largest value smaller than 1.5× the IQR above the 75th percentile, and the smallest value larger than 1.5× the IQR below the 25th percentile, respectively. p, two-sided Mann–Whitney U-test. d. Scatter-plot showing the correlation between biological duplicates. That of SUZ12 CUT&RUN in control morula embryos is shown in Extended Data Fig. 4b. Spearman correlation is also shown. e, f. Heatmap (e) and averaged plot (f) showing the SUZ12 and H3K27me2 signal enrichment at original JARID2 peak loci in control and Jarid2 KO morula embryos. g. Box plot showing H3K27me2 and SUZ12 levels across the paternal X-chromosome in morula embryos. The centre lines in the boxes represent median values. The box edges, upper, and lower whiskers indicate the interquartile range (IQR; from the 25th to 75th percentile), the largest value smaller than 1.5× the IQR above the 75th percentile, and the smallest value larger than 1.5× the IQR below the 25th percentile, respectively (n = 1, as biological replicates were combined). p, two-sided Mann–Whitney U-test. h. Heatmap showing the ratio of allelic read counts of single embryo RNA-seq in WT and Jarid2 KO female morula embryos. Ratio: paternal reads / (paternal + maternal reads). The X-linked gene list is from47, but only those that have >20 SNP-containing reads are shown (paternal + maternal reads > 20). i. Representative images of H2AK119ub1 immunostaining analysis. The numbers and percentage of embryos exhibiting clear H2AK119ub1 foci are indicated. The right images are enlarged blastomeres from the regions indicated by dotted lines in the left images. White arrowheads indicate putative inactive X-chromosome showing H2AK119ub1 foci. Scale bar, 20 µm.