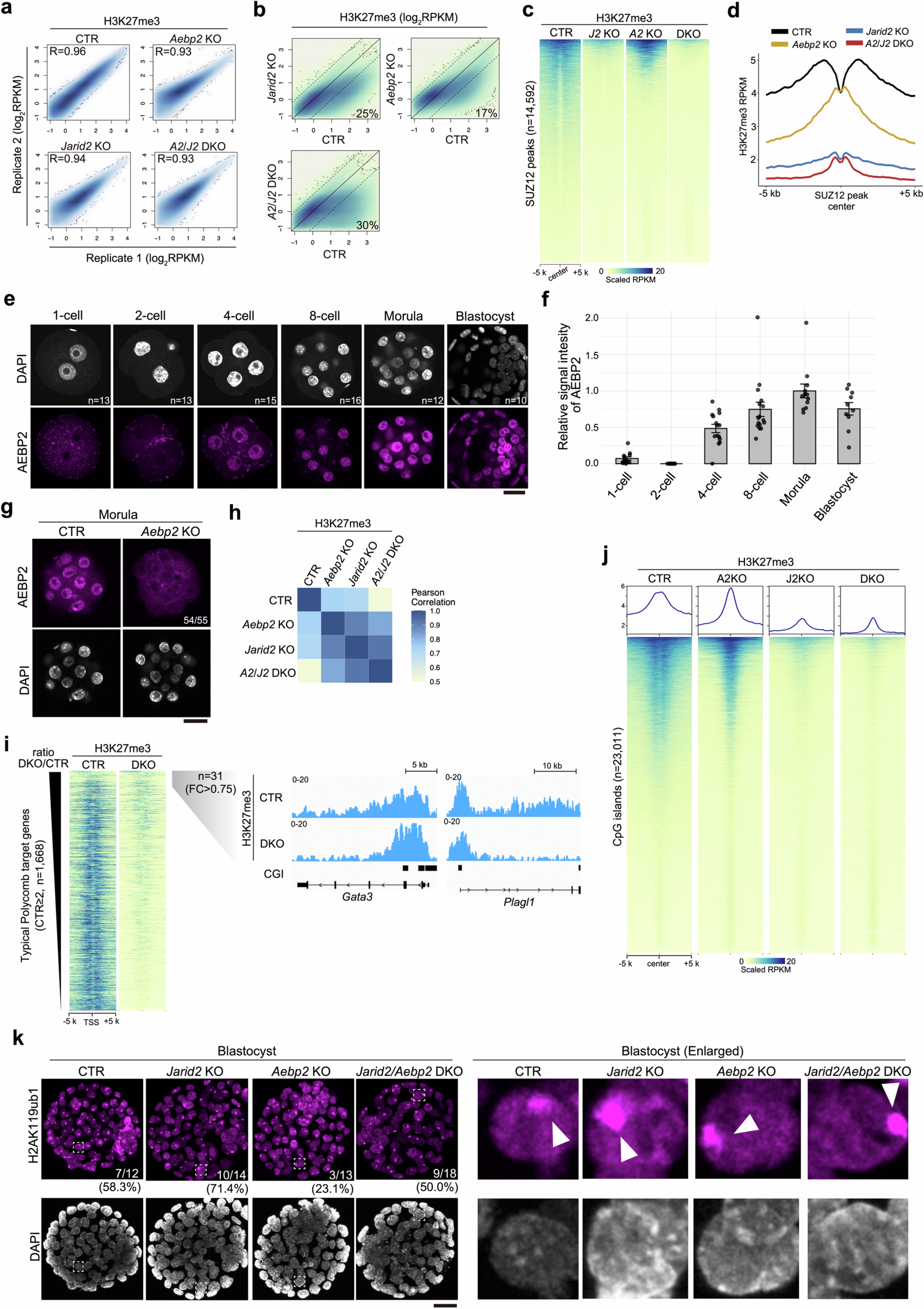
Extended Data Fig. 7: H3K27me3 changes and H2AK119ub1 immunostaining in mutant blastocysts, and the expression of AEBP2.

a. Scatter-plot showing the correlation of H3K27me3 CATCH-seq between biological duplicates. Spearman correlation is also shown. b. Scatter plots showing H3K27me3 enrichment (10-kb window). Percentages at the lower right indicate the proportion of H3K27me3-lost bins [RPKM(CTR) > 1, FC(CTR/KO) > 2]. c, d. Heatmap (c) and averaged plot (d) showing H3K27me3 signals at SUZ12 peaks that had been defined in CTR morula embryos. e, f. Representative images (e) and quantification (f) of AEBP2 immunostaining analysis in preimplantation embryos. The numbers of embryos examined (n) in a single experiment are indicated. Embryos without XCI foci were quantified. The averaged signal intensity in morula embryos was set as 1.0. Scale bar, 20 µm. g. Representative images of AEBP2 immunostaining analysis for AEBP2 KO embryos. The number of embryos examined in three independent experiments is 42 (CTR) and 55 (KO). The numbers of embryos lacking AEBP2 staining signals are indicated. Scale bar, 20 µm. h. Heatmap showing pairwise Pearson correlations of H3K27me3 between each group. i. Heatmap of H3K27me3 signals at CTR and DKO blastocysts. Genes with FC(DKO/CTR) > 0.75 were considered as putative PRC2.2-independent targets (n = 31), and their representative genome browser snapshots are shown at right. j. Heatmap and averaged plot showing H3K27me3 signals at CGIs. k. Representative images of H2AK119ub1 immunostaining analysis in blastocysts. The numbers and percentage of embryos exhibiting clear H2AK119ub1 foci are indicated. The right images are enlarged blastomeres from the regions indicated by dotted lines in the left images. White arrowheads indicate putative inactive X-chromosome showing H2AK119ub1 foci. Scale bar, 20 µm.