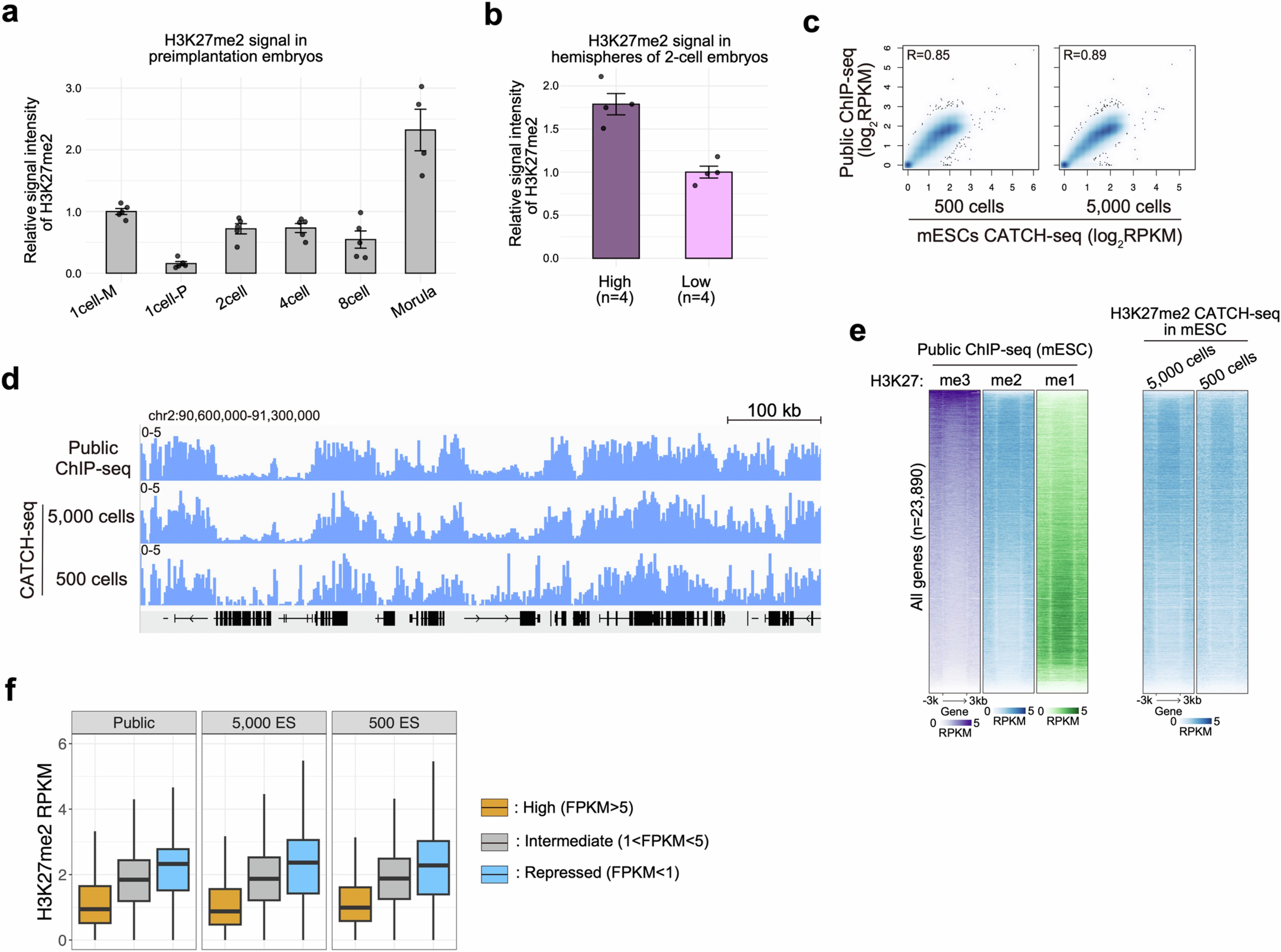
Extended Data Fig. 1: Quality validation of H3K27me2 CATCH-seq datasets.

a. Quantification of H3K27me2 immunostaining data. The numbers of embryos examined (n) in a single experiment are indicated in the main figure [additionally, at least 3 independent experiments were performed to compare different embryonic stages (for example eight-cell versus morula)]. Zygotes at 11 hpf were quantified for the one-cell samples. The averaged signal intensity in maternal pronuclei of one-cell zygotes was set as 1.0. Error bars, s.d. b. Quantification of H3K27me2 immunostaining data in each hemisphere of two-cell embryos. The numbers of embryos examined (n) are indicated. The averaged signal intensity in a hemisphere with lower signal intensity was set as 1.0. Error bars, s.d. c. Scatter plots showing H3K27me2 enrichment (10-kb window) of our CATCH-seq datasets using 500 and 5,000 mouse embryonic stem cells (mESCs) compared to a public ChIP-seq dataset in mESCs35. Spearman correlation is also shown. d. Genome browser view of the H3K27me2 distribution. e. Heatmap showing the signal enrichment of H3K27me3, 2, and 1. f. Heatmap showing the H3K27me2 levels of highly expressed genes, intermediate genes, and repressed genes. The centre lines in the boxes represent median values. The box edges, upper, and lower whiskers indicate the interquartile range (IQR; from the 25th to 75th percentile), the largest value smaller than 1.5× the IQR above the 75th percentile, and the smallest value larger than 1.5× the IQR below the 25th percentile, respectively (n = 1).