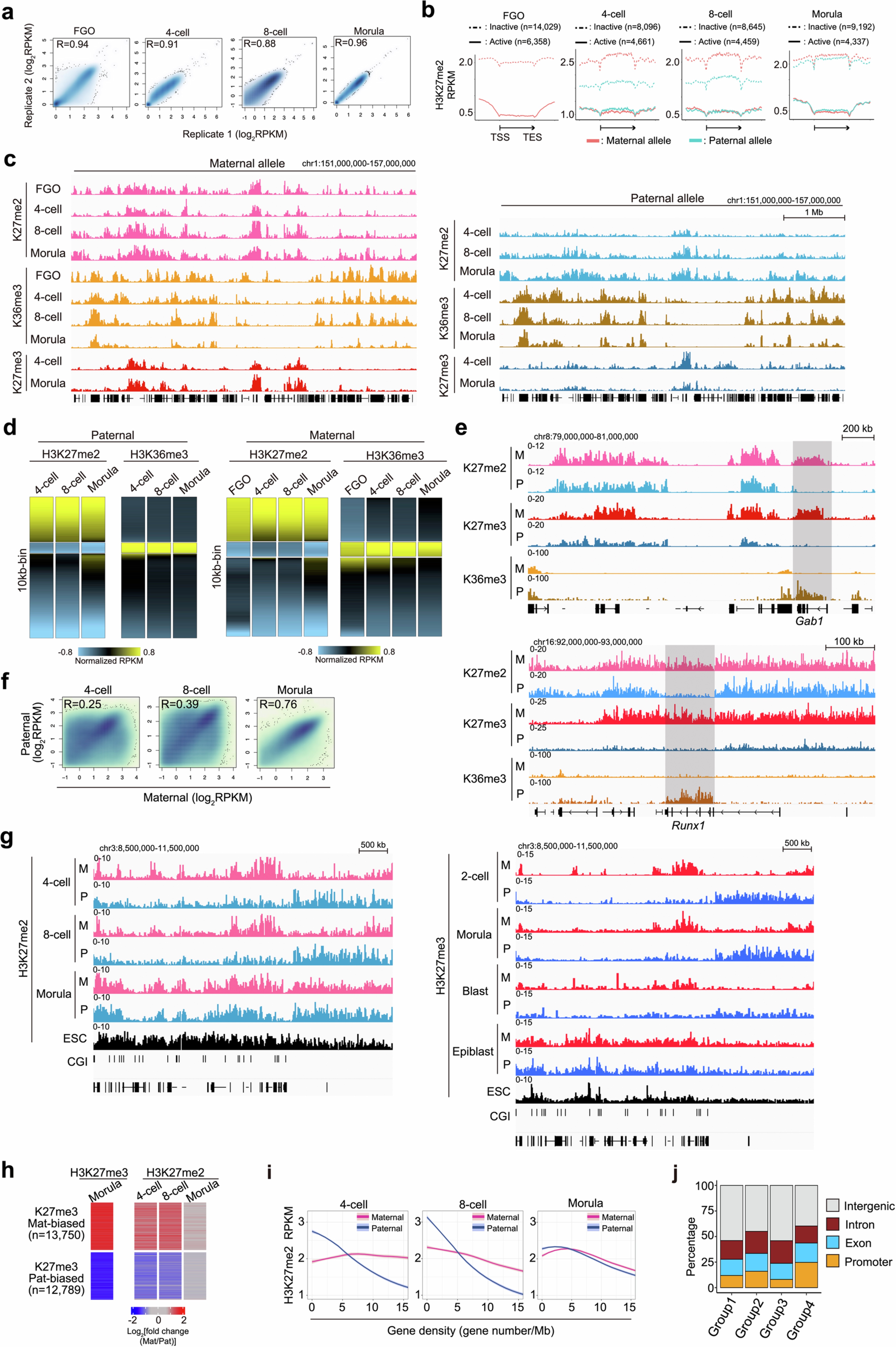
Extended Data Fig. 2: Characterization of H3K27me2 distribution in early embryos.

a. Scatter-plot showing the correlation between biological duplicates of H3K27me2 CATCH-seq in FGOs, four-cell, eight-cell, and morula embryos. Spearman correlation is also shown. b. Averaged signal profiles of maternal and paternal H3K27me2 at gene bodies in four-cell, eight-cell, and morula embryos. The two groups represent active genes (FPKM > 5) and inactive genes (FPKM < 1), respectively. c. Genome browser views of H3K27me2, H3K27me3 and H3K36me3 distributions at paternal and maternal alleles. The H3K36me3 datasets of FGO and eight-cell embryos are from46. Those of four-cell and morula embryos were generated in this study. d. Heatmap showing the genome-wide enrichment of H3K27me2 and H3K36me3 (10-kb bins). e. Genome browser view at the Gab1 (top) and Runx1 loci (bottom) in morula embryos. M, maternal allele. P, paternal allele. f. Scatter plots showing H3K27me2 enrichment (10-kb window) in maternal and paternal alleles of four-cell, eight-cell, and morula embryos. Spearman correlation is also shown. g. Genome browser view of the parental alleles next to each other. The genomic location is identical to the main figure. h. Heatmap showing the allelic biases of H3K27me2 at allelic H3K27me3-retained regions. Each row represents a 10-kb bin that had enough signals (RPKM > 2). Upper and lower groups represent the regions where H3K27me3 are maternally and paternally biased, respectively, in morula embryos (FC > 2). The H3K27me3 dataset is from17. i. Averaged signal profiles of H3K27me2 at regions with different gene densities (gene number per 1 Mb sliding window with a 200-kb step) in four-cell, eight-cell and morula embryos. j. Genomic distribution of H3K27me2-persisted (group1, 3) and -gained loci (group2, 4). Promoters represent the regions of ±2.5 kb around transcription start sites.