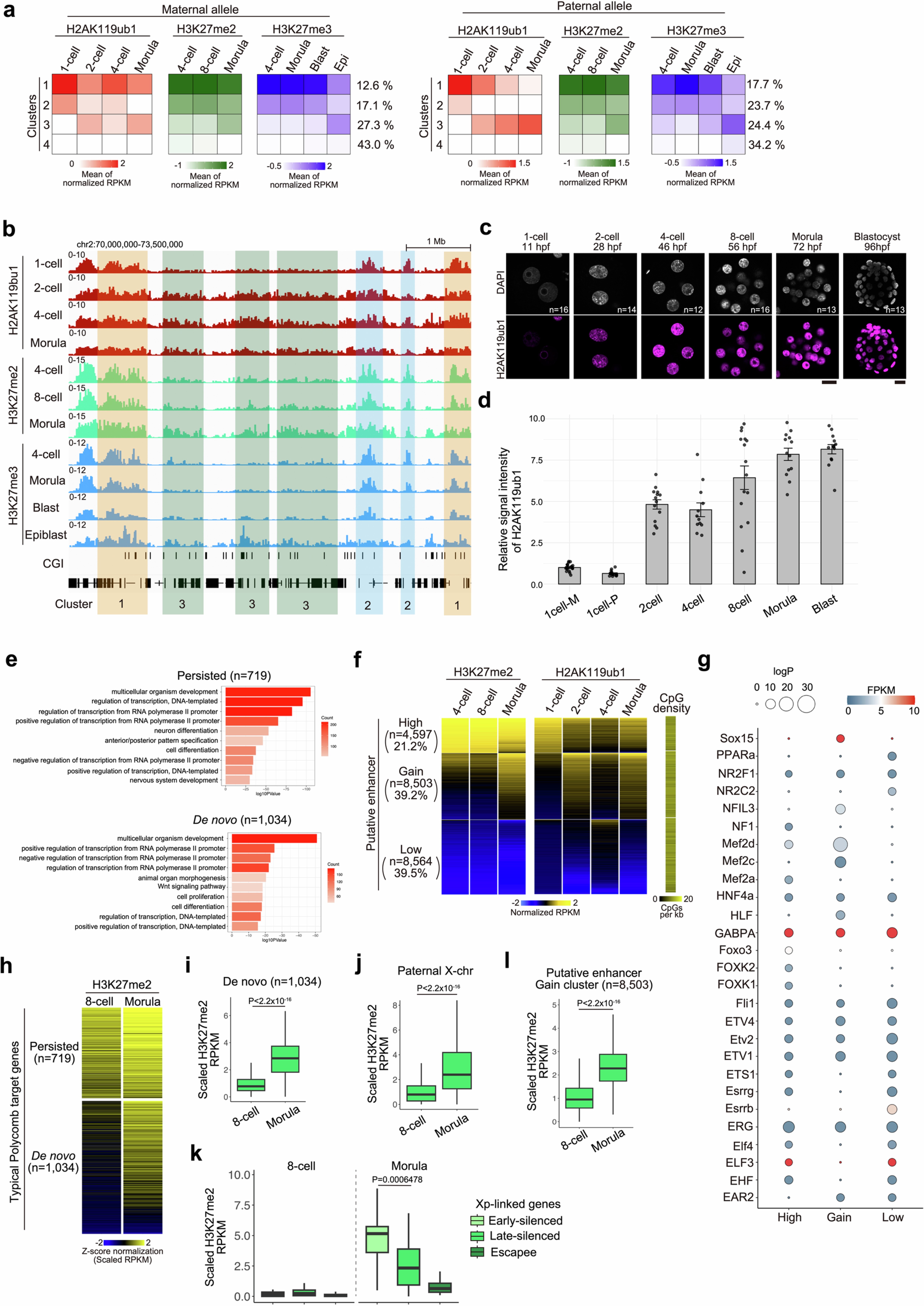
Extended Data Fig. 3: Dynamics of H2AK119ub1, H3K27m2, and H3K27me3 during early development.

a. Heatmap showing the averaged signals of genome-wide 10-kb bins within each cluster at the maternal and paternal alleles. The H2AK119ub1 and H3K27me3 datasets are from 16,17,63. b. Genome browser view of each cluster. c, d. Representative images (c) and quantification (d) of H2AK119ub1 immunostaining analysis. The numbers of embryos examined (n) in a single experiment are indicated [additionally, at least 3 independent experiments were performed to compare different embryonic stages (for example one-cell versus two-cell)]. The averaged signal intensity in maternal pronuclei of one-cell zygotes was set as 1.0. Scale bars, 20 µm. Error bars, s.d. e. GO-term analysis of persisted and de novo clusters of typical Polycomb target genes. p, two-sided p value (non-adjusted). f. Heatmap showing the signal enrichment at putative enhancers. Putative enhancers were defined by non-TSS H3K27ac peaks (at least 2.5 kb far from TSSs) in 8 adult tissues and mESCs. g. TF motif enrichment analysis at H3K27me2-high, -gained, and -low clusters of putative enhancers. Gradient colour indicates gene expression levels in morula embryos. p value, hypergeometric test with Bonferroni correction, two-sided from HOMER. h. Heatmap showing the spike-in scaled H3K27me2 signal enrichment at the typical Polycomb target genes. i-l. Box plot showing the spike-in scaled H3K27me2 signal enrichment at the “de novo” cluster of typical Polycomb target genes (i), paternal X-chromosome (j), Xp-linked genes (k), and the “gained” cluster of putative enhancers (l). The centre lines in the boxes represent median values. The box edges, upper, and lower whiskers indicate the interquartile range (IQR; from the 25th to 75th percentile), the largest value smaller than 1.5× the IQR above the 75th percentile, and the smallest value larger than 1.5× the IQR below the 25th percentile, respectively (n = 1). p, two-sided Mann–Whitney U-test.