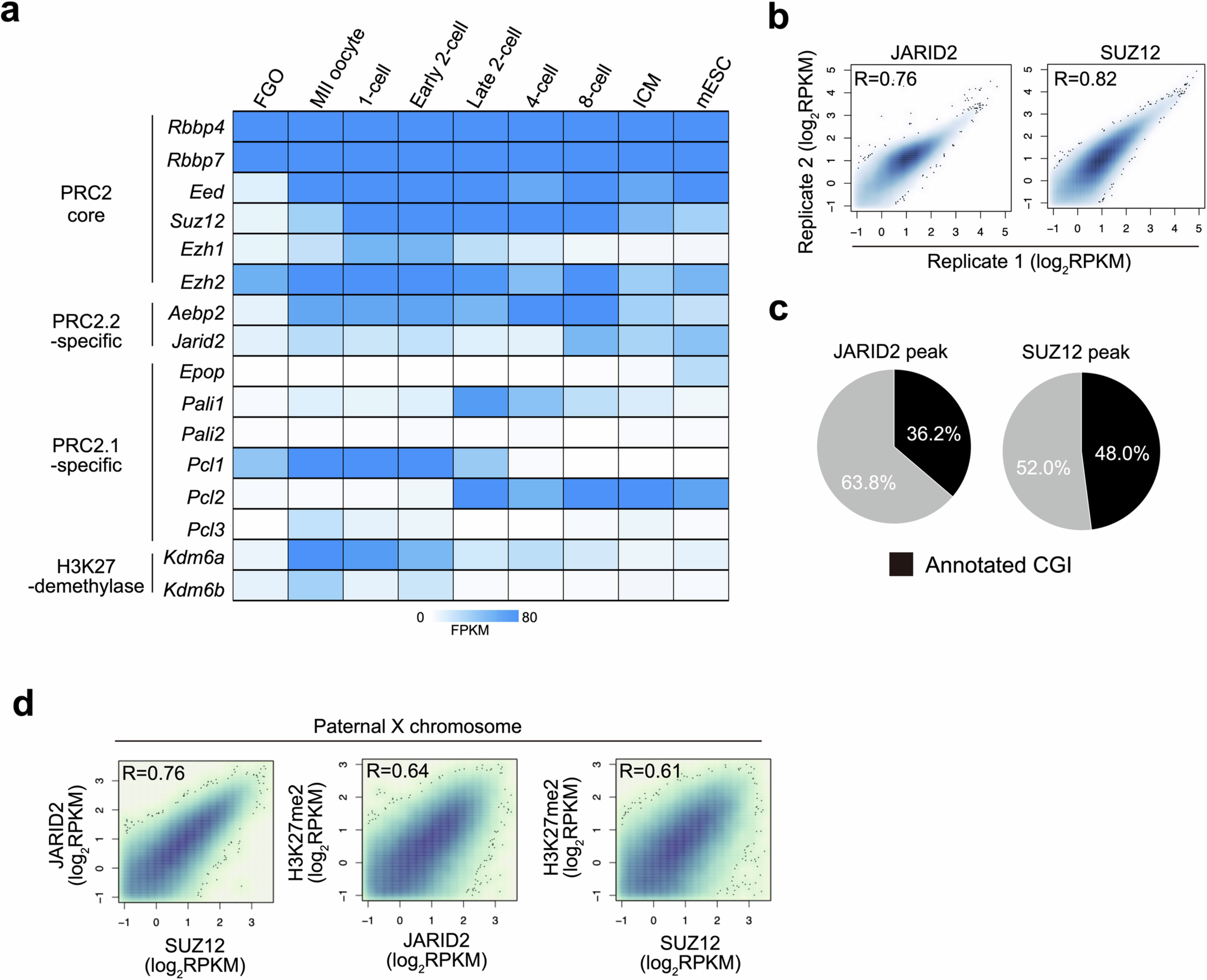
Extended Data Fig. 4: Characterization of JARID2 and SUZ12 distributions in morula embryos.

a. Heatmap showing Ribo-seq signals of PRC2 core and -accessory proteins and H3K27-specific demethylases in oocytes and preimplantation embryos. The Ribo-seq datasets are from54.b. Scatter plots showing the correlation between biological duplicates in JARID2 and SUZ12 CUR&RUN datasets. Spearman correlation is also shown. c. Pie chart showing the percentage of JARID2 and SUZ12 peaks that are overlapped with annotated CGIs. d. Scatter-plot showing the correlation between SUZ12, JARID2, and H3K27me2 across the paternal X-chromosome in morula embryos. Spearman correlation is also shown.