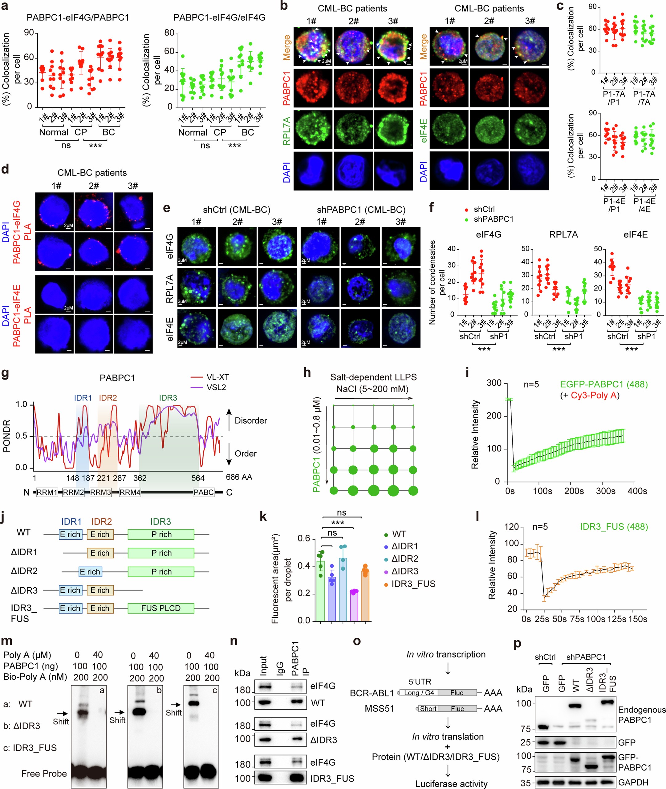
Extended Data Fig. 5: PABPC1 undergoes LLPS to form condensates in CML-BC.

a, The colocalization ratio (colocalized condensates/individual protein condensates) per cell according to Fig. 5a (n = 10 per sample). b, Co-immunofluorescence staining of PABPC1 (red) and eIF4E/RPL7A (green) in bone marrow cells from CML-BC (1#, 2#, 3#) patients, and nuclei counterstained with DAPI (blue). Scale bar, 2 μm. c, The colocalization ratio (colocalized condensates/individual protein condensates) per cell (b) (n = 10 per sample). d, PLA assay of PABPC1-eIF4G/eIF4E colocalization in bone marrow cells from CML-BC (1#, 2#, 3#) patients, and nuclei counterstained with DAPI (blue). Scale bar, 2 μm. e-f, Immunofluorescence staining showing the effects of PABPC1 inhibition on formation (e) or quantity (f) of eIF4G/eIF4E/RPL7A condensates (green) in bone marrow cells from CML-BC (1#, 2#, 3#) patients, and nuclei counterstained with DAPI (blue), (n = 10 per patient). Scale bar, 2 μm. g, PONDR predicted intrinsically disordered regions in PABPC1. h, Summary of phase-separation behavior of PABPC1 (Fig. 5d). i, FRAP analysis of the PABPC1/ PolyA+ mRNA condensates with 488 nm laser in vitro. j, Schematic diagram of truncation and chimeric mutation in PABPC1 protein. k, Fluorescence area per droplet at 0.8 μM protein concentration (Fig. 5h). l, FRAP analysis of EGFP-PABPC1 (IDR3_FUS) in transfected K562 cells. m, R-EMSA assay showing purified recombined EGFP-PABPC1 binding to poly(A) RNA sequences in vitro. n, Pull-down assay showing purified recombined EGFP-PABPC1 binding to eIF4G protein in vitro. o, Schematic diagram of in vitro translation from Fig. 5j. p, Western blot showing the protein expression levels of K562 cells from Fig. 5k-l. Data are shown as the mean ± SEM. Adjusted p-values were calculated by Wilcoxon rank sum test (a, f) and one-way ANOVA with Bonferroni correction (k); ns P > 0.05, *P < 0.05, ***P < 0.001.