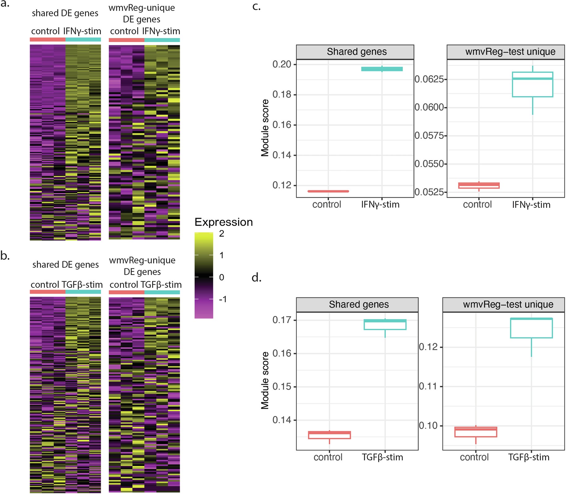
Extended Data Fig. 6: Validation of Mixscale-specific differential expression genes using bulk RNA-seq data.

Comparison of DE genes identified by the Mixscale wmvReg test, and the standard unweighted test. (a-b) We generated independent bulk RNA-seq data of control and stimulated A549 cells (without genetic perturbations) for both IFNγ and TGFβ pathways, with three technical replicates (n = 3) for each condition. In our Perturb-seq data, DEG analysis was run on the IFNGR1 target gene (a), and the TGFBR1 target gene (b). Heatmaps showing the expression of shared genes (identified by both DE methods), and genes that were uniquely identified by Mixscale+wmvReg. For both pathways, <5 DEG were uniquely identified by the unweighted test. (c-d) Expression module score boxplots for both gene sets, quantifying the results in (a-b). These results indicate that the genes uniquely identified by Mixscale+wmvReg are indeed targets of the IFNγ (a,c) or TGFβ (b,d) pathway. Each boxplot represents the distribution of module scores across experimental replicates. The line inside each box indicates the median value, notches indicate the 95% confidence interval, central box indicates the interquartile range (IQR), whiskers indicate data up to 1.5 times the IQR, and all data points are shown as separate dots. Source numerical data are available in Source Data.