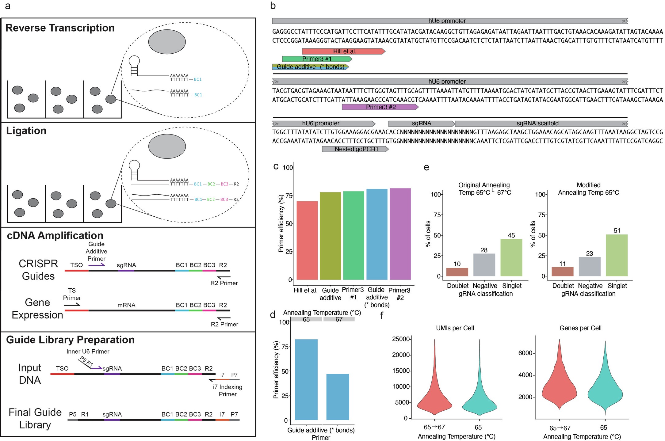
Extended Data Fig. 1: Optimization of a guide capture method compatible with Parse Biosciences Evercode Whole Transcriptome kits.

(a). Schematic of sgRNA capture, barcoding, and library preparation. Please see https://zenodo.org/records/14518762 for a full protocol. (b). Schematic showing the location of tested guide additive primer binding sites. (c). Primer efficiency for cDNA amplification, measured by qPCR with annealing temperature 65 °C. Guide additive with phosphorothioate (*) bonds was ultimately chosen. (d). Primer efficiency of chosen guide additive primer for cDNA amplification, measured by qPCR at different annealing temperatures. (e). Percentage of cells assigned to each guide classification when using the original Parse cDNA amplification annealing temperature (some cycles at 67 °C and some cycles at 65 °C) compared to our modified annealing temperature (all cycles at 65 °C). (f). RNA UMI counts and genes per cell when using the original Parse annealing temperature compared to our modified annealing temperature.