Extended Data Fig. 5: Spindle scaling in ESCs is independent of microtubule severing.
From: Cell state-specific cytoplasmic density controls spindle architecture and scaling

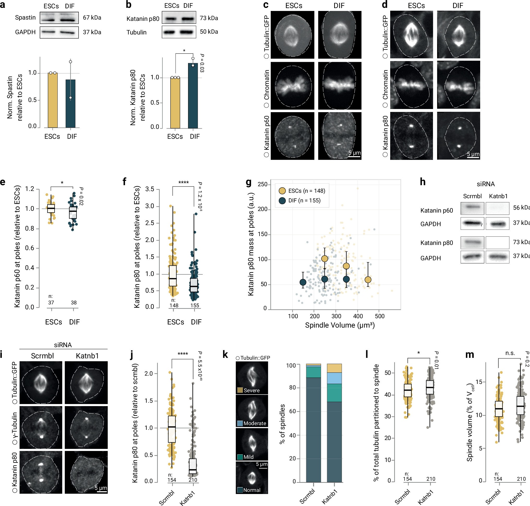
a. Cellular levels of spastin after 48 h of differentiation relative to ESCs, probed by western blotting and normalized to tubulin (N = 2, each time loading 2 independent batches of protein extracts). Bars show mean, errors show the standard deviation, circles show replicates. b. Cellular levels of katanin (subunit p80) after 48 h of differentiation relative to ESCs, probed by western blotting and normalized to tubulin (N = 3 biological replicates). Bars show mean, errors show standard deviation, circles show replicates. Welch’s t-test (two-sided), P = 0.03. c. Confocal micrographs (maximum projected, N = 3 experiments) of fixed ESCs or DIF at metaphase. Top: Tubulin::GFP signal, centre: chromatin (Hoechst), bottom: immunostained katanin p60. Dotted lines indicate cell boundaries. Scale bar: 5 µm. d. As in (c) but staining katanin p80 (N = 3 experiments). e. Average katanin p60 signal at spindle poles. Data points show individual cells (ESCs n = 37 cells and DIF n = 38 cells pooled from 3 independent experiments), boxes denote the interquartile ranges, horizontal lines inside the boxes denote the medians, whiskers show the minimum and maximum. Welch’s t-test (two-sided), P = 0.02. f. As in (e) but showing katanin p80 (ESCs n = 156 cells and DIF n = 168 cells pooled from 3 independent experiments). Welch’s t-test (two-sided), P = 1.2 x 10-8. g. Increased katanin p80 mass in ESCs is independent of spindle volume. Data points show individual cells (ESCs n = 148 cells and DIF n = 155 cells pooled from 3 independent experiments). Large circles show the medians of spindle volume bins (bin size = 100 µm3), error bars show the interquartile ranges. h. Representative western blots (from N = 3 experiments) showing katanin p80 knockdown (and katanin p60 co-depletion, as has been described previously115) in ESCs using siRNAs (Katnb1) next to control using scrambled siRNAs (Scrmbl). GAPDH as loading control. i. Confocal micrographs (maximum projected, N = 3 experiments) of fixed ESCs after katanin p80 knockdown (Katnb1) or control (Scrmbl). Top: tubulin::GFP, centre: γ-tubulin immunostaining as spindle pole reference, bottom: immunostained katanin p80. Dotted lines indicate cell boundaries. Scale bar: 5 µm. j. As in f) but showing Katnb1 siRNA-treated ESCs and control ESCs (Scrmbl) (Katnb1 n = 210 cells and Scrmbl n = 154 cells pooled from 3 independent experiments). Welch’s t-test (two-sided), P = 5.5 x 10-49. k. Left: Representative micrographs (maximum projected, N = 3 experiments) of 4 spindle phenotypes in the RNAi experiment. Right: Percentages of the 4 phenotypes in population after Katnb1 siRNA treatment vs. control (Scrmbl). l. Fraction of tubulin::GFP partitioned to spindle bulk. Data points show individual cells (Katnb1 n = 210 cells and Scrmbl n = 154 cells from 3 independent experiments), boxes show interquartile ranges, horizontal bars show medians, whiskers show minima and maxima. Welch’s t-test (two-sided), P = 0.01. m. As in l) but showing spindle volume as a percentage of cell volume. P = 0.2. *: P < 0.05, ****: P < 0.0001, n.s.: not significant, P > 0.05.