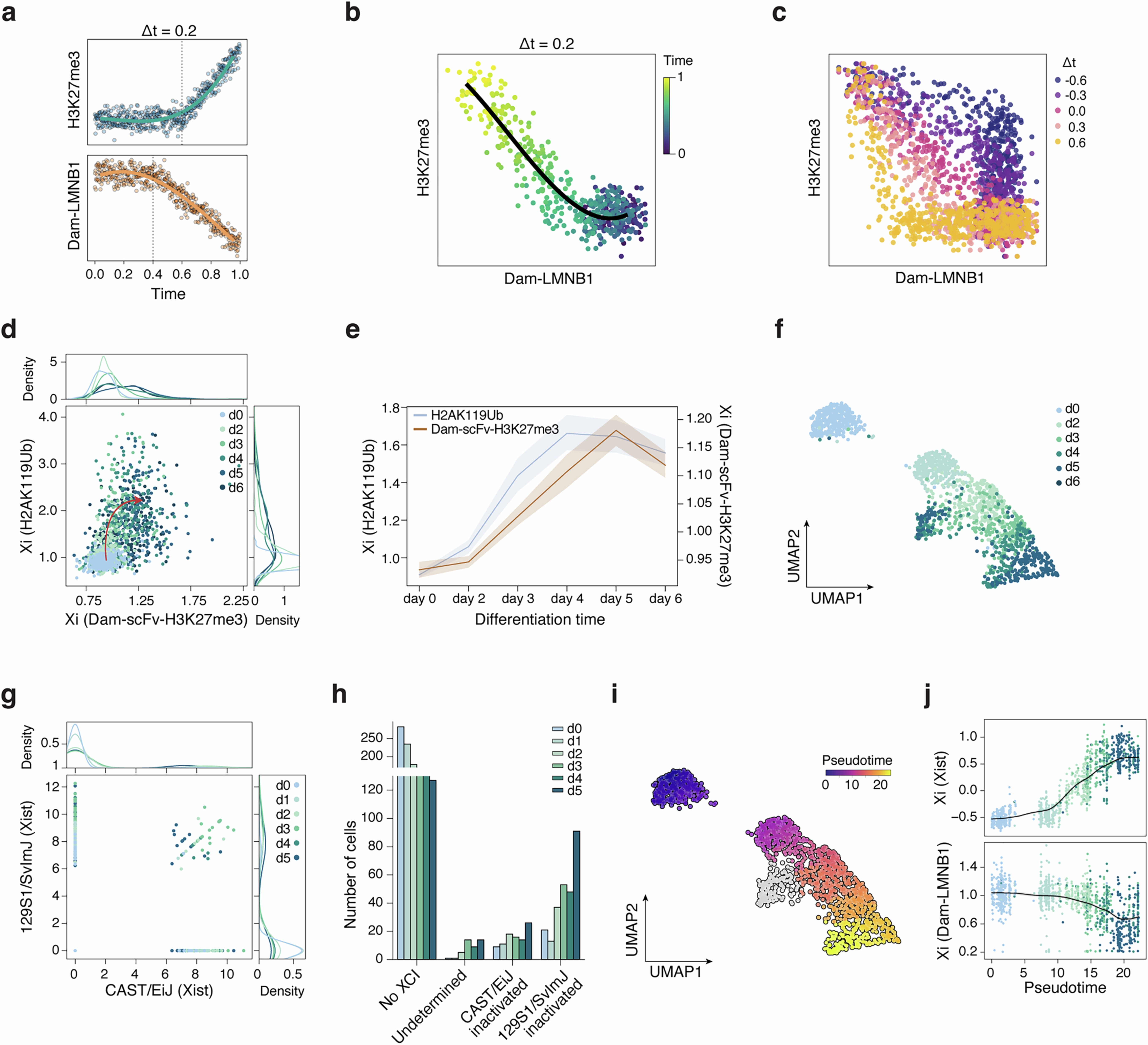
Extended Data Fig. 5: Sequential chromatin remodelling during XCI.

(a) Simulated single-cell H3K27me3 (top) and Dam-LMNB1 (bottom) values, with controlled onset of both dynamics to enable comparison of their relative timing. Values are generated by randomly sampling from a log-normal distribution and the onset of dynamics is simulated by randomly sampling from a Poisson distribution. Simulated time difference (Δt) is 0.2. (b) Scatter-plot of simulated Dam-LMNB1 (x axis) and H3K27me3 (y axis) values from (a). Cells are coloured according to simulated time. (c) Same as (b), with cells following and coloured according to progressive Δt values. (d) Scatter-plot of the average inactive X (Xi) Dam-scFv-H3K27me3 (x axis) and H2AK119Ub (y axis) observed over expected (OE) levels. Cells are coloured according to differentiation day. Distributions above and on the right show average density per day. Arrow is manually drawn based on directionality of cells over differentiation days. (e) Lineplot showing Dam-scFv-H3K27me3 & H2AK119Ub dynamics on the Xi over differentiation. Values plotted as average OE with the 95% confidence interval in the shaded area. (f) UMAP (n = 1427 cells) based on transcriptomic data of scDam&T-seq, coloured by differentiation day. (g) Scatter-plot of allelic Xist expression per single cell, coloured by differentiation day. (h) Number of cells in each differentiation day for all categories of cells based on allelic Xist expression in (g). (i) Same UMAP as in (f) coloured by Monocle3-inferred pseudotime. (j) Xist expression (top) and Dam-LMNB1 (bottom) levels (y axis) across pseudotime (x axis) over the Xi. Xist levels are represented as transcripts per million and Dam-LMNB1 levels as OE. Cells are coloured according to differentiation day. Source numerical data is available in source data.