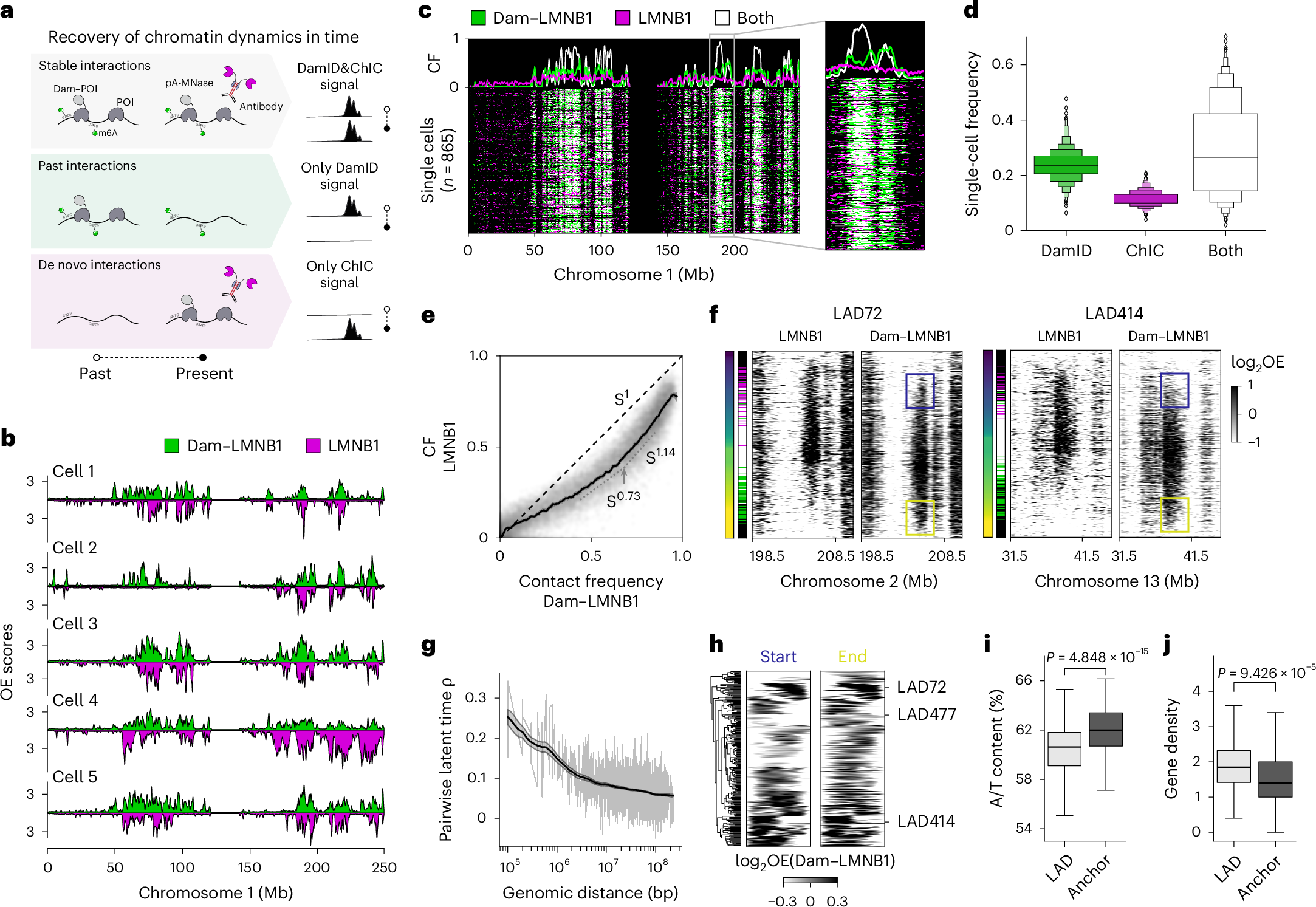
Fig. 2: Single-cell retrospective profiling of genome–lamina interactions.

a, Schematic of the chromatin dynamics that Dam&ChIC resolves between the time of Dam–POI induction (past) and collection (present). b, ‘Mirror plots’ of five example cells showing Dam&ChIC LAD signal, as OE values in 1,100-kb-bins. c, Combined single-cell heatmap with binarized LAD signal in 100-kb genomic bins, detected by either DamID (green), ChIC (magenta) or both measurements (white). Line plots represent the CF, which is the fraction of cells for which a bin is detected by DamID, ChIC or both. d, Quantification of the frequency by which each LAD is measured in a single cell by DamID, ChIC or both. Boxen plot shows a large number of quantiles to provide details of data distribution. e, Scatter-plot comparing the CF of DamID and ChIC measurements of Dam&ChIC. Black uninterrupted line indicates rolling mean, with 95% confidence interval. Diagonal dashed line indicates complete agreement between both measurements. Slope is quantified at different positions. f, Single-cell heatmaps for DamID and ChIC for two LADs, with cells ordered by latent time (left-most gradient bar). Middle bar indicates LAD state, with the same colours as used in c. LAD signal is log-transformed OE in 100-kb genomic bins. Blue and yellow boxes indicate establishment and release of each domain, from and towards the same genomic location. g, Pairwise Pearson’s correlation coefficient of latent time assignment between any pair of LADs, plotted against genomic distance. Black line indicates rolling mean, with 95% confidence interval. h, Hierarchical clustering of latent time-averaged start and end positions of LADs (‘anchors’ where LADs start attaching or releasing). Latent time averages are from 50 cells up and downstream of start or end, as depicted in blue and yellow boxes, respectively in f. LAD signal is log-transformed OE in 100-kb bins. i,j, Quantifications of A/T content (i) and gene density (j) in 100-kb genomic bins on anchor regions (Methods) compared with the rest of the LAD. Box shows the quartiles of data and whiskers extend to the full distribution. Two-sided t-test P value = 4.848 × 10−15 (i) and P = 9.426 × 10−5 (j). Source numerical data are available in source data.