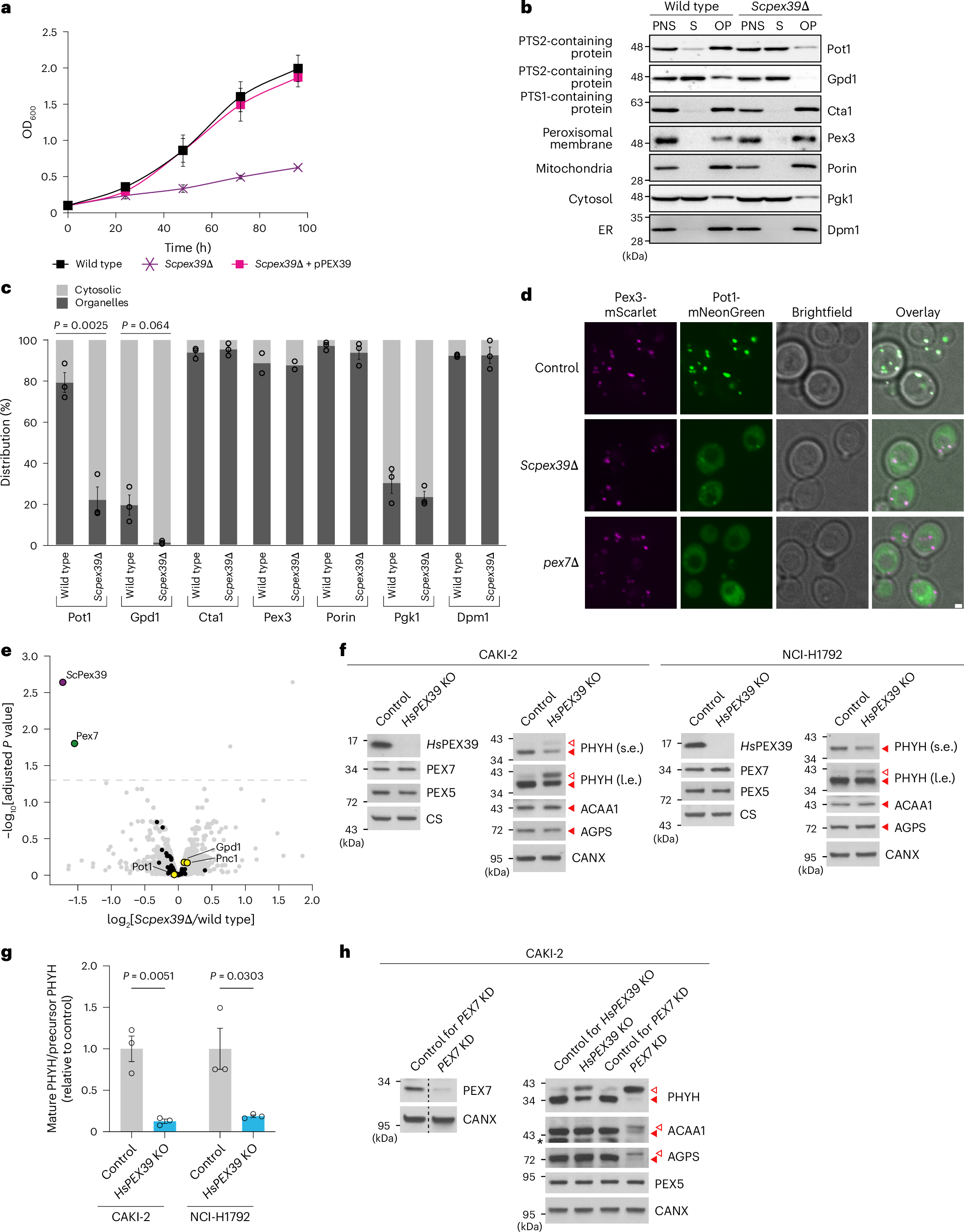
Fig. 2: Loss of PEX39 impairs the import of PTS2-containing proteins.
From: PEX39 facilitates the peroxisomal import of PTS2-containing proteins

a, Growth of the indicated yeast strains in oleic acid medium. pPEX39 is a plasmid containing Scpex39 under the control of its endogenous promoter. The data represent means ± s.d. (n = 4). b, Immunoblots of cellular fractions from wild-type and Scpex39Δ yeast. A post-nuclear supernatant (PNS) was prepared from cells grown in oleic acid medium and further separated into a cytosolic supernatant (S) and organellar pellet (OP). c, Quantification of the subcellular distribution of proteins using the band intensities of the immunoblots shown in b and Extended Data Fig. 3c. For each protein, the summed intensities of the cytosolic supernatant and organelles were set to 100%. The data represent means ± s.e.m. (n = 2 for Pex3 and n = 3 for the rest). Statistical significance was determined by unpaired, two-tailed t-test. d, Fluorescence microscopy of Pot1-mNeonGreen in control, Scpex39Δ and pex7Δ yeast grown in oleic acid medium. Peroxisomes were visualized with Pex3-mScarlet. Scale bar, 1 μm. e, Quantitative proteomic analysis of wild-type and Scpex39Δ yeast (n = 4). Proteins quantified in at least three biological replicates are shown, except for ScPex39 (quantified in one replicate). PTS2-containing proteins and additional peroxisomal proteins are indicated by yellow and black circles, respectively. Multiple-testing-adjusted P values were determined using the limma approach (moderated two-tailed t-test) and Benjamini–Hochberg method. The dashed line indicates an adjusted P value threshold of 0.05. f, Immunoblot analysis of control and HsPEX39-KO CAKI-2 and NCI-H1792 cells. Precursor ACAA1 and AGPS were undetectable. CANX and citrate synthase (CS) were used as loading controls. g, Quantification of mature and precursor PHYH in HsPEX39-KO cells using the band intensities of immunoblots prepared per f. Mature/precursor ratios were divided by the mean value of the corresponding control. The data represent means ± s.e.m. (n = 3). Statistical significance was determined by unpaired, two-tailed t-test. h, Immunoblot analysis of PEX7-KD (PEX7-knockdown) and HsPEX39-KO CAKI-2 cells. The dashed lines indicate where different lanes of the same membrane were brought together. An asterisk indicates a non-specific band. In f and h, the solid and open red arrowheads indicate mature and precursor forms, respectively. ER, endoplasmic reticulum; l.e., long exposure; s.e., short exposure.