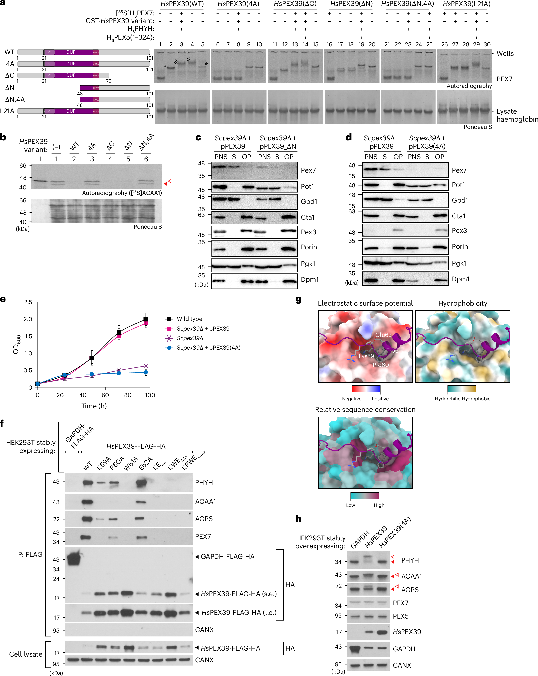
Fig. 5: The N-terminal region and (R/K)PWE motif are essential for PEX39 function.
From: PEX39 facilitates the peroxisomal import of PTS2-containing proteins

a, Native PAGE and autoradiography of [35S]H6PEX7 pre-incubated with the indicated recombinant HsPEX39 variants (depicted on the left). In-gel positions of PEX7 alone and the complexes PEX7–HsPEX39 (hashtag), PEX7–HsPEX39–PHYH (ampersand), PEX7–PEX5–PHYH–HsPEX39 (dollar sign) and PEX7–PEX5–PHYH (asterisk) are indicated for full-length wild-type (WT) HsPEX39. Double bands of HsPEX39(ΔN) complexes are due to co-migration with haemoglobin from the reticulocyte lysate. b, [35S]ACAA1 in vitro import assays in the absence (−) or presence of the indicated recombinant HsPEX39 variants (depicted in a). The other details of the experiment were as described for Fig 3c. c, Immunoblots of cellular fractions from yeast expressing N-terminally truncated ScPex39. The experiment was performed as described for Fig. 2b using Scpex39Δ cells transformed with plasmids encoding wild-type ScPex39 (pPEX39) or a variant comprising residues 40–132 (pPEX39_ΔN). d, Immunoblots of cellular fractions from yeast expressing a variant of ScPex39. The experiment was performed as described for Fig. 2b using Scpex39Δ cells transformed with plasmids encoding wild-type ScPex39 (pPEX39) or an ScPex39 RPWE-to-AAAA variant (pPEX39(4A)). In c and d, all of the plasmids utilized the endogenous Scpex39 promoter. e, Growth of the indicated yeast strains in oleic acid medium. The data for the wild type, Scpex39Δ and Scpex39Δ + pPEX39 are the same as those shown in Fig. 2a. The data represent means ± s.d. (n = 4). f, Immunoblots of anti-FLAG immunoprecipitates prepared from HEK293T cells expressing GAPDH-FLAG-HA (negative control) or the indicated HsPEX39 variants (single or multiple alanine replacements of the indicated residues). g, Close-up views of the interactions between the HsPEX39 KPWE motif (labelled) and PEX7. Shown are the different surface properties and relative sequence conservation of the HsPEX39 binding region of human PEX7. The images are based on the same structural model shown in Fig. 4c (H. sapiens). h, Immunoblot analysis of HEK293T cells overexpressing GAPDH, HsPEX39 or HsPEX39(4A). The solid and open red arrowheads indicate mature and precursor forms, respectively. DUF, DUF5572.