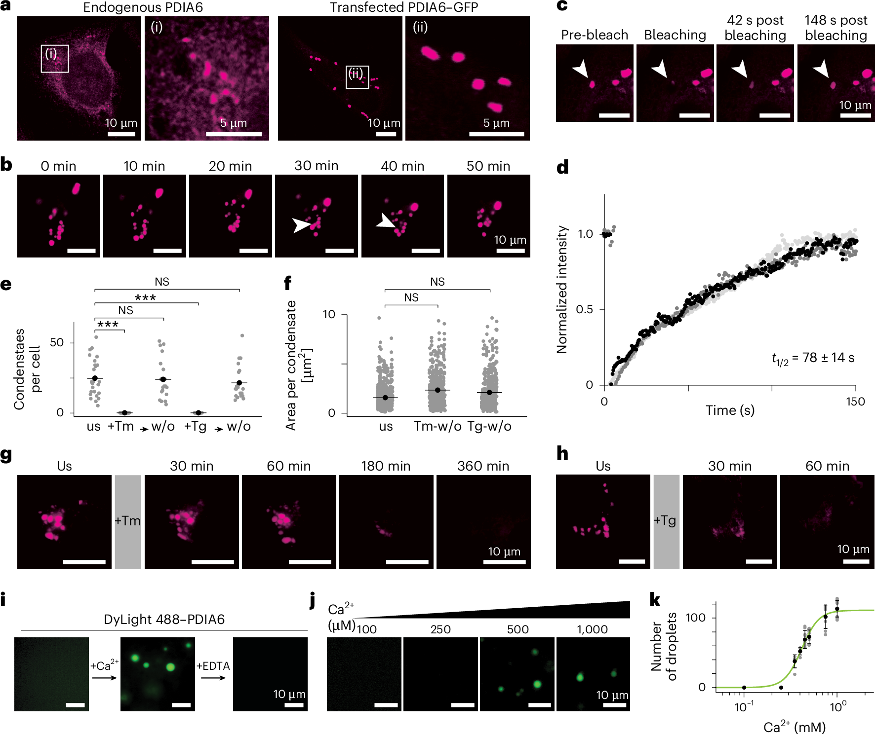
Fig. 1: PDIA6 forms phase-separated condensates that dissolve in response to ER stress.
From: A multichaperone condensate enhances protein folding in the endoplasmic reticulum

a, Fixed HeLa cells expressing endogenous PDIA6 (left) and live-cell images of HeLa cells transfected with PDIA6–GFP (right). Endogenous PDIA6 was stained with anti-PDIA6 and overexpressed PDIA6–GFP was visualized by imaging eGFP. b, Time series of a HeLa cell transiently transfected with PDIA6–GFP. A fusion event is indicated by arrowheads. c, PDIA6–GFP FRAP experiment in HeLa cells. d, Fluorescence recovery analysis of the PDIA6–GFP FRAP experiment presented in c. In vivo analysis of three cells from three independent experiments each coloured in a different shade of grey. The black trace corresponds to Supplementary Video 3. e, Number of condensates in unstressed cells as well as cells subjected to tunicamycin or thapsigargin treatment and subsequent washouts. A total of 622, 0, 449, 0 and 455 condensates were observed in n = 25, 24, 21, 25 and 20 cells, respectively, from left to right, pooled from three independent biological replicates. P = 2.33 × 10−10, P = 0.337, P = 9.65 × 10−11 and P = 0.785 (left to right); two-sided unpaired Mann–Whitney test. Tg, thapsigargin stress; Tm, tunicamycin stress; us, unstressed; w/o, washout. f, Condensate size in unstressed and recovered cells after treatment with tunicamycin or thapsigargin; n = 25, 21 and 20 cells, respectively, pooled from three independent biological replicates. P = 0.226 (left) and P = 0.464 (right); two-sided unpaired Mann–Whitney test. g,h, Time series images of individual HeLa cells transiently transfected with PDIA6–GFP during tunicamycin (g) and thapsigargin (h) treatment. i, In vitro phase separation of DyLight 488–PDIA6 in the presence of crowding agent (left), crowding agent plus 10 mM Ca2+ (middle) and crowding agent plus 10 mM Ca2+ and 20 mM EDTA (right). j, In vitro phase separation of DyLight 488–PDIA6 in the presence of crowding agent with different concentrations of Ca2+, as indicated. k, Number of in vitro PDIA6 droplets per field of view in the presence of crowding agent at different Ca2+ concentrations and fitted Hill equation binding model (green slope). Data are the mean ± s.d.; n = 9 images for [Ca2+] ≥ 500 μM and n = 6 images for [Ca2+] < 500 μM per condition, pooled from three independent experiments. All images are representative of at least three independent experiments. ***P < 0.001; NS, not significant.