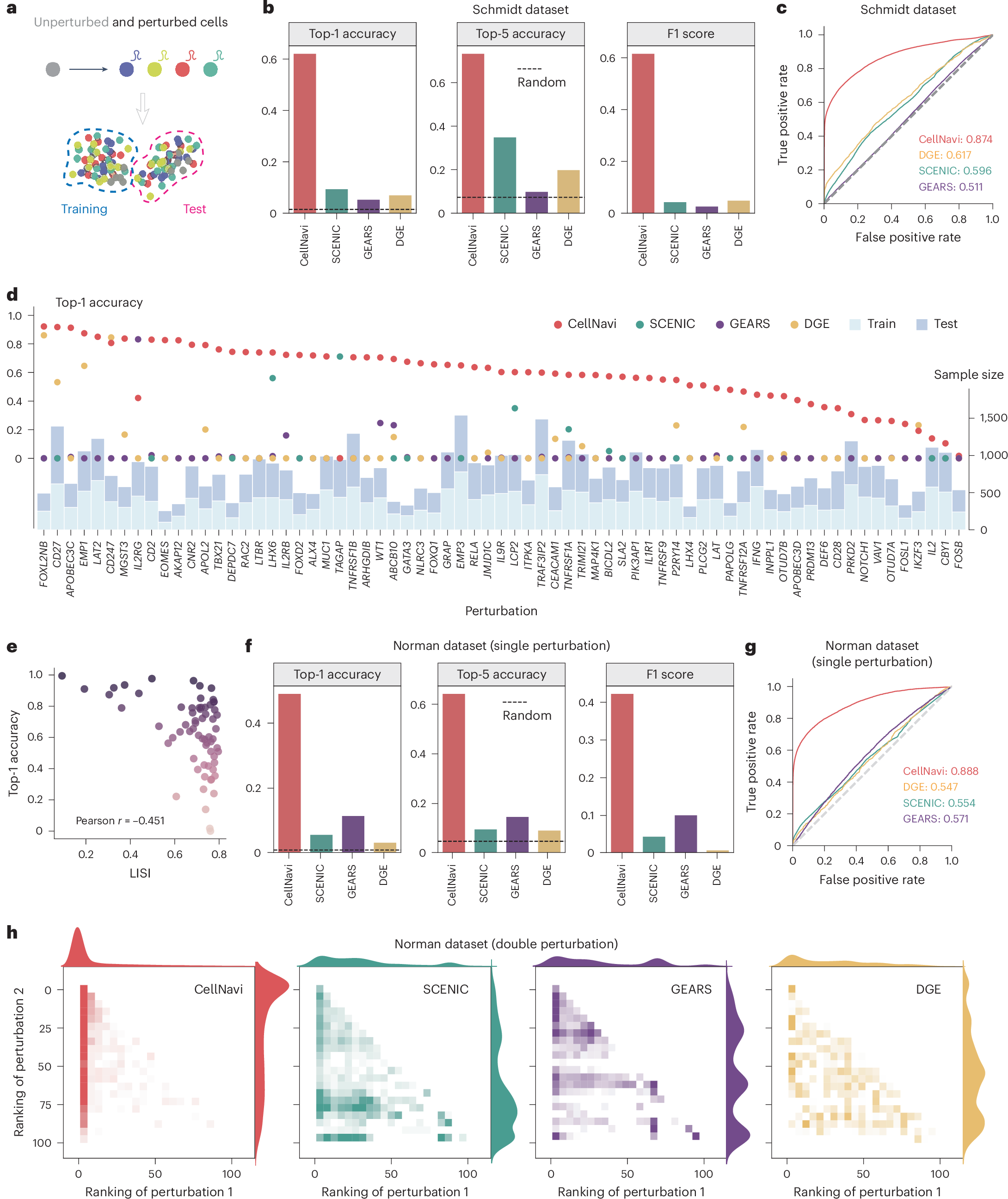
Fig. 2: Quantitative assessment of CellNavi.

a, A schematic of the quantitative evaluation framework. CRISPR-perturbed cells and their unperturbed controls are used for model training and evaluation, with data split by cell states to enable more rigorous testing. b, Top-1 accuracy, top-5 accuracy and F1 score for driver gene prediction in the Schmidt dataset, comparing CellNavi with alternative methods. The dashed line indicates the performance of a random guess. c, Area under the receiver operating characteristic curve (AUROC) scores for driver gene prediction in the Schmidt dataset, comparing CellNavi with alternative methods. d, Average top-1 accuracy for each gene. Left y axis: top-1 accuracy of different methods for each gene. Right y axis: the number of training (light blue) and test (steel blue) samples. e, Negative correlation between CellNavi’s top-1 accuracy and the average LISI score across genes (Pearson correlation coefficient −0.451). A LISI score of 1 indicates indistinguishable perturbation effects, while a score of 0 suggests a distinct perturbation pattern. Dot colours represent the top-1 accuracy for individual genes. f, Top-1 accuracy, top-5 accuracy and F1 score for driver gene prediction in the Norman dataset (single perturbation), comparing CellNavi with alternative methods. The dashed line indicates the performance of a random guess. g, AUROC scores for driver gene prediction in the Norman dataset (single perturbation), comparing CellNavi with alternative methods. h, The distribution of predicted rankings for perturbed gene pairs. ‘Perturbation 1’ represents genes ranked higher, and ‘Perturbation 2’ represents genes ranked lower. n = 4,916. Source data for (b,c,f,g) are available in Supplementary Table 1.