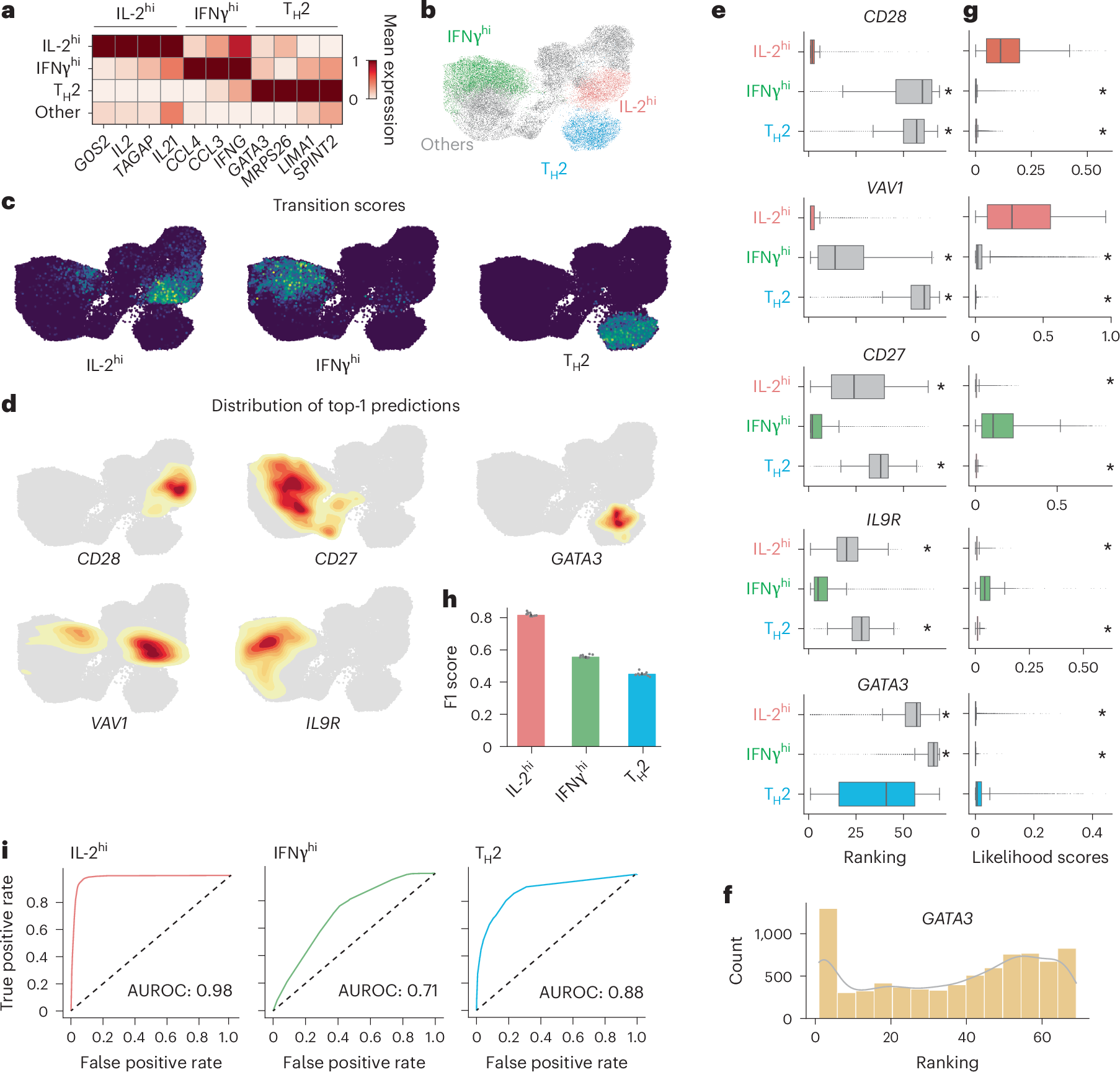
Fig. 3: CellNavi identifies key genes involved in T cell differentiation.

a, Changes in expression levels of canonical marker genes corresponding to specific T cell groups. b, Uniform Manifold Approximation and Projection (UMAP) visualization of source–target T cell pairs, coloured by effector T cell groups classified on the basis of transition scores. Each data point represents a source–target cell pair representation generated by CellNavi. c, Transition scores calculated using IL-2hi, IFNγhi and TH2-related marker genes referenced in (a). d, Distributions of established driver genes predicted by CellNavi for IL2-high cells (CD28 and VAV1), IFNγ-high cells (CD27 and IL9R) and Th2 cells (GATA3). e, Predicted rankings of established driver genes across different cell groups. Centre line, median; box limits, upper and lower quartiles; whiskers, 1.5× interquartile range; points, outliers. n = 23,342. P values were calculated with two-sided Mann–Whitney U test. *P < 1 × 10−6. Exact P values are provided in the source data file. f, The distribution of predicted rankings for GATA3 in Th2 cells. g, Predicted likelihood scores for established driver genes in different cell groups. Centre line, median; box limits, upper and lower quartiles; whiskers, 1.5× interquartile range; points, outliers. n = 23,342. P values were calculated with two-sided Mann–Whitney U test. *P < 1 × 10−6. Exact P values are provided in the source data file. h, F1 scores for predicting effector T cell types using likelihood scores. Centre: mean. Error bar: standard error, calculated from tenfold cross-validation (Methods). n = 10. i, AUROC scores for predicting effector T cell types using likelihood scores (Methods).