Extended Data Fig. 9: TSS switching orchestrates adaptation to hypoxia by regulating availability of differentially translated mRNA isoforms.
From: Epigenetic alterations facilitate transcriptional and translational programs in hypoxia

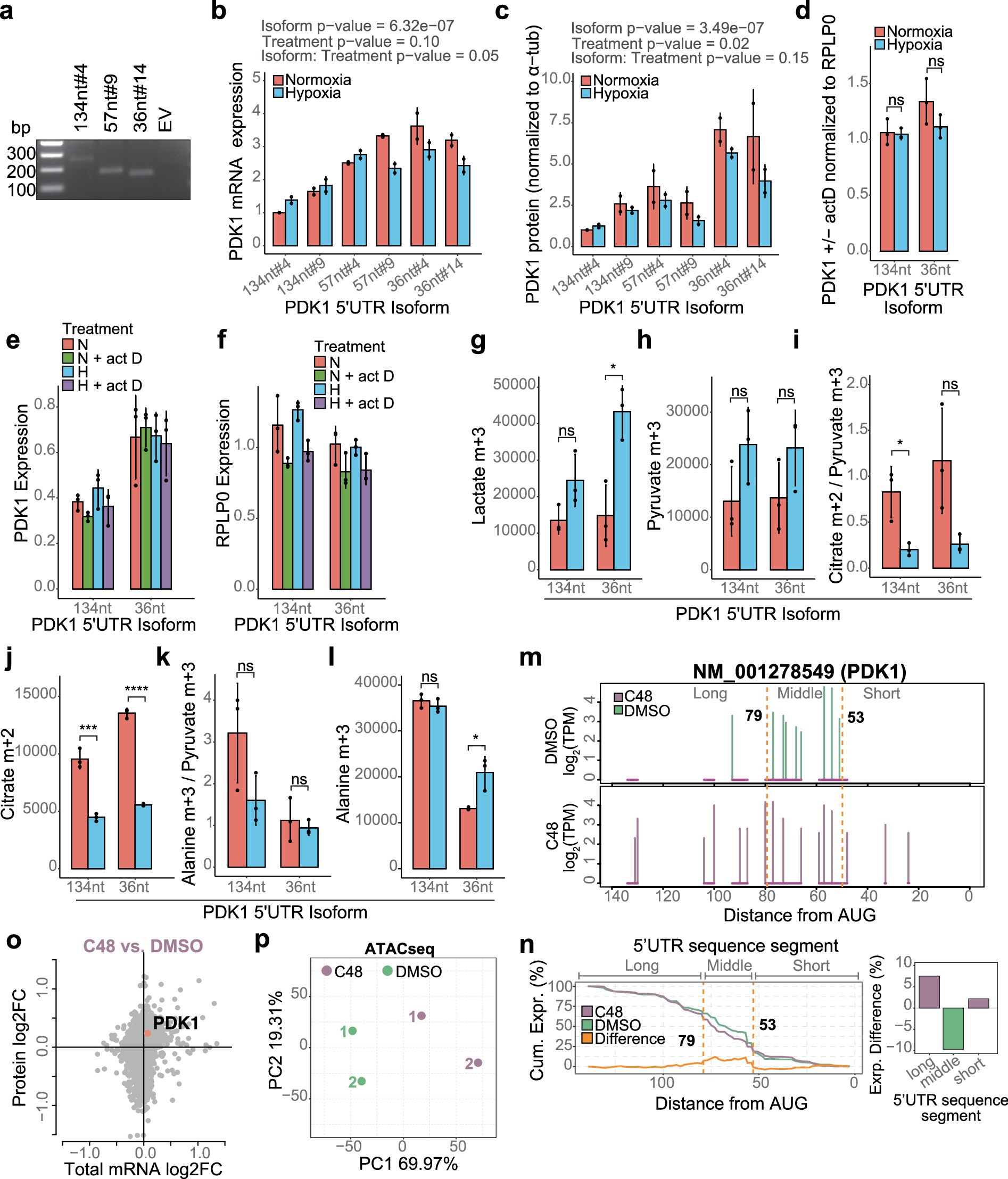
a, PCR confirmation of lentivirus-mediated integration of PDK1 5´UTR isoforms in the gDNA of T47D-PDK1-KO cells. PCR spans the region between the SV40 promoter and the beginning of the PDK1 ORF. b, Quantification of PDK1 5´UTR isoform expression in hypoxia and normoxia-treated T47D cells using RT–qPCR and normalized to 134nt#4 normoxia. P values result from a linear model (ANOVA) with the design Expression ~ Isoform + Treatment + Replicate + Isoform:Treatment. Residual degrees of freedom = 16; mean ± s.d.; Isoform P = 6.32e-07; Treatment P = 0.10; Isoform:Treatment P = 0.05 (n = 2 independent experiments). c, Densitometry quantification of PDK1 protein normalized to α-tubulin loading control, measured by immunoblot in hypoxia and normoxia-treated T47D cells. P values are provided as in b. Residual degrees of freedom = 16; mean ± s.d.; Isoform P = 3.49e-07; Treatment P = 0.02; Isoform:Treatment P = 0.15 (n = 2 independent experiments). d, Stability of PDK1 5´UTR mRNA isoforms is equal under hypoxia. T47D-PDK1-KO cells stably expressing either 134, or 36 nt 5´UTR PDK1 isoforms were maintained in normoxia or hypoxia for 24 h and treated with actinomycin D for 16 h. The ratio of PDK1 transcripts (± actD) vs. RPLP0 transcripts (± actD) is displayed. Mean ± s.d.; ns = not significant; P = 0.8674 for 134 nt, P = 0.183 for 36 nt; two-sided t-test (n = 3 independent experiments). e, Quantification of PDK1 transcripts (± actD) determined by RT–qPCR (relative standard curve) used to calculate ratios in d. Mean ± s.d. f, Quantification of RPLP0 transcripts (± actD) determined by RT-qPCR (relative standard curve) used to calculate ratios in d. Mean ± s.d. g,h, Labelled metabolite levels of lactate m + 3 (g), and pyruvate m + 3 (h) from T47D cells expressing different PDK1 5´UTR mRNA isoforms grown in hypoxia or normoxia for 24 h. Metabolites were measured using stable isotope tracing by GC–MS. Levels are calculated as areas normalized to cell count and internal standard (myristic acid-D27). Mean ± s.d.; ns = not significant; Lactate m + 3: P = 0.07952 for 134 nt, P = 0.01093 for 36 nt; Pyruvate m + 3: P = 0.1241 for 134 nt, P = 0.1694 for 36 nt; two-sided t-test (n = 3 independent experiments). i, The ratio of labelled citrate m + 2 / pyruvate m + 3 as in g, h. Mean ± s.d.; ns = not significant; P = 0.0193 for 134 nt, P = 0.05344 for 36 nt; two-sided t-test (n = 3 independent experiments). j, Labelled metabolite levels of citrate m + 2, as in g, h. Mean ± s.d.; P = 0.0006 for 134 nt, P = 5.14e−06 for 36 nt; two-sided t-test (n = 3 independent experiments). k, The ratio of labelled alanine m + 3 / pyruvate m + 3, as in i. Mean ± s.d.; ns = not significant; P = 0.1036 for 134 nt, P = 0.5926 for 36 nt; two-sided t-test (n = 3 independent experiments). l, Labelled metabolite levels of alanine m + 3, as in g, h. Mean ± s.d.; ns = not significant; P = 0.3793 for 134 nt, P = 0.0190 for 36 nt; two-sided t-test (n = 3 independent experiments). m, Quantification of 5´UTR isoforms for NM_001278549 (PDK1 mRNA) in 10 µM C48 and DMSO-treated T47D cells. Change-point-identified sequence segments indicated by dotted orange lines. n, Change-point analysis of NM_001278549 (PDK1 mRNA) identified change-points at positions 53 and 79 nt upstream of the start codon (left), which define shorter sequence segments with isoforms that are enriched and depleted with C48 treatment (right). o, Scatter-plot of protein (from GPF-DIA proteomics analysis) versus total mRNA log2 fold changes in T47D cells (C48 versus DMSO) from Fig. 5k with PDK1 indicated. Anota2seq analysis identified a significant increase in protein level, independent of mRNA level. Benjamini-Hochberg Adjusted FDR = 0.0917 (n = 4 independent experiments) p, PCA of quantification of ATAC-seq peaks at TSSs in T47D cells treated with C48 or DMSO for 24 h (n = 2 independent experiments). Source numerical data and unprocessed gels are available in.