Fig. 1: Identification of EIEs.
From: Enhancer activation from transposable elements in extrachromosomal DNA

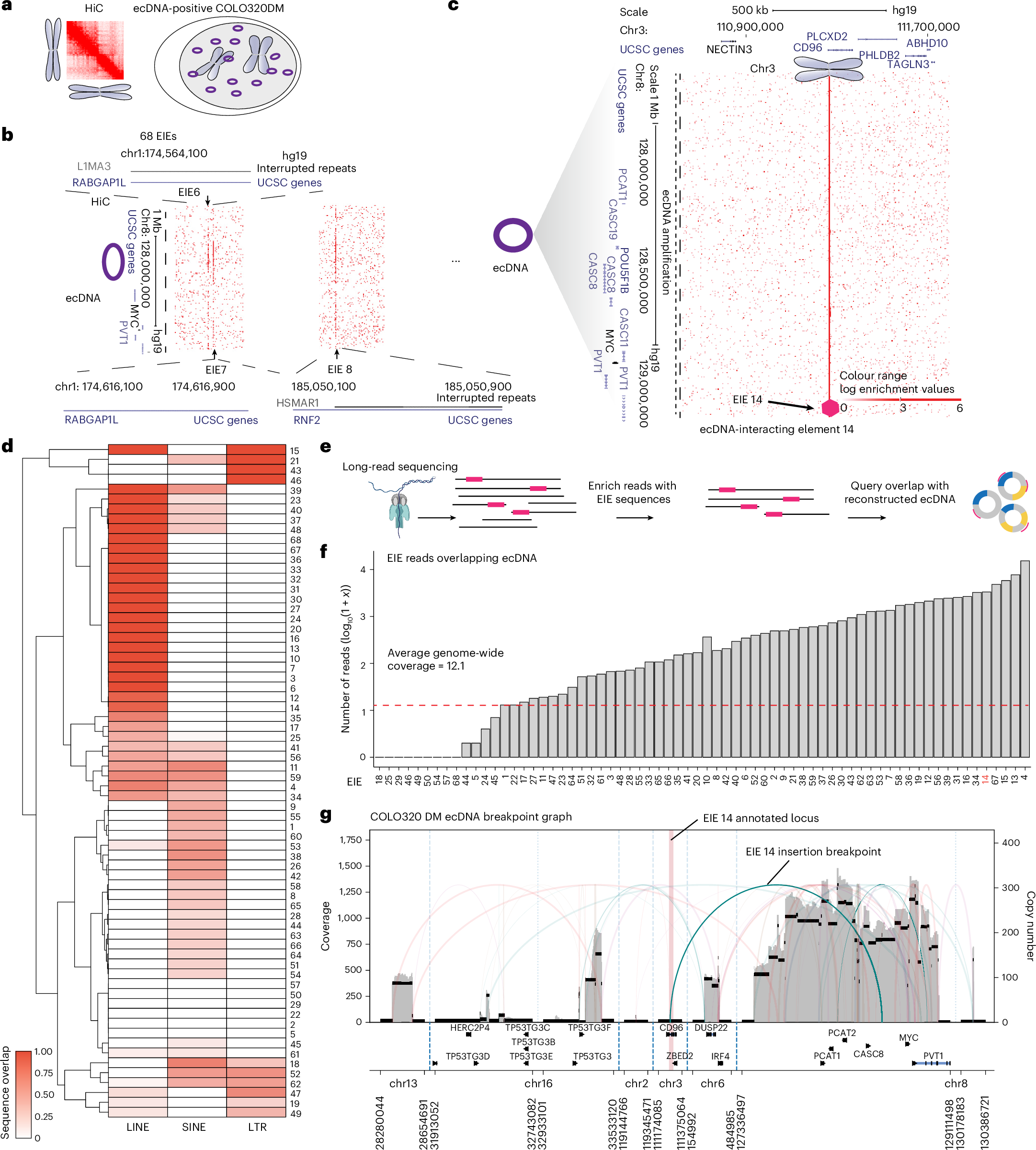
a, Schematic of the Hi-C method performed in the ecDNA-containing COLO320DM cell line. b, Identification of EIEs. Sixty-eight individual EIEs were manually annotated across all chromosomes based on the interaction across the entirety of the MYC-amplified region of chromosome 8. The visualization represents the ecDNA from chromosome 8, with three examples of EIEs localized on other chromosomes. c, An example of a specific interaction, EIE 14 on chromosome 3, is enlarged, and associated genes are shown for both loci. The arrow and purple hexagon indicate EIE. d, Overlap fraction between EIE sequences and annotated LINE, SINE and LTR elements as reported in RepBase. EIEs are clustered according to similarity in overlap fraction across these three classes of repetitive elements. e, Pipeline for using Oxford Nanopore ultralong-read sequencing to identify the overlap of ecDNA genomic intervals and EIE-containing reads. f, The number of reads that contain a particular EIE and overlap with an ecDNA interval in the COLO320DM cell line. Counts are reported as log10(1 + x). Average genome coverage (approximately 12.1) is represented as a dashed red line. g, Reconstruction of the ecDNA breakpoint graph for COLO320DM from Oxford Nanopore ultralong-read data using the CoRAL algorithm. The EIE 14 region is highlighted in red, and the breakpoint indicating its translocation to the amplified chromosome 8 locus is annotated.