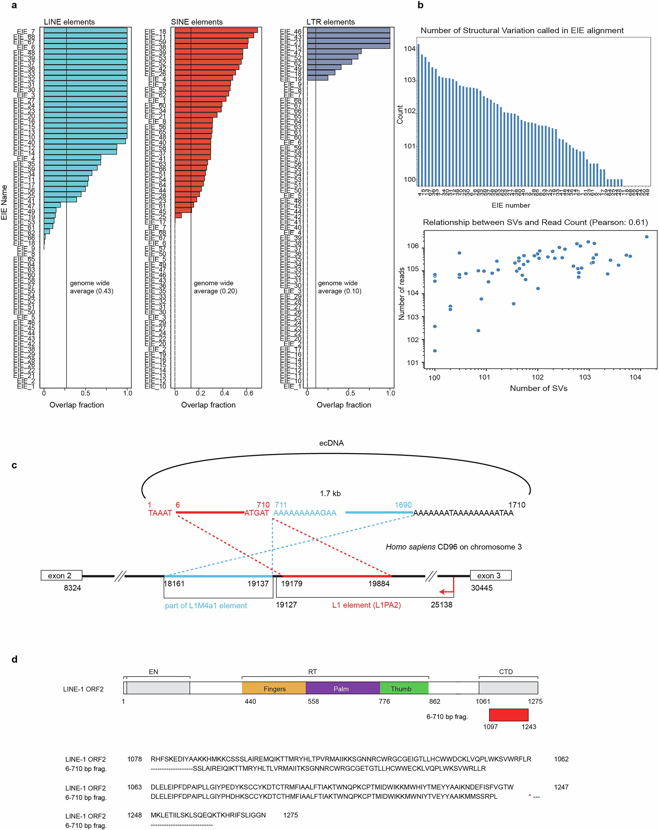
Extended Data Fig. 1: Repetitive-element context, structural variations, and sequence composition of EIE 14.
From: Enhancer activation from transposable elements in extrachromosomal DNA

a. Overlap of each EIE with the annotated genomic coordinates of LINE, SINE, or LTR elements. The background genome average of each class of repetitive element is reported as a solid black line. b. The graph (top) demonstrates the number of structural variations called in stripe alignments. Relationship between structural variations and read count for each element (bottom). Pearson correlation is 0.61. c. Schematics of ecDNA harboring 1.7 kb sequence obtained from long-read analysis of EIE 14. The region spanning 6-710 bp shows alignments with 3’ end of the LINE-1 element (L1PA2), whereas the region from 711-1690 bp is notably unique to intron 2 of the CD96 locus on chromosome 3 (L1M4a1). The L1M4a1-like segment harbors a polyA-signal–like motif (AAAAAG). d. Top panel, alignment of predicted protein from 6-710 bp with LINE-1 ORF2 (L1PA2). Bottom panel, amino acids alignment of LINE-1 ORF2 (L1PA2) and 6-710 bp coding protein by clustalW. Source numerical data in source data.