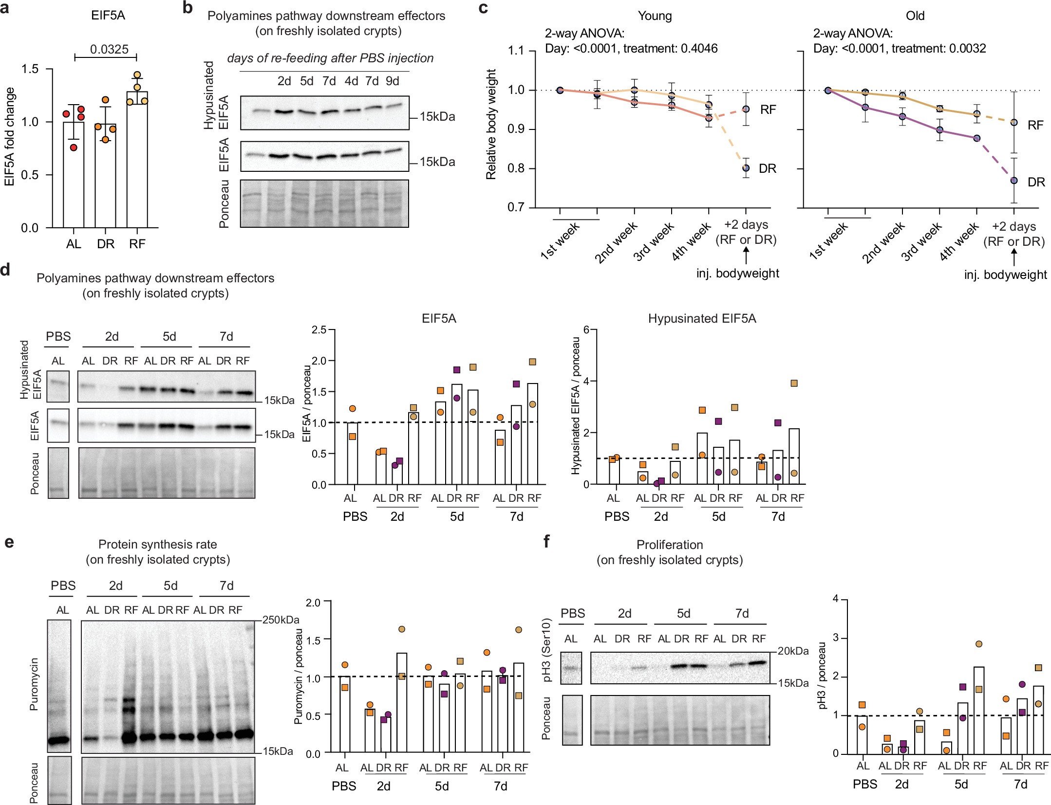
Extended Data Fig. 7: Effect of dietary restriction followed by re-feeding on intestinal epithelium regeneration.
From: Polyamines sustain epithelial regeneration in aged intestines by modulating protein homeostasis

a Quantification of EIF5A levels in intestinal crypts from old mice that underwent different dietary interventions. Based on proteomics data from Gebert et al. 202030. Data are presented as mean ± SD. p-value was calculated by two-tailed Welch’s t-test. n = 4 mice per group. b Immunoblot for hypusinated EIF5A and EIF5A proteins on freshly isolated crypts from old mice treated with PBS and re-feed at the indicated time points. c Relative body weight of young (left) and old (right) mice under DR for one month followed by two days of re-feeding or continuous DR prior to 5-FU or PBS injection. Body weight of each mouse was normalized to its body weight at the beginning of the dietary restriction period. n = 4 DR, n = 5 RF young mice and n = 4 DR, n = 3 RF old mice. Data are presented as mean ± SD. p-value was calculated using two-way ANOVA for overall day and treatment comparisons. d Left: representative immunoblot for the hypusinated EIF5A and total EIF5A proteins on aged mice in the indicated groups. Right: Quantification of the hypusinated EIF5A and total EIF5A proteins relative to ponceau staining (loading control). Data are presented as mean. Each dot represents one mouse. n = 2 mice per group. e Left: Representative immunoblot for the puromycin incorporated proteins on aged mice in the indicated groups. Right: Quantification of the puromycin incorporation relative to ponceau staining (loading control). Data are presented as mean. Each dot represents one mouse. n = 2 mice per group. f Left: Representative immunoblot for the pH3 protein on aged mice in the indicated groups. Right: Quantification of pH3 protein relative to ponceau staining (loading control). Data are presented as mean. Each dot represents one mouse. n = 2 mice per group.