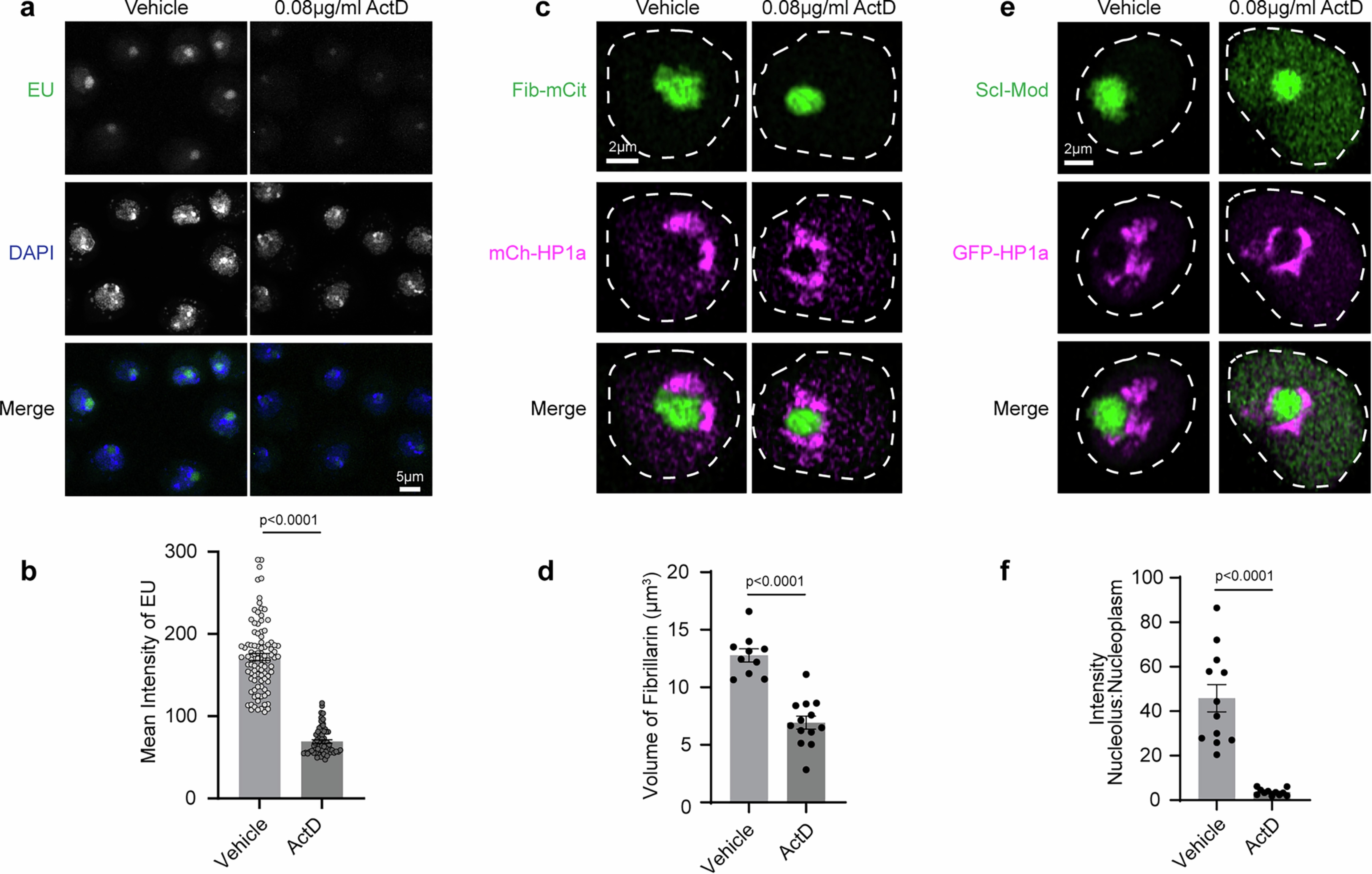
Extended Data Fig. 9: Pol-I inhibition using a low dose of ActD in S2R+ cells changes nucleolar and PCH organization.

a, Representative images of S2R+ cells stained with 5-Ethynyl Uridine (EU) (green) and DAPI (blue) to visualize nascent rRNA transcription following 0.08 µg ml−1 ActD treatment after 10 min. b, Quantification of EU fluorescence intensity in Vehicle (n = 96) and ActD-treated (n = 64) nuclei, showing a significant decrease in nascent rRNA synthesis. Bar graphs depict mean ± s.e.m. c, Representative images of live S2R+ cells transfected with Fib–mCitrine (green) and mCh–HP1a (magenta), treated with vehicle or 0.08–µg–ml−1 ActD, and imaged between 10–60 min after drug treatment. d, Volume of Fib measured in S2R+ cells treated with vehicle (n = 10 cells) or ActD (n = 13 cells). Bar graphs depict mean ± s.e.m. e, Representative images of live S2R+ cells transfected with Scarlet-I–Mod (green) and GFP–HP1a (magenta) and treated with vehicle or ActD. Display brightness and contrast in the ScI-Mod channel were linearly adjusted in ActD-treated cells to aid visualization of Mod’s distribution within and outside the nucleolus. f, The ratio of fluorescence intensity of Modulo in the nucleolus over nucleoplasm was measured in representative nuclei in vehicle (n = 12) or ActD-treated (n = 11) cells. Bar graphs depict mean ± s.e.m. All ActD treatment quantification panels represent data collected from one independent seeding each, and results were qualitatively verified in another independent seeding.