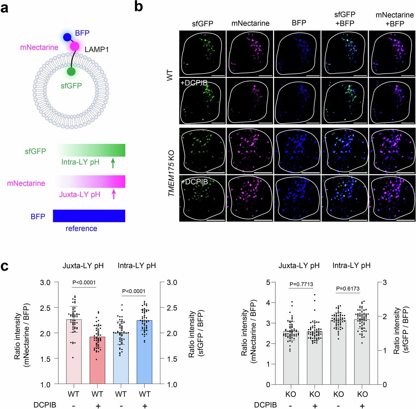
Extended Data Fig. 7: Simultaneous monitoring of both intra-lysosomal and juxta-lysosomal acidities.
From: DNA nanodevices detect an acidic nanolayer on the lysosomal surface

a, Scheme diagram of the tandem tagBFP-mNectarine-LAMP1-sfGFP probe to monitor intra-lysosomal and juxta-lysosomal acidities simultaneously. The pH-sensitive mNectarine and sfGFP are fused with LAMP1 at cytosolic side and luminal side, respectively, with the tandem pH-insensitive tagBFP (BFP) fused at cytosolic side serves as internal reference. The fluorescence intensity of both mNectarine and sfGFP becomes stronger upon de-acidification (that is, pH elevation). b, Representative fluorescence images of WT and TMEM175 KO HeLa cells expressing tagBFP-mNectarine-LAMP1-sfGFP probes in response to DCPIB (100 μM; scale bar, 10 μm). c, Summary of ratio intensity of sfGFP to tagBFP (to indicate intra-lysosomal acidity) and mNectarine to tagBFP (to indicate juxta-lysosomal acidity) (n = 48, 47, 48, 47, 56, 60, 56 and 60 cells for the left to right groups, respectively). For all panels, statistical Data are presented as mean ± s.e.m. with n as randomly selected cells from ≥ 3 biological repeats. Two-tailed Student’s t test was used to assess statistical significance.