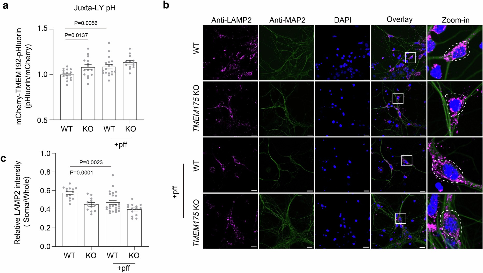
Extended Data Fig. 8: TMEM175 regulates lysosomal distribution in primary mouse neurons.
From: DNA nanodevices detect an acidic nanolayer on the lysosomal surface

a, Summary of juxta-lysosomal acidity determined by using the genetically-encoded mCherry-TMEM192-pHluorin indicator (n = 16, 15, 18, and 13 images for the left to right groups, respectively). The increase of fluorescence ratio (pHluorin vs. mCherry) corresponds to the reduction of juxta-lysosomal acidity (that is, pHjx-LY elevation). b, Representative confocal images of WT and Tmem175 KO mouse neurons treated with or without 3 μg/mL α-synuclein preformed fibril (pff) for 7 days, and stained with anti-LAMP2 and anti-MAP2 antibodies (white dotted line represents soma region; scale bar, 10 μm). c, Summary of LAMP2 immunofluorescence in the soma relative to whole cell (n = 14, 12, 24, and 14 neurons for the left to right groups, respectively). For all panels, statistical data are presented as mean ± s.e.m. with n as randomly selected images/cells from 2 biological repeats. Two-tailed Student’s t test are used to assess statistical significance.