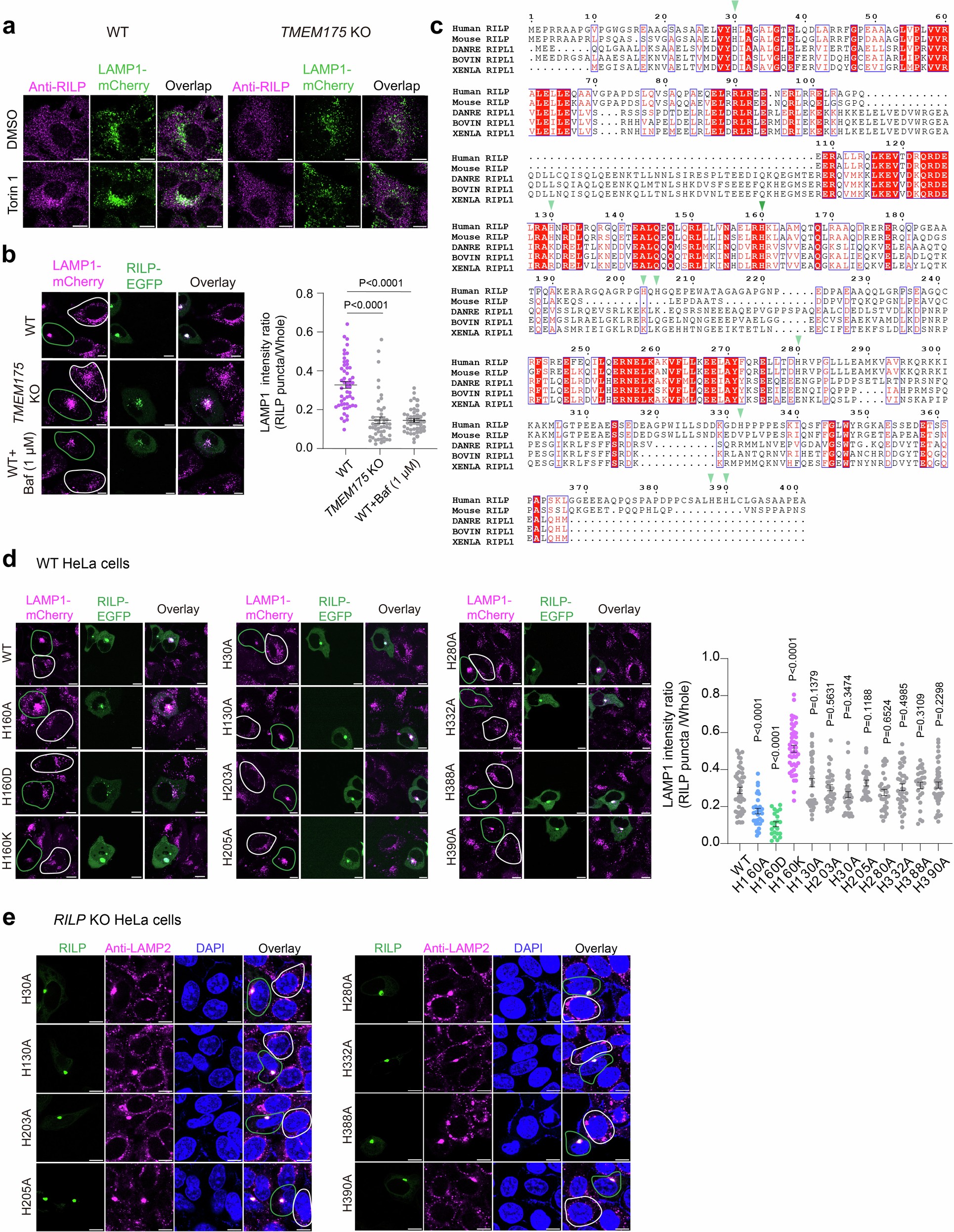
Extended Data Fig. 9: RILP acts as a juxta-lysosomal pH sensor in regulating lysosome retrograde transport.
From: DNA nanodevices detect an acidic nanolayer on the lysosomal surface

a, RILP mediates nutrient-sensitive regulation of lysosome perinuclear positioning. Representative confocal images of LAMP1-transfected WT and TMEM175 KO HeLa cells treated with Torin 1 (200 nM, scale bar, 10 μm). b, RILP clustering is decreased in Baf-A1-treated WT cells or TMEM175 KO HeLa cells. Left: Representative confocal images of WT (treated with or without 1 μM Baf-A1) and TMEM175 KO HeLa cells transfected with RILP-EGFP (scale bar, 10 μm). Right: Summary of LAMP1 intensity ratios on RILP puncta relative to whole-cell (n = 52, 50, and 44 cells for the left to right groups, respectively). Green line represents RILP positively-transfected cells. c, Sequence alignment analyses reveal conserved histidine residues in RILP. RILP and RILP-like protein 1 from different species, including human, mouse, danio rerio (DANRE), bos taurus (BOVIN), and xenopus tropicalis (XENLA), were used for analysis. d, Left: Representative confocal images of WT HeLa cells transfected with WT or mutant (H30A, H130A, H203A, H160A, H160D, H160K, H205A, H280A, H332A, H388A, or H390A) RILP-EGFP (scale bar, 10 μm). Right: Summary of the intensity ratios of LAMP1 versus RILP puncta in whole cell (n = 45, 30, 22, 46, 37, 32, 36, 28, 31, 38, 28, and 44 cells for the left to right groups, respectively). Green solid cycles indicate RILP-transfected cells. e, Representative confocal images of RILP KO HeLa cells transfected with various RILP-EGFP WT and mutant constructs (scale bar, 20 μm). Green solid lines indicate RILP-transfected cells. For all panels, statistical data are presented as mean ± s.e.m. with n as randomly selected cells from 3 biological repeats. Two-tailed Student’s t test are used to assess statistical significance.