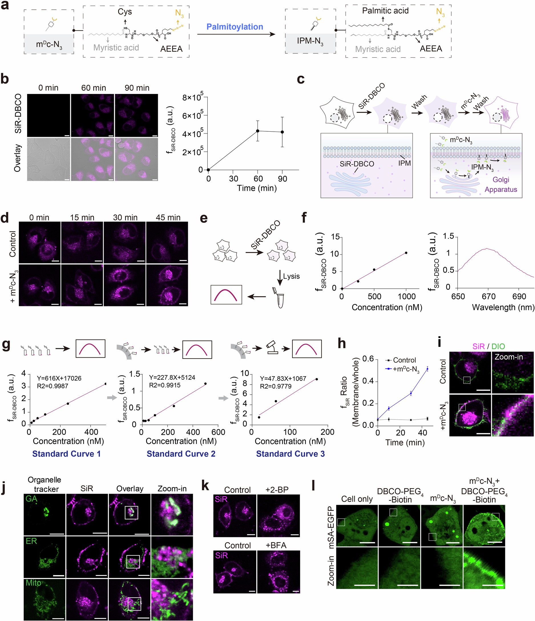
Extended Data Fig. 1: Efficient decoration of an N3 tag on the inner plasma membrane (IPM).
From: DNA nanodevices detect an acidic nanolayer on the lysosomal surface

a, Chemical structures of mDc-N3 and IPM-N3. b, The membrane penetration kinetics of Silorhodamine (SiR)-DBCO. Left: Representative confocal images of HeLa cells incubated with 10 μM SiR-DBCO at 37 °C for different time spans (scale bar, 10 µm). Right: Summary of time-dependent SiR fluorescence intensity (n = 30, 30, and 31 cells for the left to right groups, respectively). c, Schematic illustration of the experimental workflow for construction of IPM-N3. d, Representative confocal images of SiR-DBCO-pretreated HeLa cells processed with or without 10 μM mDc-N3 at RT for 10 min, and then incubated in fresh culture medium for different time spans (scale bar, 10 µm). e, Schematic illustration of the experimental workflow for quantification of SiR-DBCO within cells. f, Left: Construction of the standard calibration curve of SiR-DBCO. Right: Fluorescence spectra of the lysate of HeLa cells after treatment with 10 μM SiR-DBCO at 37 °C for 60 min. g, Quantification of IPM-DNs. Construction of the standard calibration curve of DNCy5 in buffer solution (Standard curve 1), DNCy5 on the outer membrane of cells (Standard curve 2), and grey value of Cy5 in confocal microscope images (Standard curve 3). h, Summary of time-dependent changes of SiR fluorescence ratio between the plasma membrane and whole cell in SiR-DBCO-pretreated HeLa cells incubated with mDc-N3 (Left to right groups: n = 10, 10, 13, and 12 cells for mDc-N3 treated group; n = 12, 12, 13, and 13 cells for control group without mDc-N3 treatment). i, Representative confocal images of HeLa cells treated with mDc-N3 for 45 min (scale bar, 10 μm, green fluorescence = DIO for plasma membrane staining). j, Cellular distribution of the N3 tag. Representative confocal images of HeLa cells processed with SiR-DBCO/mDc-N3 and then stained with 100 nM Golgi Apparatus (GA) tracker, Endoplasmic Reticulum (ER) tracker, or Mitochondria (Mito) tracker (scale bar, 10 µm). k, Golgi apparatus-mediated metabolic process of mDc-N3. Representative confocal images of HeLa cells pretreated with 10 μM palmitoylation inhibitor 2-bromopalmitate (2-BP) (upper) or 20 μM Golgi disrupter Brefeldin A (BFA) (lower) at 37 °C for 60 min, and then processed with SiR-DBCO/mDc-N3 (scale bar, 10 µm). l, The IPM orientation of the N3 tag. Representative confocal images of mSA-EGFP-transfected HeLa cells processed with mDc-N3, and then incubated with DBCO-PEG4-Biotin at RT for 30 min (scale bar, 10 μm (upper) and 2.5 μm (lower)). Statistical data are presented as mean ± s.d. (b) or mean ± s.e.m. (h), with n as randomly selected cells from 3 biological repeats. For panel d and i-l, 3 independent experiments are repeated with similar results.