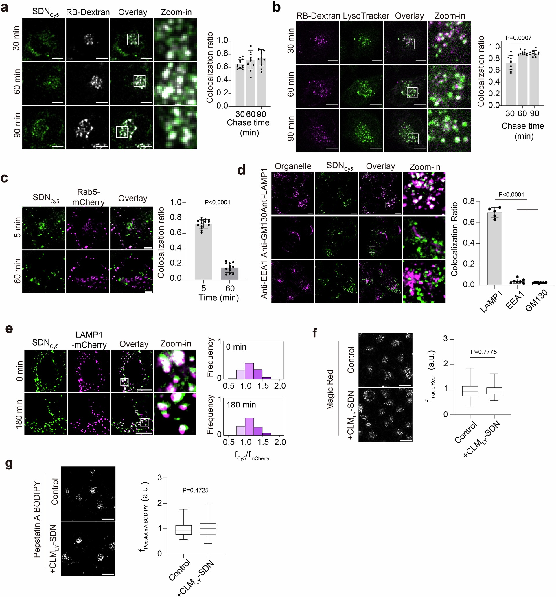
Extended Data Fig. 2: IPM-stabilized DNA nanodevices are sequentially delivered to early endosomes and lysosomes through endosome maturation without affecting lysosomal functions.
From: DNA nanodevices detect an acidic nanolayer on the lysosomal surface

a, Left: Representative confocal images of SDNCy5-engineered HeLa cells pulsed with 1 mg/mL Rhodamine-labeled dextran (RB-dextran) for 30 min and then chased for different time spans (scale bar, 10 μm). Right: Summary of colocalization ratio between RB-dextran and SDNCy5 (n = 12, 12, and 11 cells for the left to right groups, respectively). b, Left: Representative confocal images of HeLa cells pulsed with 1 mg/mL RB-dextran for 30 min and then chased for different time spans (scale bar, 10 µm, green fluorescence = LysoTracker for lysosome staining). Right: Summary of colocalization ratio between RB-dextran and LysoTracker (n = 10 cells for each group). c, Organellar localization of SDN. Left: Representative confocal images of Rab5-mCherry-transfected HeLa cells engineered with IPM-SDNCy5, and then pulsed with dextran and chased for 5 min and 60 min (scale bar, 5 μm). Right: Summary of time-dependent colocalization ratios between Cy5 and mCherry (n = 14 and 12 cells for 5 min and 60 min, respectively). d, Organellar localization of SDN. Left: Representative confocal images of HeLa cells decorated with IPM-SDNCy5, pulsed with dextran and chased for 60 min, then immuno-stained with anti-LAMP1 (lysosome), anti-GM130 (Golgi apparatus), and anti-EEA1 (early endosome) antibodies (scale bar, 10 μm). Right: Summary of colocalization ratios between SDN and organelle markers (n = 5, 7, and 10 images for the left to right groups, respectively). e, Left: Representative confocal images of LAMP1-mCherry-transfected HeLa cells engineered with SDNCy5 and then incubated in fresh culture medium for 0 or 180 min (scale bar, 10 μm). Right: Summary of fluorescence ratios between Cy5 and mCherry (fCy5/fmCherry) at indicated time points (n = 159 and 144 lysosomes for 0 min and 180 min, respectively). f, Left: Representative confocal images of HeLa cells pretreated with CLMLY-SDN, and then incubated with Magic Red (2000× dilution) at RT for 30 min (scale bar, 20 µm). Right: Summary of the fluorescence intensity of Magic Red (n = 34 and 35 cells for the groups without and with CLMLY-SDN pretreatment, respectively). g, Left: Representative confocal images of HeLa cells pretreated with CLMLY-SDN, and then incubated with 1 mM Pepstatin A BODIPY at RT for 30 min (scale bar, 20 µm). Right: Summary of the fluorescence intensity of Pepstatin A BODIPY (n = 27 cells for each group). Untreated HeLa cells were used as a positive control. For all panels, statistical data are presented as mean ± s.d. (a, b, c and d) or as box-and-whiskers graphs (f and g), where the box represents the range of 25%-75%, the solid line inside means the mean level, and the whiskers represent the minimum and maximum, with n as randomly selected images/cells from ≥3 biological repeats. Two-tailed Student’s t test was used to assess statistical significance.