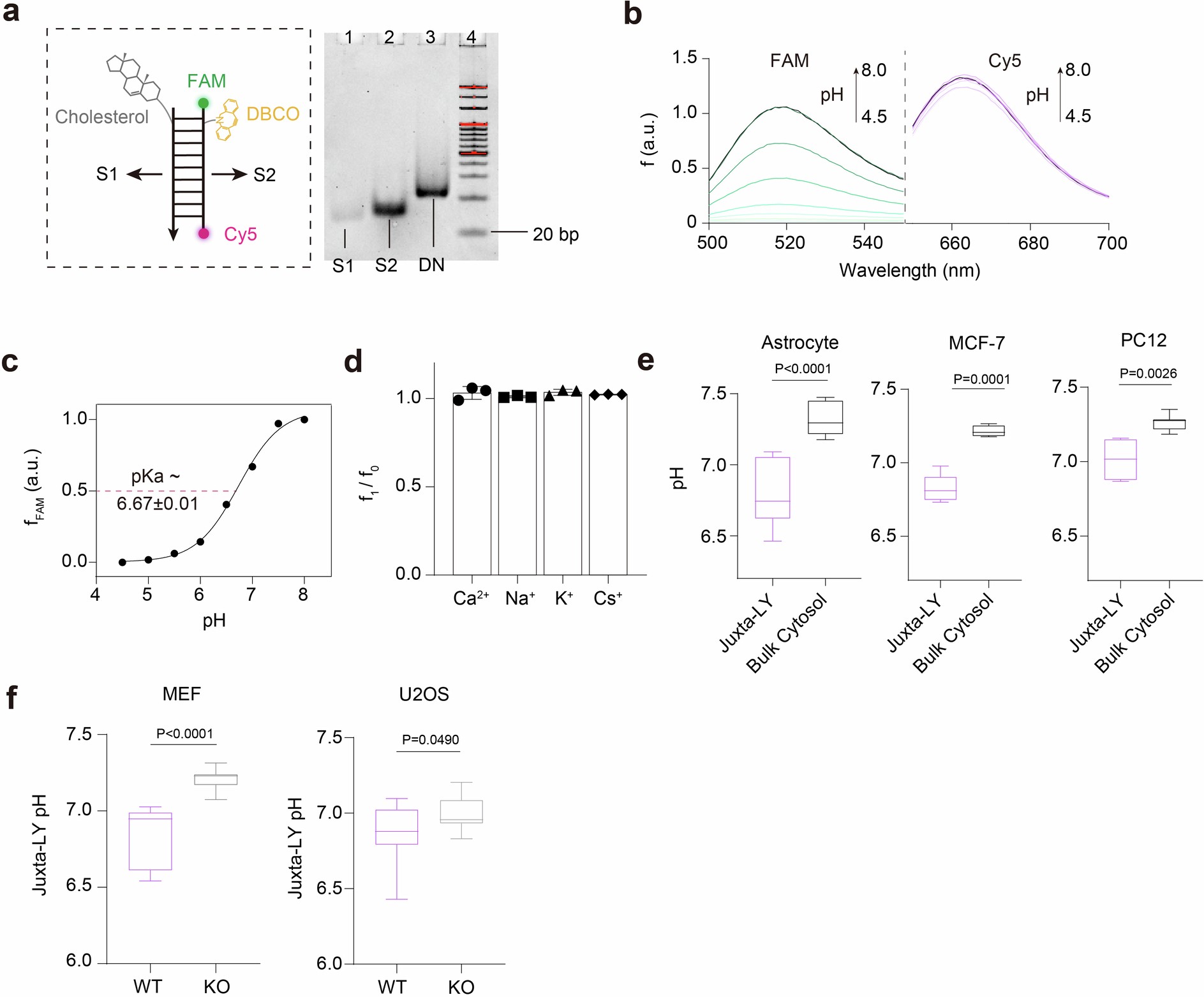
Extended Data Fig. 3: Construction of pH-reporting DNA nanodevices for measuring juxta-lysosomal pH.
From: DNA nanodevices detect an acidic nanolayer on the lysosomal surface

a, Construction of DNFAM/Cy5. PAGE analyses of different DNA samples. From lane 1 to 4: S1; S2; DN (S1 + S2); 20-bp DNA ladder. S1 was labeled with a cholesterol tag. S2 was labeled with a FAM, a Cy5, and a DBCO tag. b, Fluorescence spectrum of the FAM and Cy5 dyes in a permeability buffer solution (DPBS containing 10 μM nigericin and 10 μM valinomycin) of pH ranging from 4.5 to 8.0. The excitation wavelength for FAM and Cy5 was set at 488 nm (λem = 500-550 nm) and 633 nm (λem = 650-700 nm), respectively. c, Summary of the FAM fluorescence versus the buffer pH. Red dotted line represents the pKa value of the FAM dye (n = 3 independent assays). d, The f1/f0 ratio of DNFAM/Cy5 incubated with Ca2+, Na+, K+, or Cs+ of 10 nM versus 10 mM in Tris-HCl buffer solutions. The fluorescence ratio fFAM/fCy5 (FAM: λex = 488 nm, λem = 520 nm; Cy5: λex = 633 nm, λem = 665 nm) of 10 nM was set as f0, and that of 10 mM was set as f1 (n = 3 independent assays). e, Summary of calibrated cytosolic (bulk cytosol) pH and juxta-lysosomal (Juxta-LY) pH values of primary mouse astrocytes, MCF-7 cells, and PC12 cells (Left to right groups: n = 14 and 5 images for astrocyte, 5 and 4 images for MCF-7, 4 and 7 images for PC12). f, Summary of calibrated juxta-lysosomal pH values in WT and Tmem175 KO MEF cells, as well as WT and TMEM175 KO U2OS cells, as measured with CLMLY-SDNFAM/Cy5 (Left to right groups: n = 9 and 10 images for MEF, 14 and 15 images for U2OS). For all panels, statistical data are presented as mean ± s.e.m. (d) or box-and-whiskers graphs (e and f), in which the box represents the range of 25%-75%, the solid line inside indicates the mean level, and the whiskers represent the minimum and maximum, with n as randomly selected images/cells from ≥3 biological repeats. Two-tailed Student’s t test was used to assess statistical significance.