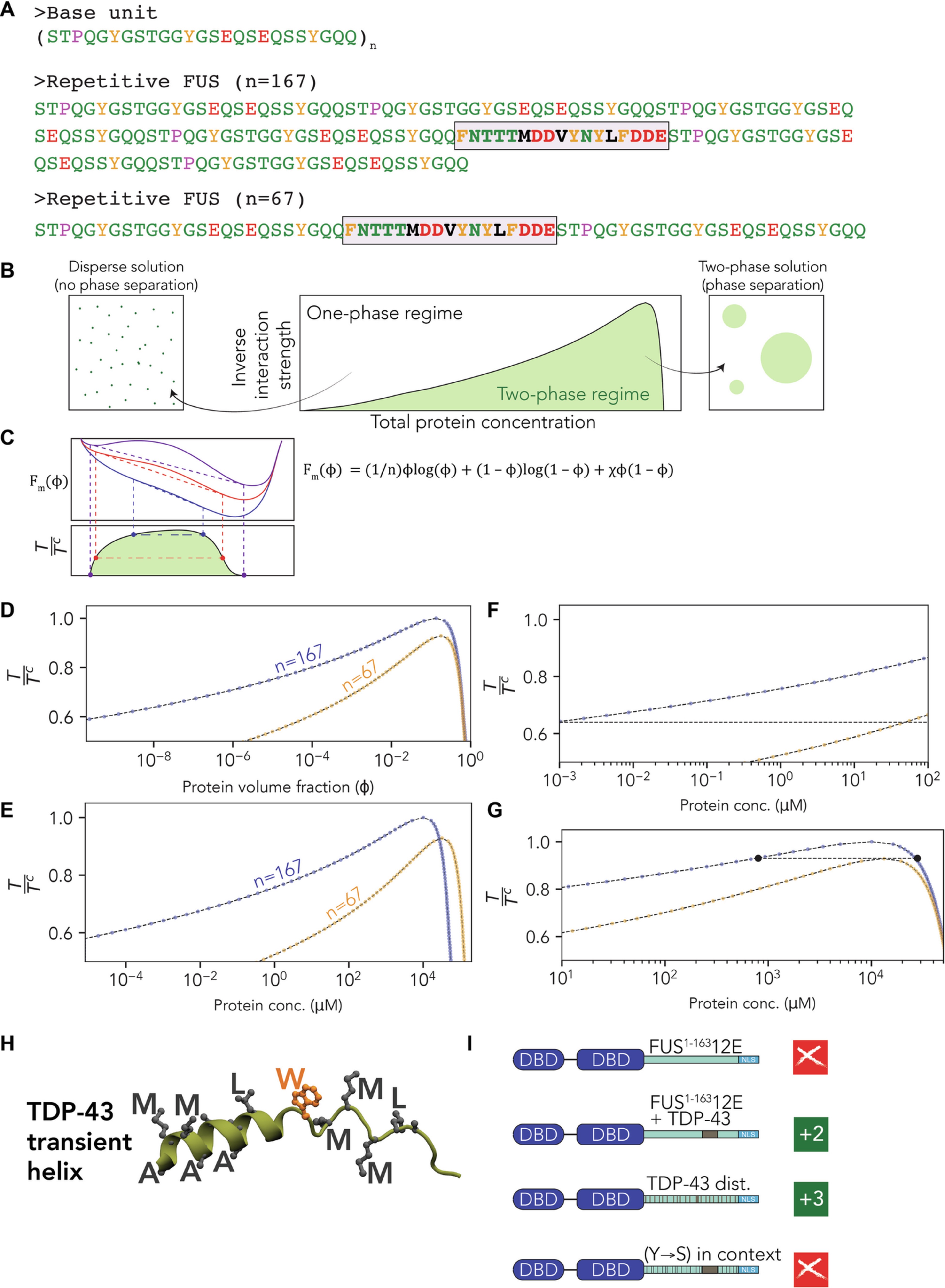
Extended Data Fig. 9: Phase separation analysis.

a, Intracellular phase transitions have been implicated in the molecular basis for chromatin organization. Although FUS1−16312E is, in principle, highly soluble, could our results be interpreted in terms of a phase-transition mode in which Abf1 undergoes homotypic phase separation? We emphasize that the theoretical investigation here focuses on a model in which IDR2/FUS1−16312E self-assembles into de novo phase-separated assemblies. It in no way speaks to a model in which Abf1 partitions into extant condensates, where recruitment is defined by the presence/abundance of an interacting partner in those condensates. To investigate this, we used Flory–Huggins theory to predict the expected shift in the saturation concentration (csat) with IDR length. We designed a basic repeating unit (top) and used it to generate n = 6 and n = 2 synthetic polymer units (middle and bottom). b, Flory–Huggins theory allowed us to predict an expected change in saturation concentration for two polymers with identical attractive interactions but of different lengths. As such, in a phase separation model, we can predict how changing the IDR length would shift the saturation concentration. c, Constructing phase diagrams requires reconstruction from the free energy of mixing to extract coexisting phases. The expression for the free energy of mixing is shown to the right. d, Phase diagram for n = 67 and n = 167 polymers in reduced temperature (y axis) versus volume fraction (x axis) space. Reduced temperature is an effective parameter for tuning intramolecular interactions up to the critical temperature (reduced temperature = 1.0). As such, the y axis position reflects the normalized intermolecular interaction between polymers. With this in mind, we can convert from volume fraction into molar concentration and ask how, at any arbitrary intermolecular interaction strength, the saturation concentration (in μM) would change in response to a change in IDR length. e, Full phase diagram showing a change in molar concentration of the phase diagram expected for the two IDRs of lengths 67 and 167 residues. f, Under concentration regimens compatible with cellular conditions, the change from 167 to 67 residues yielded a predicted change in saturation concentration of almost five orders of magnitude. g, Even at the top of the phase diagram, where the difference is minimal, we found a concentration difference of almost two orders of magnitude. h, Given that the EM appeared to function as a hydrophobic helix, we wondered if we could rationally design an IDR with a hydrophobic helix. The conserved region (CR) from the human RNA-binding protein TDP-43 forms a transient helix. The structural model of this helix shows hydrophobic residues lining up along a consistent interface. i, Inserting the 25-residue CR from TDP-43 into the (inviable) FUS1−16312E context rendered it viable, albeit with a +2 growth score. This result was initially interpreted as indicating that the TDP-43 helix could function as a bona fide motif. However, redistribution of the helix residues was also viable (with a better growth score of +3), indicating the importance of performing motif-redistribution controls to establish whether an inserted sub-sequence is a bona fide motif or not. We also confirmed that—even in the presence of the TDP-43 CR region—altering the context by removing aromatic residues yielded an inviable construct, mirroring results observed in other systems.