Extended Data Fig. 10: Analysis of serum sEVs.
From: Defining the reference proteomes for small extracellular vesicles and non-vesicular components

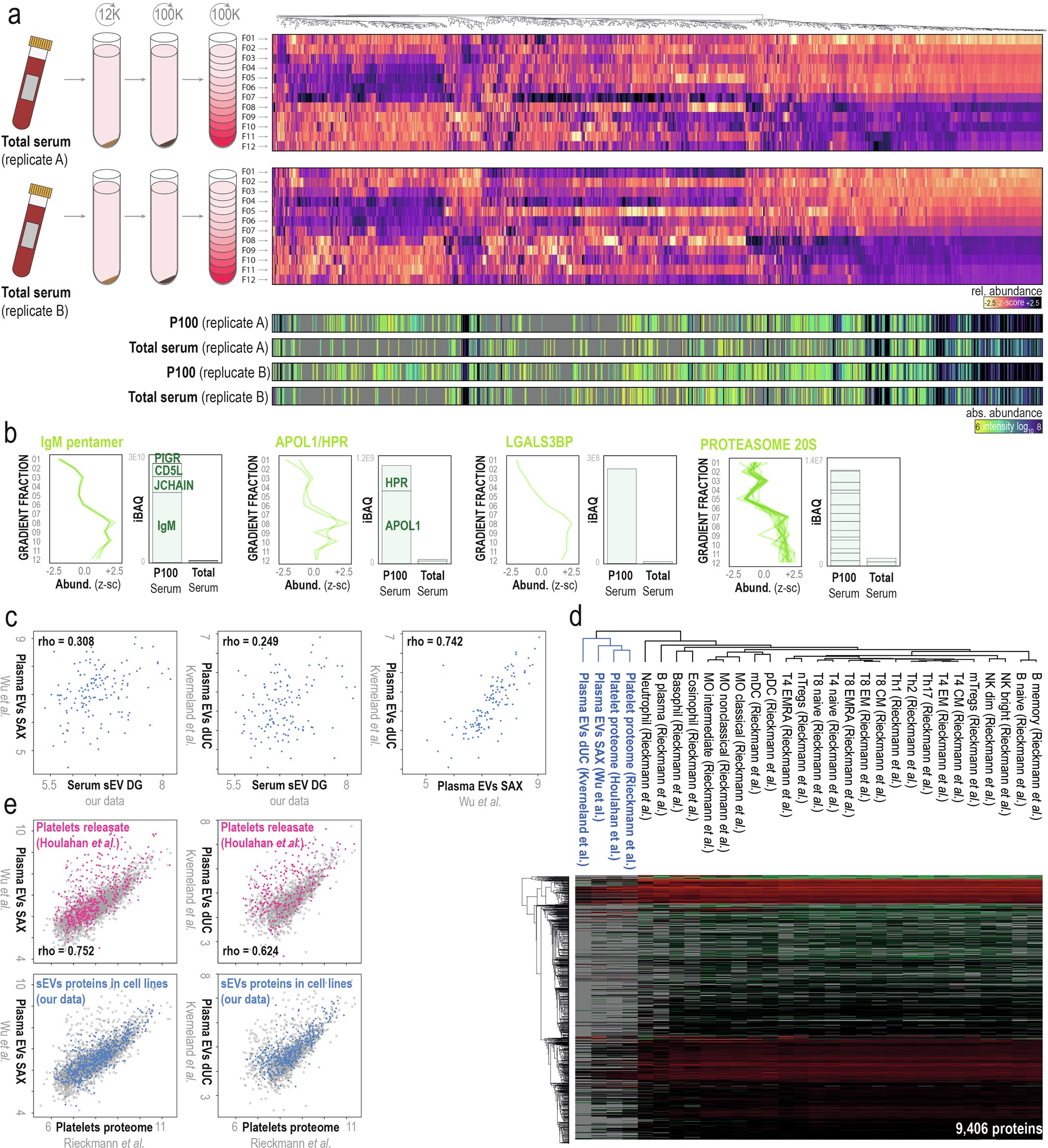
a, P100 was purified from human serum using dUC and separated by DG into 12 fractions. Identified protein profiles are visualized in the heatmap. Below, absolute protein levels (for example iBAQ) from unfractionated serum and P100 are shown. Data from two independent biological replicates are shown. b, Macromolecular complexes are co-purified with sEVs from human serum using dUC. Bar charts display the abundance of the indicated protein complexes in crude sEVs (P100) and total serum. Their DG profiles are shown as a reference. c, The first two scatterplots compare the abundance of proteins categorized as genuine serum sEVs in our DG-PCP data to plasma EV datasets reported by Wu et al.68 and Kverneland et al.69 showing low correlations (Spearman’s rho = 0.308 and rho = 0.249, respectively). The third scatterplot compares the Wu et al. and Kverneland et al. datasets, revealing a strong correlation (rho = 0.742). d, Intra-cellular proteomes of major human hematopoietic cell populations from Rieckmann et al.67 were compared with EV datasets from Wu et al. and Kverneland et al. An additional proteomic dataset of platelets from Houlahan et al.70 was included in the analysis. The unsupervised HCL demonstrates the similarity between the two reported EV datasets and published platelet proteomes. e, The proteome of resting platelets, as reported by Rieckmann et al., is compared to the EV datasets from Wu et al. (left) and Kverneland et al. (right). Proteins released upon platelet activation (retrieved from Houlahan et al.) are highlighted in pink and show a clear enrichment in both studies compared to resting platelets. Proteins identified as sEVs in our data are highlighted in blue for reference.