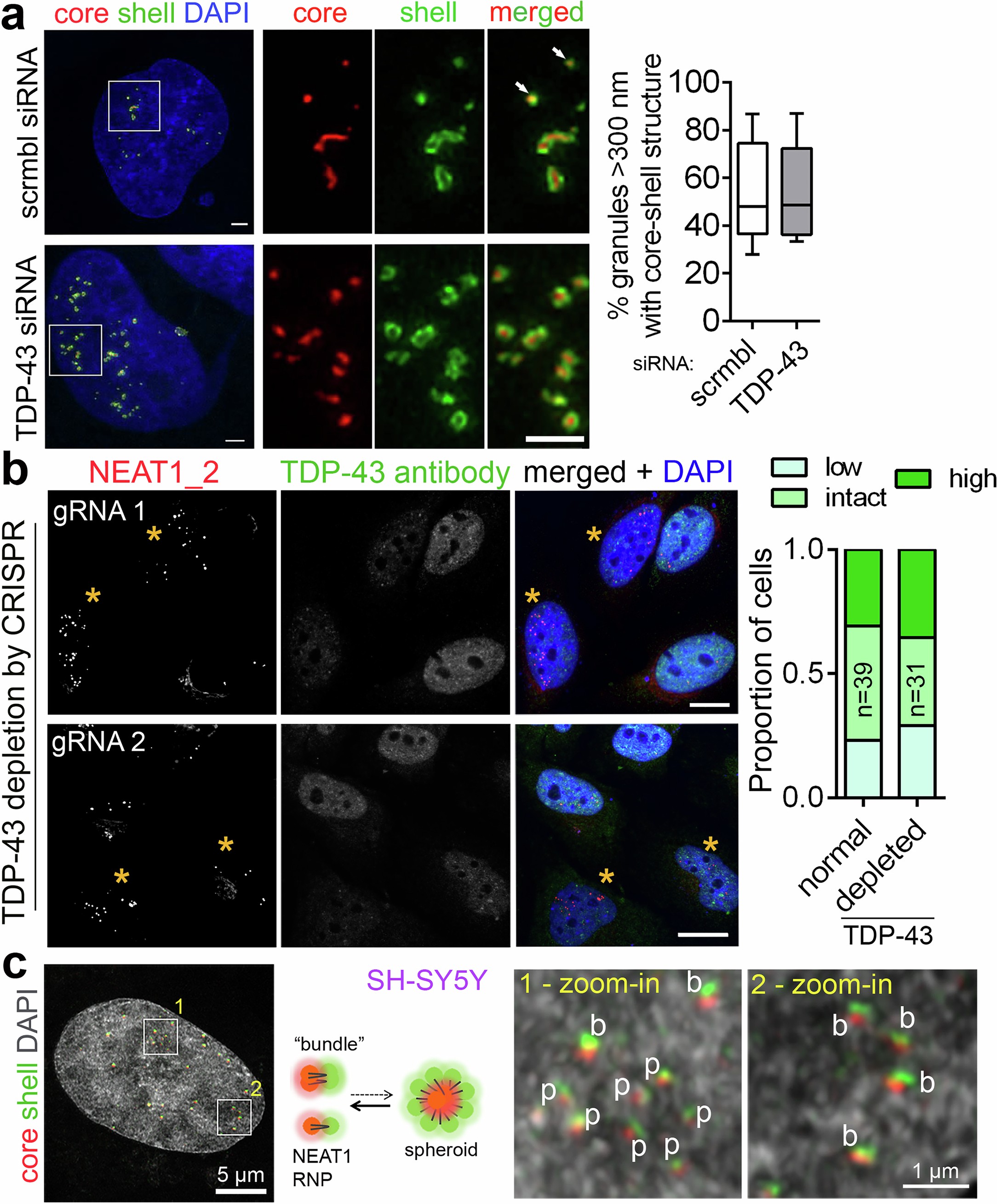
Extended Data Fig. 2: Paraspeckle spheroid formation is not affected by TDP-43 depletion.
From: Paraspeckle condensation is controlled via TDP-43 polymerization and linked to neuroprotection

a) Normal paraspeckle core–shell structure upon siRNA-mediated TDP-43 depletion. Dual NEAT1 RNA-FISH and SRM was used in HeLa cells. Arrows indicate incomplete spheroids. 263 and 231 large ( > 300 nm) granules were analysed for scrambled and TDP-43 siRNA, respectively (from n = 10 FoV), from a representative experiment. Box, 25th to 75th percentiles; center line, median; whiskers, mean to max. Scale bar, 1 µm. b) Normal paraspeckle core–shell structure upon CRISPR/Cas9-mediated TDP-43 depletion. Two gRNAs were used in HeLa cells, and quantification was performed for gRNA1, 72 h post-transfection. Cells with visible TDP-43 loss (asterisks) were categorised as ‘depleted’. Cells with normal TDP-43 levels were quantified from the same field of view. ‘Low’, ‘intact’ or ‘high’ – arbitrary scoring of NEAT1-positive cluster abundance. Number of cells analysed (n) (from a representative experiment) is indicated within bars. Scale bar, 10 µm. c) Smaller NEAT1-positive particles in SH-SY5Y cells represent a mix of single NEAT1 RNPs (paraspeckle precursors, p) and their higher-order assemblies (bundles, b). Representative images are shown. Note that in SH-SY5Y cells, NEAT1 RNPs in bundles are joined both at their middle and termini, in contrast to disordered NEAT1 RNP multiplets in TDP-43 OE cells (Fig. 1g). Source numerical data are available in the Source data.