Extended Data Fig. 3: TDP-43 oligomerization is NEAT1 and paraspeckle regulation.
From: Paraspeckle condensation is controlled via TDP-43 polymerization and linked to neuroprotection

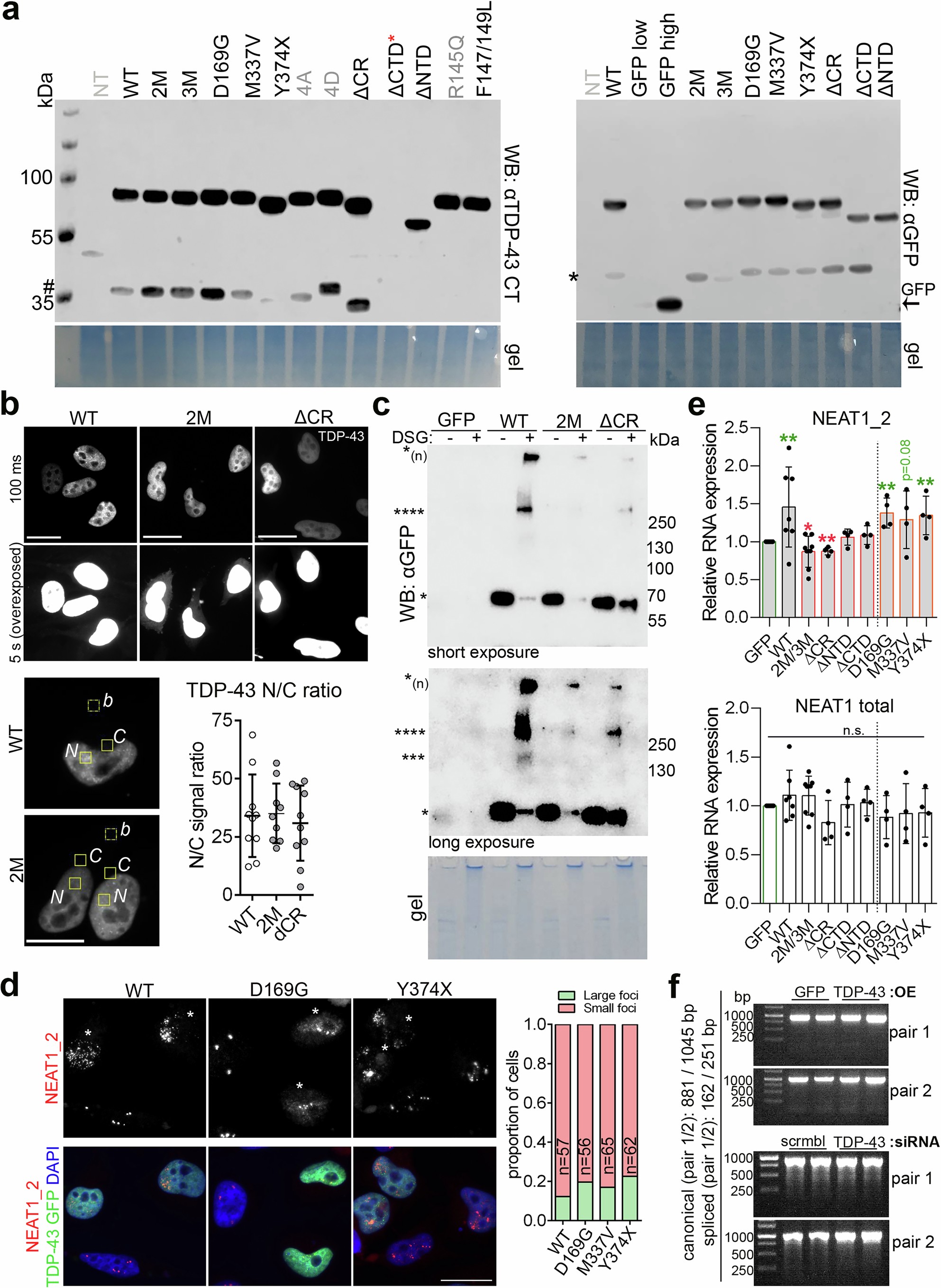
a) Western blot analysis of TDP-43 variant expression. Variants not investigated in this study are greyed. # indicates a C-terminal TDP-43 cleavage product and asterisk indicates a non-specific band. Note that ΔCTD (red asterisk) is not recognised by the anti-TDP-43 C-terminal antibody used. b) TDP-43 oligomerization-deficient variants are efficiently retained in the nucleus in HeLa cells. GFP-tagged variants were used. Imaging with long exposure reveals some cytoplasmic accumulation of TDP-432M (top), however nuclear/cytoplasmic ratio (N/C) is not significantly different between the variants (bottom). Fluorescence intensity was measured in ROIs in the nucleus (N) and cytoplasm (C), with background (b) fluorescence subtracted. n = 10 cells for each condition, from a representative experiment. Scale bars, 20 μm. c) Confirmation of reduced oligomerization ability for TDP-432M and TDP-43ΔCR variants using DSG crosslinking. *, ***, ****, and *(n) indicate TDP-43 GFP monomer, trimer, tetramer and higher-order multimer, respectively (based on molecular weight; monomer, ~70 kDa). d) ALS-linked TDP-43 mutations do not significantly affect paraspeckle dispersal by TDP-43 OE. Asterisks indicate TDP-43 GFP expressing cells. Number of cells analysed (n) (from a representative experiment) is indicated within bars. Scale bar, 20 μm. e) Monomeric TDP-43 mutants decrease NEAT1_2 production. NEAT1 was analysed by qRT-PCR in cells expressing natural or engineered TDP-43 variants, 24 h post-transfection. Graph shows mean ± s.e.m. N = 4-8. *p ≤ 0.05, **p < 0.01, one-tailed Mann-Whitney U test (pairwise comparisons): WT, ΔCR, 2 M/3 M, D169G and Y374X vs. GFP: p = 0.0084, p = 0.003, p = 0.05, p = 0.003 and p = 0.003, respectively; n.s., non-significant. Green and red asterisks – increased and decreased expression compared to GFP control, respectively. Note that oligomerisation-deficient TDP-432M and TDP-43ΔCR decrease NEAT1_2 production, whereas TDP-43WT and two out of three familial mutants increase it. f) TDP-43 OE or knockdown does not cause NEAT1_2 splicing. The NEAT1_2 splicing isoform reported previously (Ref. 22) was analysed by PCR with two primer pairs flanking the splice sites. The spliced isoform was undetectable in all cases. Source numerical data and unprocessed blots/gels are available in the Source data.