Extended Data Fig. 5: FUS supplementation rescues paraspeckles in cells with increased TDP-43 dosage.
From: Paraspeckle condensation is controlled via TDP-43 polymerization and linked to neuroprotection

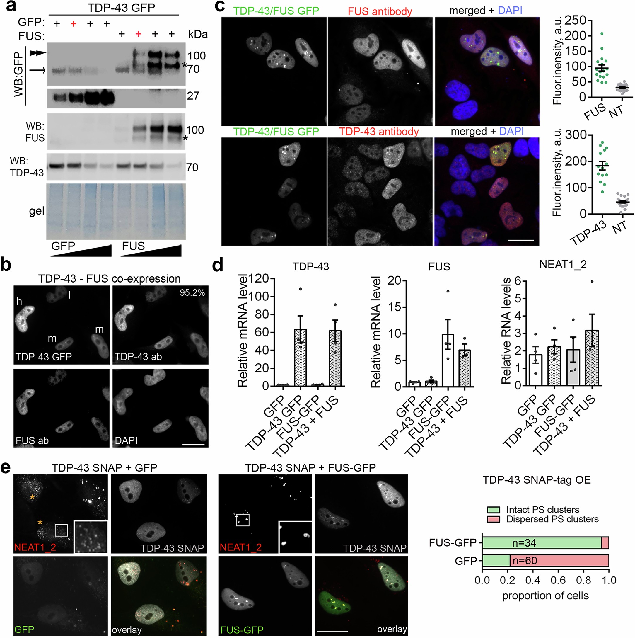
a) Plasmid titration as analysed by western blot. Red (+) indicates optimal co-transfection ratios used in further studies. Arrow, double arrowhead and asterisk indicate TDP-43 GFP, FUS-GFP and a non-specific band, respectively. b) Triple-colour fluorescence (GFP, green; TDP-43, red; FUS, far-red) confirms efficient co-expression of GFP-tagged TDP-43 and FUS (in 95.2% of cells). l,m,h – low, medium and high GFP signal, respectively. Representative images are shown. c) Single-cell fluorescence quantification indicates ~3-4 fold OE of GFP-tagged FUS and TDP-43 upon their co-expression (over the endogenous). Representative images and quantification are shown. NT cells in the same FoV were used to determine the endogenous protein levels. n = 37 cells for FUS and n = 35 cells for TDP-43, analysed from three independent experiments (N = 3). Graphs show mean±s.e.m. d) TDP-43 mRNA, FUS mRNA and NEAT1_2 RNA levels upon co-expression of GFP-tagged TDP-43 and FUS as analysed by qRT-PCR. N = 4. Graphs show mean±s.e.m. e) FUS-GFP restores paraspeckle clusters in cells expressing TDP-43 SNAP-Tag. Representative images and quantification (from a representative experiment) are shown. Number of cells quantified (n) is shown within bars. Scale bar, 20 μm.HeLa cells were used for these studies. Source numerical data and unprocessed blots are available in the Source data.