Extended Data Fig. 6: The interplay between TDP-43 and core PSPs in paraspeckle assembly.
From: Paraspeckle condensation is controlled via TDP-43 polymerization and linked to neuroprotection

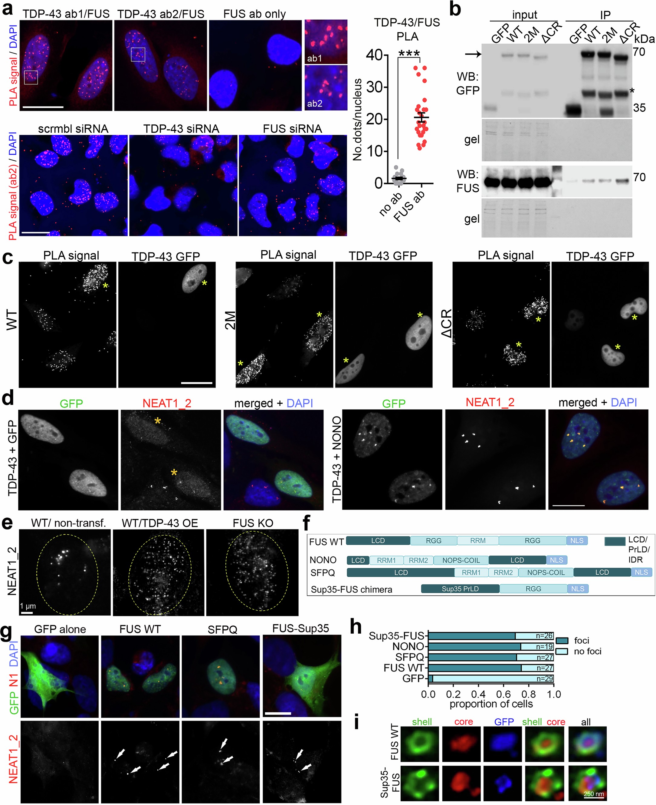
a) TDP-43 and FUS rarely interact in the nucleoplasm, as revealed by proximity ligation assay (PLA). Representative image and quantification are shown. ab1,2 – two different TDP-43 antibodies were used. Specificity of interaction was also confirmed using TDP-43 and FUS knockdown (bottom). Representative images and quantification are shown. n = 16 and 26 cells were analysed for ‘no ab’ and ‘FUS ab’, respectively, from a representative experiment. Graph shows mean±s.e.m. ***p = 0.001, one-tailed Student’s t test. Scale bars, 20 μm. b,c) Oligomerisation-deficient TDP-43 mutants retain the ability to interact with FUS. Interactions were analysed by co-IP (b) or PLA (c) in cells ectopically expressing TDP-43 GFP. Representative western blots are shown. Asterisks indicate TDP-43 OE cells. Scale bar, 20 μm. d) Increased NONO dosage restores paraspeckle clusters in TDP-43 OE cells. Representative images are shown. Asterisks indicate cells with dispersed paraspeckles. Scale bar, 10 μm. e) FUS knockout (KO) cells and TDP-43 OE cells have a converging phenotype with disrupted paraspeckle condensation, despite NEAT1 RNP accumulation. Paraspeckles in WT SH-SY5Y cells with and without TDP-43 GFP OE and in FUS KO SH-SY5Y cells were analysed. Representative images are shown. f) Proteins used in paraspeckle spheroid rescue experiments (as N-terminally GFP-tagged fusions).g-i) Paraspeckle cluster (g,h) and spheroid (i) rescue by ectopic expression of proteins from e in FUS KO SH-SY5Y cells. Representative images (conventional, g and SRM, i) and quantification for clusters (h) (from a representative experiment) are shown. Number of cells quantified (n) is shown within bars. Arrows indicate restored paraspeckle clusters. In f, proteins are not strictly to scale. Scale bar, 10 μm. HeLa cells were used in a-d. Source numerical data and unprocessed blots are available in the Source data.