Extended Data Fig. 9: Paraspeckle properties upon TDP-43 depletion.
From: Paraspeckle condensation is controlled via TDP-43 polymerization and linked to neuroprotection

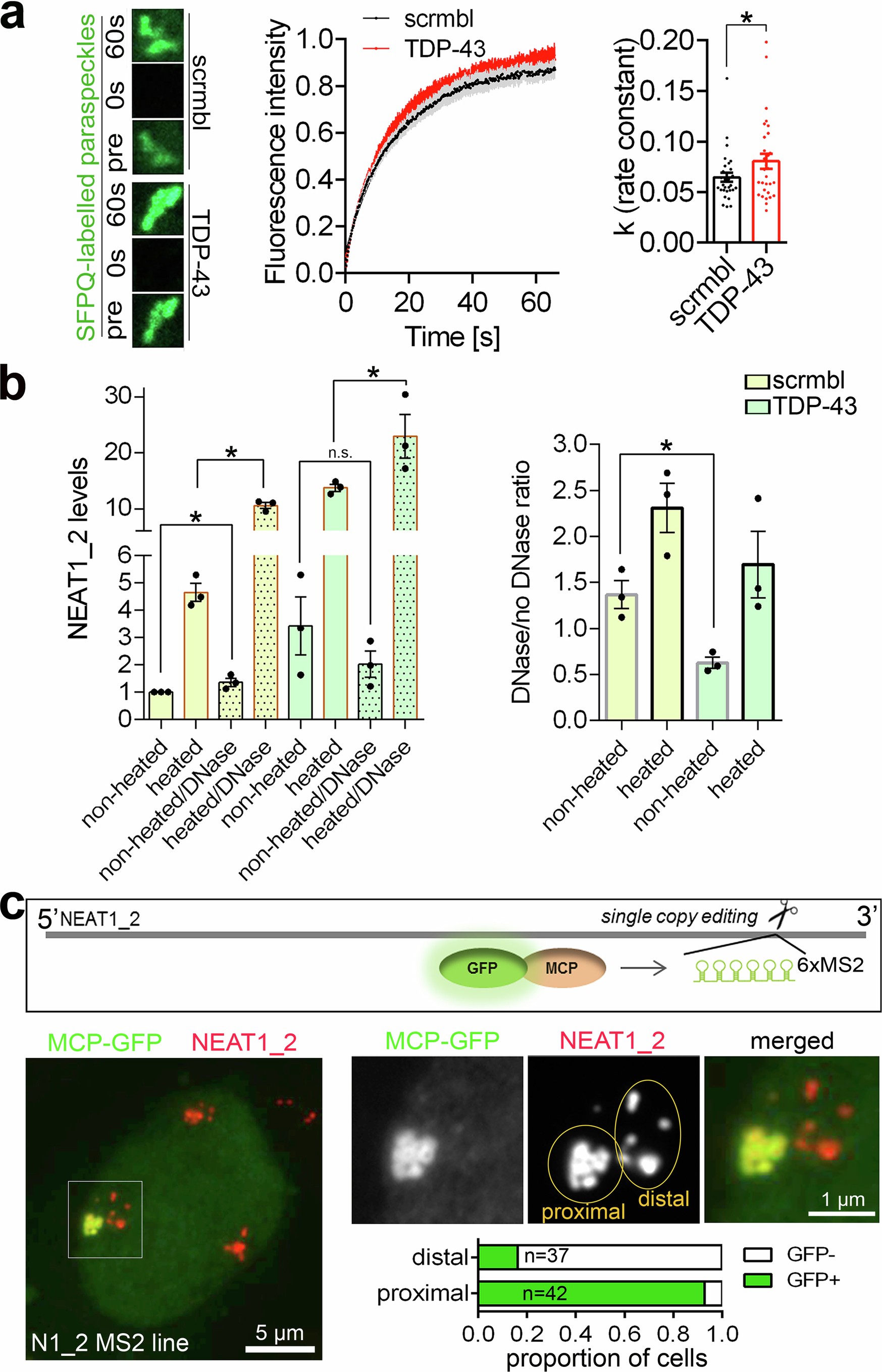
a) TDP-43-depleted paraspeckles are more dynamic. Paraspeckle clusters (SFPQ-GFP labelled) display faster fluorescence recovery in TDP-43-depleted cells in FRAP analysis. Cells were analysed 48 h post-transfection with scrambled or TDP-43 siRNA (co-transfected with SFPQ-GFP). Knockdown efficiency was confirmed by immunostaining. Analysis is for n = 15 cells per condition, from a representative experiment. Graph shows mean±s.e.m.; *p = 0.0362, one-tailed Mann-Whitney U test. b) TDP-43 knockdown decreases NEAT1_2 sensitivity to DNase digest. TDP-43 was downregulated using siRNA, total RNA was purified from cells 48 h post-transfection, and NEAT1_2 levels were analysed by qRT-PCR. High sample/buffer ratio was used in this experiment (see Supplementary Fig.3). Note that DNase significantly increases NEAT1_2 extraction in TDP-43-sufficient but not TDP-43-deficient cells, where this effect is eliminated by sample heating. Graphs show mean±s.e.m. N = 3, *p = 0.05, one-tailed Mann-Whitney U test. c) Remodelling of the paraspeckles distal to the NEAT1 locus. Schematic of MS2 labeling of the NEAT1 locus, representative image of a cell with groups of distal and proximal paraspeckles labelled and quantification of GFP-positivity of proximal and distal paraspeckles (from a representative experiment) are shown. Number of cells quantified (n) is indicated within bars. Source numerical data are available in the Source data.