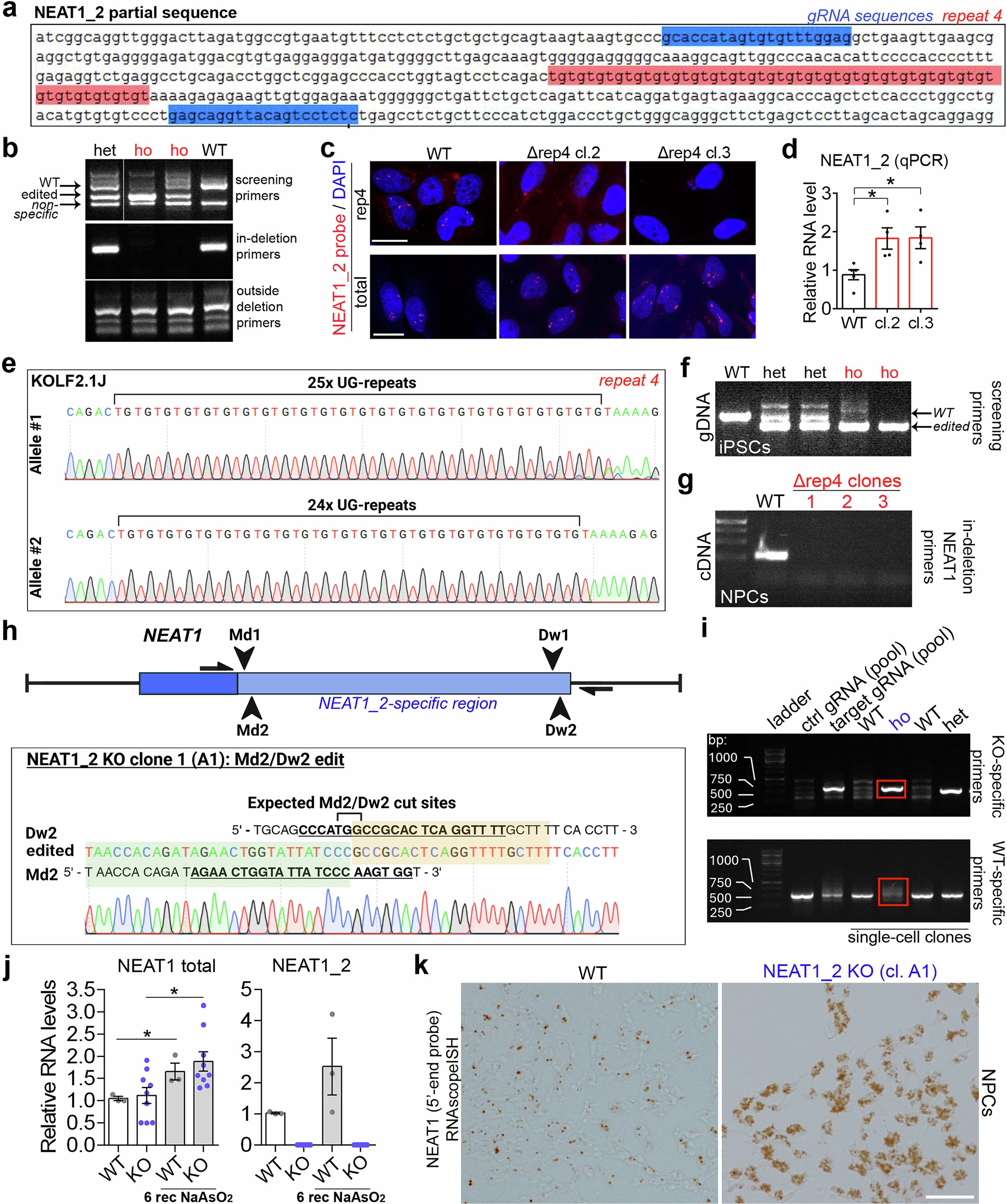
Extended Data Fig. 10: Generation of cell lines with NEAT1_2 UG-repeat 4 deletion and NEAT1_2 knockout.
From: Paraspeckle condensation is controlled via TDP-43 polymerization and linked to neuroprotection

a) gRNAs used for repeat 4 deletion by CRISPR/Cas9. b) PCR confirmation of repeat 4 deletion in HeLa cells. Screening primer pair was designed to flank the deleted region (top panel); ‘in-deletion’ primer pair has both primers located within the deleted region; ‘outside deletion’ primer pair maps to an unaffected region of NEAT1_2. Homozygous (ho, clones 2 and 3) and heterozygous (het, clone 1) Δrep4 clones were obtained. c) Lack of signal from the repeat 4-specific probe in Δrep4 HeLa cells. For probe positions, see Fig. 7d. d) NEAT1_2 is upregulated in cells with repeat 4 deleted, as analysed by qRT-PCR. Graph shows mean±s.e.m. N = 4-5, *p < 0.05 (p = 0.0254), Kruskal-Wallis with Dunn’s post-hoc test. e) NEAT1_2 UG-repeat 4 sizes in KOLF2.1 J iPSC line. f) PCR screening of single-cell derived iPSC clones for repeat 4 deletion after CRISPR/Cas9 editing. g) Confirmation of repeat 4 deletion in iPSCs at the RNA level after NPC differentiation. cDNA was prepared on the RNA purified from Day 16 NPCs. h) NEAT1 locus editing for NEAT1_2 KO. Top: double targeting (two gRNAs per cut site) was used – in the middle (Md) and downstream (Dw) of NEAT1_2 genomic sequence. Dark-blue – region corresponding to NEAT1_1. Bottom: desired editing was confirmed by sequencing of the edited junction in all clones. Positions of screening PCR primers are also shown. i) PCR screening of single-cell derived NEAT1_2 KO iPSC clones. ‘Pool’, nucleofected cell pool used for single-cell plating (analysed 72 h post-nucleofection).j) Confirmation of abolished NEAT1_2 expression and retained NEAT1_1 expression in NEAT1_2 KO iPSC clones. Day 16 NPCs were analysed under basal conditions and after 6 h of recovery from arsenite stress. Data for 3 clones were combined. Graph shows mean±s.e.m. N = 3 or 9 (N = 3 for each KO clone, combined); *p ≤ 0.05: p = 0.05 for unstressed and p = 0.0118 for stressed WT cells, one-tailed Mann-Whitney U test. k) Loss of paraspeckles in NEAT1_2 KO NPCs confirmed by RNAscope-ISH. Day 16 NPCs were analysed using the total NEAT1 probe. Note distinct foci corresponding to paraspeckles in WT cells and dispersed NEAT1_1 signal in NEAT1_2 KO cells. Representative images are shown. Scale bar, 50 μm. Source numerical data and unprocessed gels are available in the Source data.