Fig. 5: Molecular basis for TDP-43 and FUS microphase separation within paraspeckles.
From: Paraspeckle condensation is controlled via TDP-43 polymerization and linked to neuroprotection

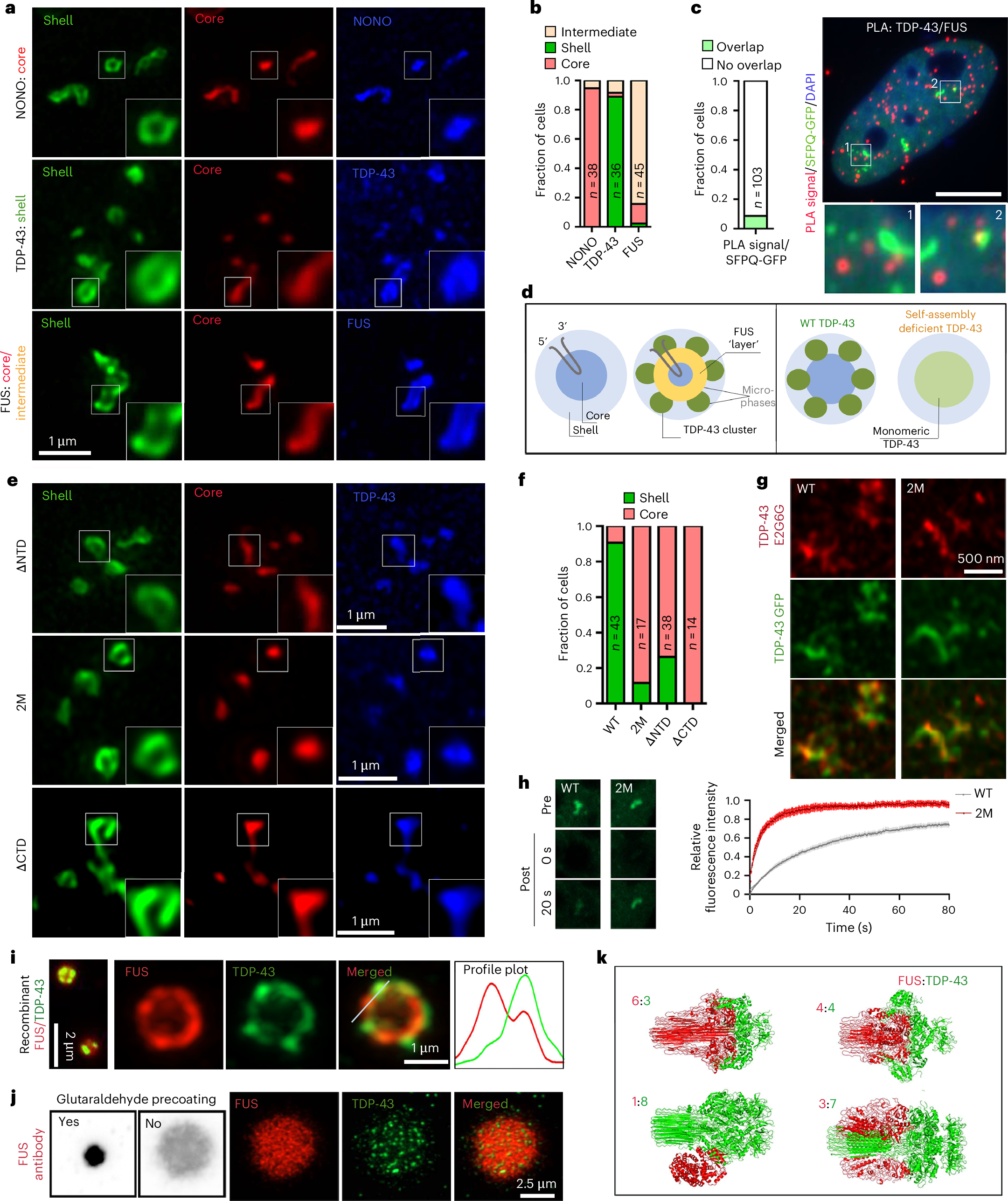
a,b, The GFP-tagged PSPs display the expected localization within spheroids; representative images (a) and the quantification (b) (from a representative experiment) are shown. For TDP-43, low-expressing cells with intact paraspeckles were analysed. The number of cells analysed (n) is indicated within bars. See Extended Data Fig. 8a for more details. c, TDP-43 and FUS rarely interact in paraspeckles as shown by PLA analysis of SFPQ-labelled paraspeckles. Representative images and the quantification (from a representative experiment) are shown. The number of cells analysed (n) is indicated. d, A model for the subspheroid localization of FUS and normal and oligomerization-deficient TDP-43. e,f, The oligomerization-deficient TDP-43 mutants localize to the paraspeckle core/intermediate layer: representative images (e) and the quantification (f) (from a representative experiment) are shown. The number of cells analysed (n) is indicated within bars. g, The monomer-specific anti-TDP-43 antibody (E2G6G) recognizes TDP-432M in the core but not TDP-43WT clusters in the shell. Low-expressing cells with intact paraspeckles were analysed. Representative images are shown. h, TDP-432M displays a significantly higher mobility in paraspeckles than WT protein. FRAP was performed on paraspeckle clusters in TDP-43 GFP-expressing cells. Data from a representative experiment are shown (n = 10 cells, two paraspeckle clusters in each). i,j, The recombinant TDP-43 and FUS proteins form microphases within residual FUS condensates in FUS/TDP-43 samples in vitro: conventional imaging (left) and confocal super-resolution (single optical section) (right) are shown (i), alongside the detection of TDP-43 clusters within partially disassembled FUS condensates formed on coverslips without fixative precoating (j). Representative images are shown. k, The AlphaFold 3 predictions for FUS-TDP-43 oligomers at different protein ratios.