Fig. 8: NEAT1_2 3′-end UG repeat links paraspeckle stability under stress to neuronal survival and ALS.
From: Paraspeckle condensation is controlled via TDP-43 polymerization and linked to neuroprotection

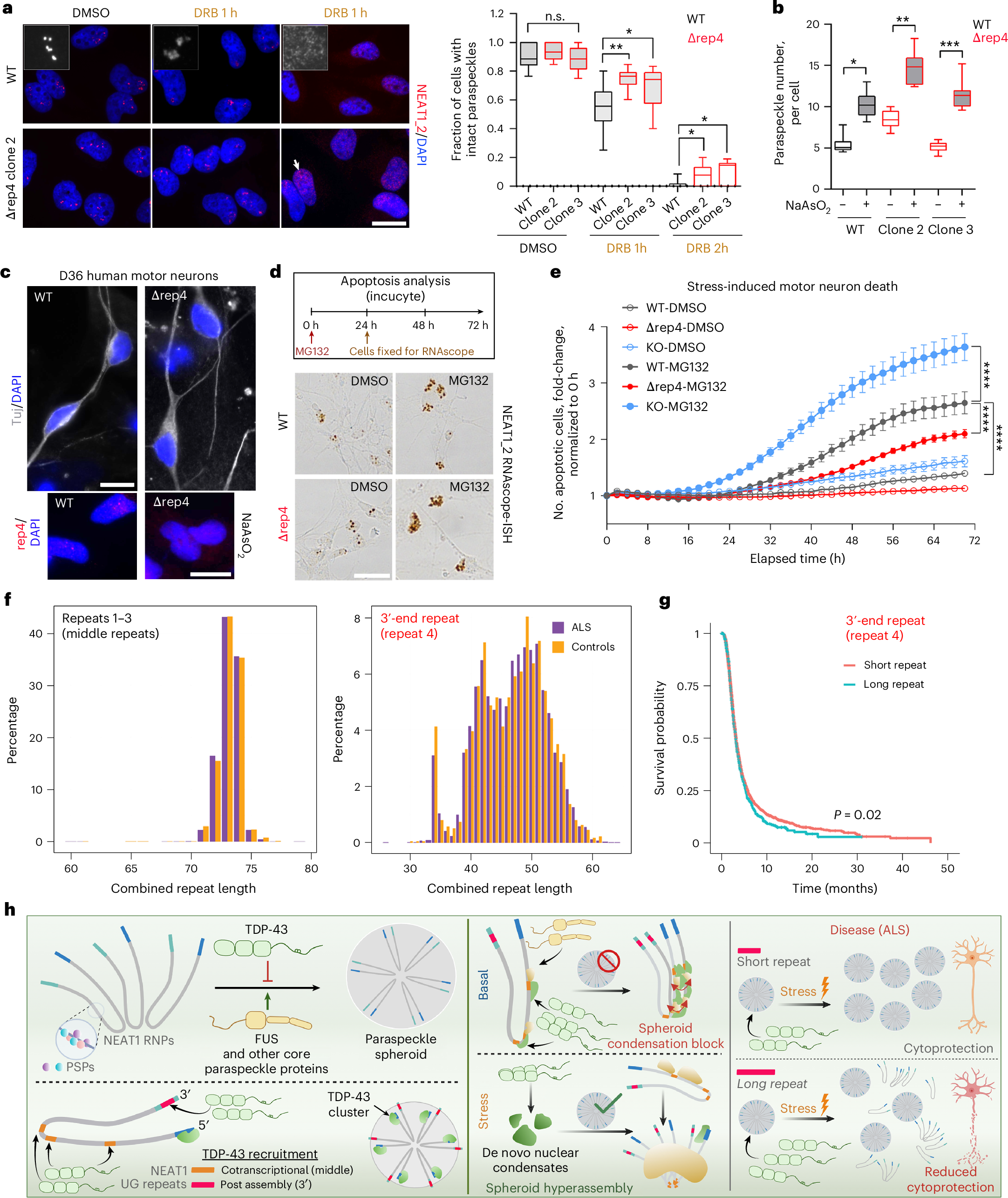
a, Paraspeckles are more stable in cells lacking NEAT1_2 UG-repeat 4. Cells were analysed after 1 or 2 h of transcriptional block with DRB. Representative images and the quantification are shown for WT HeLa cells and two Δrep4 clones. The arrow indicates a residual paraspeckle cluster. In total, 99–128 cells from n = 10 fields of view (FoV) were analysed per condition, from a representative experiment. Box, 25th to 75th percentiles; centre line, median; whiskers, mean to max. *P < 0.05 (P = 0.0334), **P < 0.01 (P = 0.0038), one-day ANOVA with Holm–Sidak post hoc test. Scale bar, 20 μm. b, The enhanced stress-induced paraspeckle assembly in cells lacking NEAT1_2 UG-repeat 4. Cells were analysed after 6 h into the recovery from NaAsO2 stress. In total, 85–170 cells from n = 10 FoV were analysed per condition, from a representative experiment. *P < 0.05 (P = 0.0101), **P < 0.01 (P = 0.0073), ***P < 0.001 (P = 0.0005), Kruskal–Wallis with Dunn’s post hoc test. Box, 25th to 75th percentiles; centre line, median; whiskers, mean to max. c, The motor neurons with NEAT1_2 UG-repeat 4 deletion used in the study. The homozygous repeat 4 deletion was confirmed by RNA-FISH using stressed neurons (6 h recovery from NaAsO2). Representative images are shown. Scale bars, 10 μm. See Extended Data Fig. 10 for cell line generation and characterization. d,e, The hMNs with NEAT1_2 UG-repeat 4 deletion are protected from stress-induced apoptosis, whereas hMNs with ablated paraspeckles are more sensitive to stress: neurons were subjected to a low-dose, continuous stress (250 nM proteasome inhibitor MG132 added at 0 h), which induces paraspeckle assembly (d) and analysed on an Incucyte live imager using a caspase 3/7 dye (e). Data from a representative experiment are shown (n = 4 wells). The graph shows the mean ± s.e.m. ****P < 0.0001, one-way ANOVA with Tukey post hoc test (area under the curve comparisons). f, The NEAT1_2 UG-repeats size distribution in the human population from the analysis of WGS data of 4,996 patients with ALS and 1,743 controls. The repeat size was determined using ExpansionHunter. g, Longer lengths of NEAT1_2 UG-repeat 4 are associated with shorter survival in ALS. h, A model: the regulation of paraspeckles by TDP-43 via polymerization and position-dependent binding of NEAT1_2 UG repeats in steady state, under stress and in ALS. Image in h created in BioRender; Shelkovnikova, T. https://biorender.com/c4vzzyl (2025).