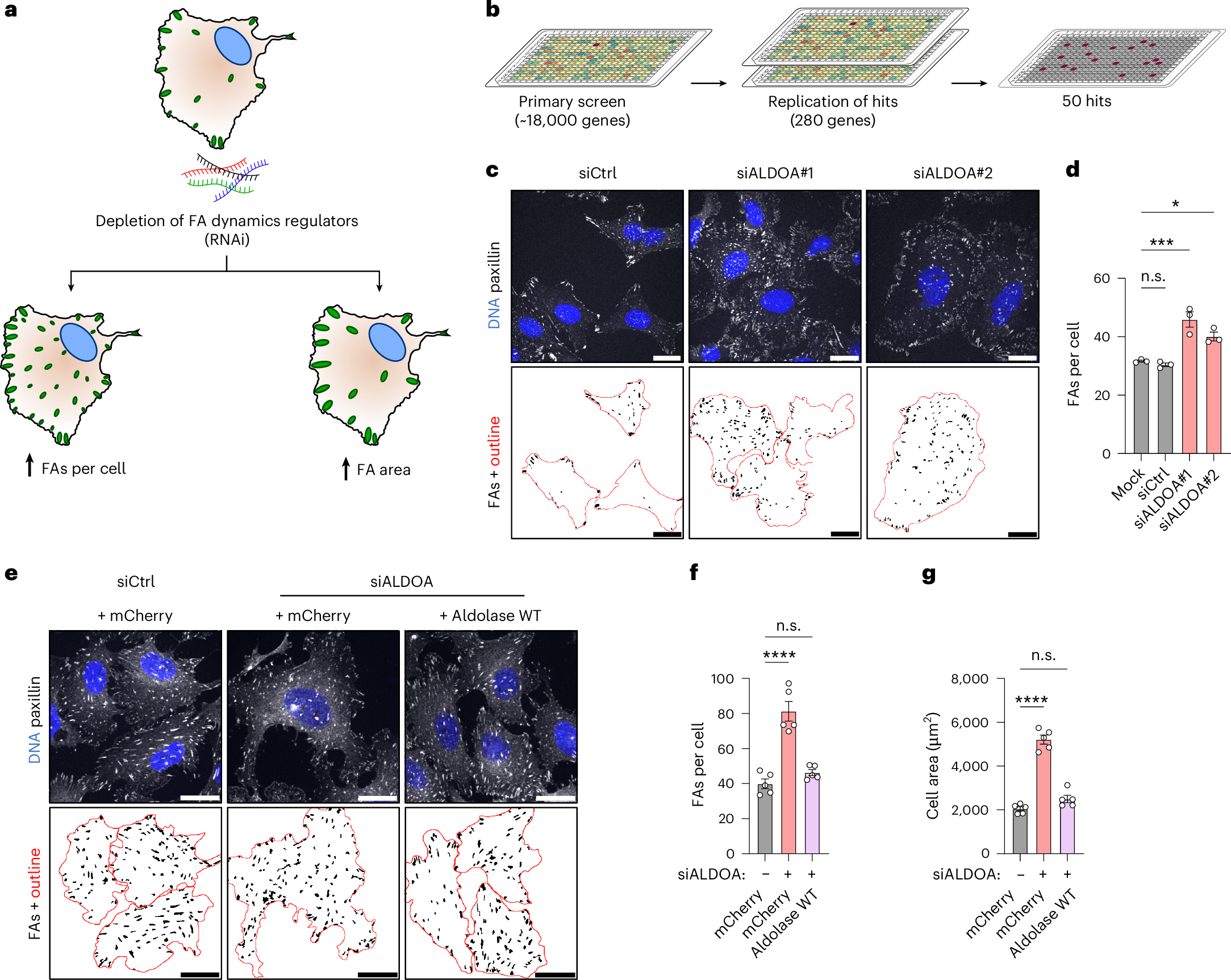
Fig. 1: Genome-wide siRNA screen identifies aldolase as a regulator of FA dynamics.
From: Fructose-1,6-bisphosphate couples glycolytic activity to cell adhesion

a, Rationale of the genome-wide screen: loss of FA dynamics regulators by siRNA-mediated knockdown results either in an increase in FAs per cell or in an increased FA area. The green dots represent FAs, and the blue circles represent nuclei. b, Overview of the screening procedure: initial candidates were identified by screening a genome-wide siRNA pool library in 384-well format. The resulting 280 candidates were rescreened two times to identify reproducible hits. c,d, Loss of aldolase causes an increase in FAs per cell. c, Representative confocal images of paxillin-labelled FAs in U-2 OS cells treated with control (siCtrl) or aldolase-specific (siALDOA) siRNAs. FA segmentation is shown below. For better visualization of the phenotype, manually drawn cell outlines were added for cells completely contained in images (red). d, A quantification of FAs per cell shown in c. The data represent mean ± s.e.m.; n = 3 independent experiments; one-way ANOVA with Dunnett’s post-test (P values: (mock versus siCtrl) = 0.8904; P (mock versus siALDOA#1) = 0.0005; P (mock versus siALDOA#2) = 0.0131). e–g, Aldolase re-expression rescues FA and cell size increase in silenced cells. e, Representative confocal images of paxillin-labelled FAs in U-2 OS cells stably expressing either HA-tagged mCherry as control or siRNA-resistant aldolase and treated with control (siCtrl) or aldolase-specific (siALDOA) siRNAs. FA segmentation and cell outlines (red) are shown below. f,g, A quantification of FAs per cell (f) and cell area (g) shown in e. The data represent mean ± s.e.m.; n = 5 independent experiments; one-way ANOVA with Dunnett’s post-test (P values (for f): (siCtrl + mCherry versus siALDOA + mCherry) <0.0001; (siCtrl + mCherry versus siALDOA + aldolase wt) = 0.4083; P values (for g): (siCtrl + mCherry versus siALDOA + mCherry) <0.0001; (siCtrl + mCherry versus siALDOA + aldolase wt) = 0.133). n.s., not significant; *P < 0.05, ***P < 0.001, ****P < 0.0001. Scale bars, 25 µm.