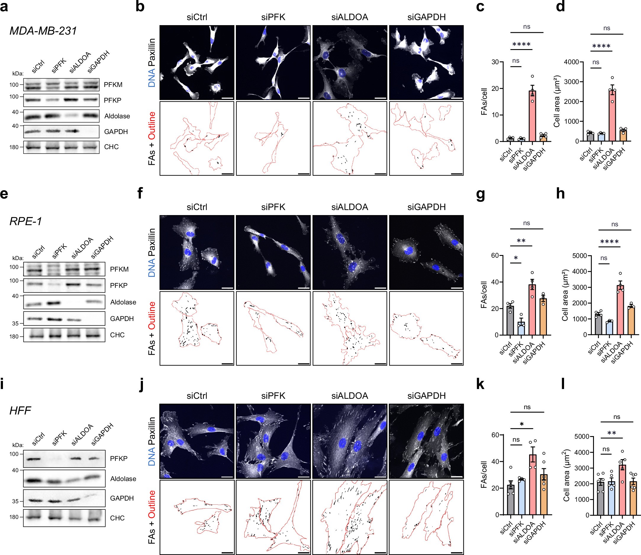
Extended Data Fig. 3: Glycolytic control of FAs and cell area is reproducible in multiple cell lines.
From: Fructose-1,6-bisphosphate couples glycolytic activity to cell adhesion

a, Efficient depletion of glycolytic enzymes in MDA-MB-231 cells. Immunoblot of MDA-MB-231 cells treated with indicated siRNAs. CHC was used as loading control. N = 1 independent experiment. b-d, In the breast cancer cell line MDA-MB-231, loss of aldolase causes a striking increase in FA number and cell area. b, Representative confocal images of paxillin-labeled FAs in MDA-MB-231 cells treated with indicated siRNAs. FA segmentation and cell outlines (red) are shown below. c, d, Quantification of FAs per cell and cell area shown in b. Data represent mean ± SEM; n = 4 independent experiments; One-way ANOVA with Dunnett’s post-test (P values (c): (siCtrl vs. siPFK) = 0.9969; (siCtrl vs. siALDOA) = <0.0001; (siCtrl vs. siGAPDH) = 0.8386; P values (d): (siCtrl vs. siPFK) = 0.9978; (siCtrl vs. siALDOA) = <0.0001; (siCtrl vs. siGAPDH) = 0.7936). e, Efficient depletion of glycolytic enzymes in RPE-1 cells. Immunoblot of RPE-1 cells treated with indicated siRNAs. CHC was used as loading control. N = 1 independent experiment. f-h, In the non-malignant cell line RPE-1 aldolase depletion also causes an increased FA number and cell size. f, Representative confocal images of paxillin-labeled FAs in RPE-1 cells treated with indicated siRNAs. FA segmentation and cell outlines (red) are shown below. g, h, Quantification of FAs per cell and cell area shown in f. Data represent mean ± SEM; n = 4 (siCtrl, siALDOA) and n = 3 (siPFK, siGAPDH) independent experiments; One-way ANOVA with Dunnett’s post-test (P values (g): (siCtrl vs. siPFK) = 0.0407; (siCtrl vs. siALDOA) = 0.0048; (siCtrl vs. siGAPDH) = 0.4303; P values (h): (siCtrl vs. siPFK) = 0.1966; (siCtrl vs. siALDOA) = <0.0001; (siCtrl vs. siGAPDH) = 0.1624). i, Efficient depletion of glycolytic enzymes in HFF cells. Immunoblot of HFF cells treated with indicated siRNAs. CHC was used as loading control. N = 1 independent experiment. j-l, In the non-malignant cell line HFF aldolase depletion also causes an increased FA number and cell size. j, Representative confocal images of paxillin-labeled FAs in HFF cells treated with indicated siRNAs. FA segmentation and cell outlines (red) are shown below. k, l, Quantification of FAs per cell and cell area shown in j. Data represent mean ± SEM; n = 6 (k, l: siCtrl, siGAPDH) or 5 (l: siPFK, siALDOA) or 4 (k: siPFK, siALDOA) independent experiments; statistical testing by mixed-effects model (REML) with Dunnett’s multiple comparison test (P values (k): (siCtrl vs. siPFK) = 0.6632; (siCtrl vs. siALDOA) = 0.0303; (siCtrl vs. siGAPDH) = 0.169; P values (l): (siCtrl vs. siPFK) = 0.9945; (siCtrl vs. siALDOA) = 0.005; (siCtrl vs. siGAPDH) = 0.9613). Ns, not significant; *p < 0.05, **p < 0.01, ****p < 0.0001. Scale bars, 25 µm.