Fig. 5: Elevated FBP levels promote F-actin reorganization and cell protrusion.
From: Fructose-1,6-bisphosphate couples glycolytic activity to cell adhesion

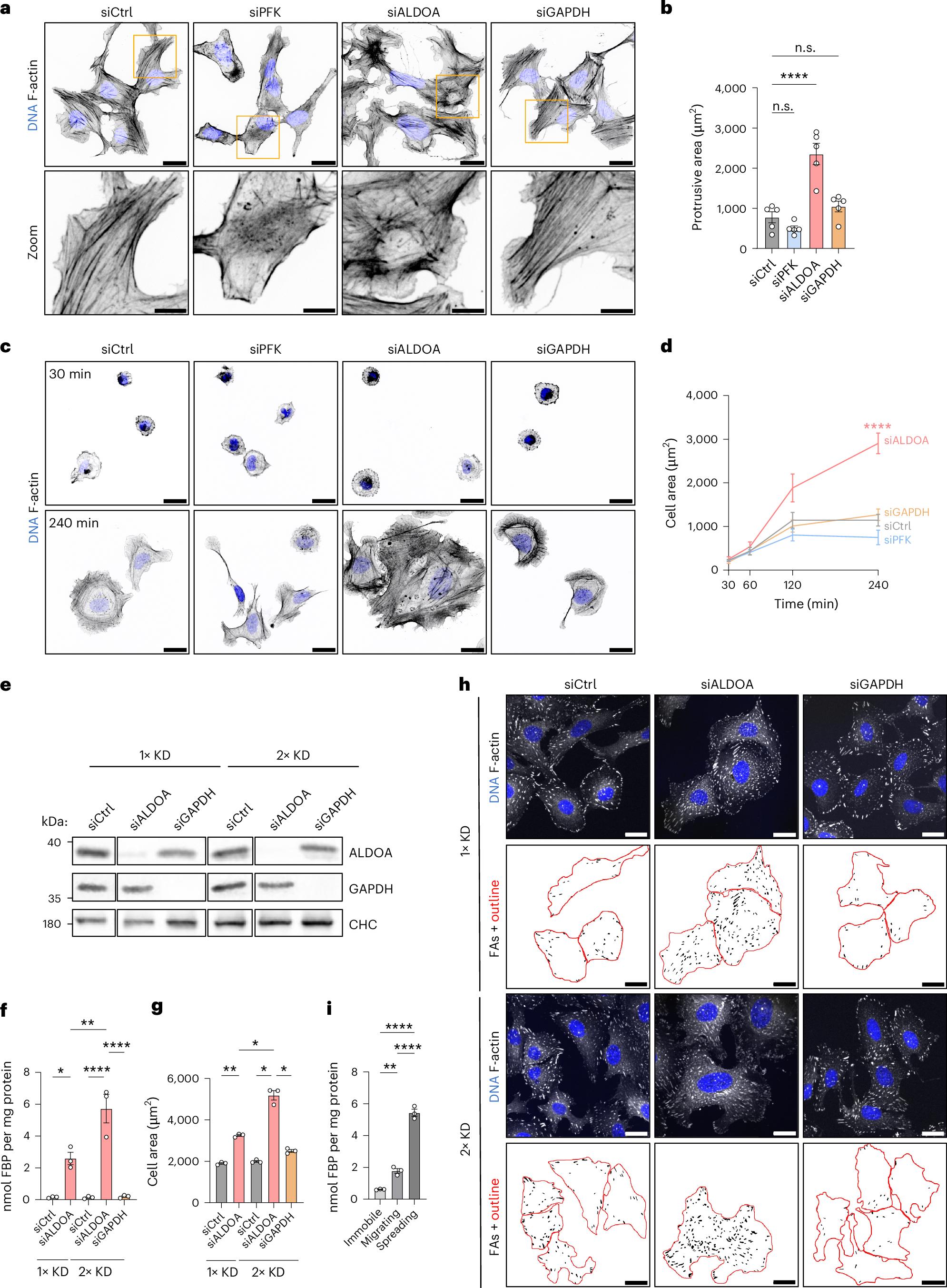
a,b, Increased FBP levels upon aldolase knockdown (KD) alter the organization of the actin cytoskeleton and elevate cellular protrusion. a, Representative confocal images of the phalloidin-labelled F-actin cytoskeleton in U-2 OS cells treated with indicated siRNAs. Zoom-ins of the orange boxes are shown. b, A quantification of the protrusive area of U-2 OS cells treated with indicated siRNAs. For a and b, data represent mean ± s.e.m.; n = 5 independent experiments; one-way ANOVA with Dunnett’s post-test (P values: (siCtrl versus siPFK) = 0.5203; (siCtrl versus siALDOA) <0.0001; (siCtrl versus siGAPDH) = 0.5458). Corresponding images are shown in Extended Data Fig. 6b. c,d, Aldolase depletion results in elevated cell spreading. c, Representative confocal images of phalloidin-labelled U-2 OS cells treated with indicated siRNAs. The cells were seeded and fixed after indicated time points. d, A quantification of cell spreading shown in c. For c and d, data represent mean ± s.e.m.; n = 5 independent experiments; one-way ANOVA with Dunnett’s post-test (P values: (siCtrl versus siPFK) = 0.2822; (siCtrl versus siALDOA) <0.0001; (siCtrl versus siGAPDH) = 0.9188). e–h, Less pronounced elevations in FBP levels also increase cell size. e, Efficient depletion of aldolase and GAPDH. Immunoblot of U-2 OS cells treated 1× or 2× with indicated siRNAs. Clathrin heavy chain (CHC) was used as loading control. The cropped lanes are from the same blot; N = 1 independent experiment. f, LC–MS/MS-based FBP measurements of U-2 OS cells treated 1× or 2× with indicated siRNAs. Data represent mean ± s.e.m.; n = 3 independent experiments; one-way ANOVA with Tukey’s post-test (P values: (1xkd-siCtrl versus 1xkd-siALDOA) = 0.0186; (1xkd-siCtrl versus 2xkd-siCtrl) >0.9999; (1xkd-siCtrl versus 2xkd-siALDOA) <0.0001; (1xkd-siCtrl versus 2xkd-siGAPDH) >0.9999; (1xkd-siALDOA versus 2xkd-siCtrl) = 0.018; (1xkd-siALDOA versus 2xkd-siALDOA) = 0.0036; (1xkd-siALDOA versus 2xkd-siGAPDH) = 0.0209; (2xkd-siCtrl versus 2xkd-siALDOA) <0.0001; (2xkd-siCtrl versus 2xkd-siGAPDH) >0.9999; (2xkd-siALDOA versus 2xkd-siGAPDH) <0.0001). g, A quantification of cell area shown in h. Data represent mean ± s.e.m.; n = 3 independent experiments; repeated-measures one-way ANOVA with Tukey’s post-test (P values: (1xkd-siCtrl versus 1xkd-siALDOA) = 0.0063; (1xkd-siCtrl versus 2xkd-siCtrl) = 0.2089; (1xkd-siCtrl versus 2xkd-siALDOA) = 0.0161; (1xkd-siCtrl versus 2xkd-siGAPDH) = 0.0105; (1xkd-siALDOA versus 2xkd-siCtrl) = 0.0018; (1xkd-siALDOA versus 2xkd-siALDOA) = 0.0267; (1xkd-siALDOA versus 2xkd-siGAPDH) = 0.0313; (2xkd-siCtrl versus 2xkd-siALDOA) = 0.0137; (2xkd-siCtrl versus 2xkd-siGAPDH) = 0.0172; (2xkd-siALDOA versus 2xkd-siGAPDH) = 0.0242). h, Representative confocal images of paxillin-labelled FAs in U-2 OS cells treated 1× or 2× with indicated siRNAs. FA segmentation and cell outlines (red) are shown below. i, Protruding cells display strongly elevated FBP levels. LC–MS/MS-based FBP measurements in confluent (24 h after dense plating), migrating (6 h after sparse plating) or spreading (1 h of sparse plating) U-2 OS cells. Data represent mean ± s.e.m.; n = 3 independent experiments; one-way ANOVA with Tukey´s post-test (P values: (immobile versus migrating) = 0.0046; (immobile versus spreading) <0.0001; (migrating versus spreading) <0.0001). n.s., not significant; *P < 0.05, **P < 0.01, ****P < 0.0001. Scale bars, 25 µm.