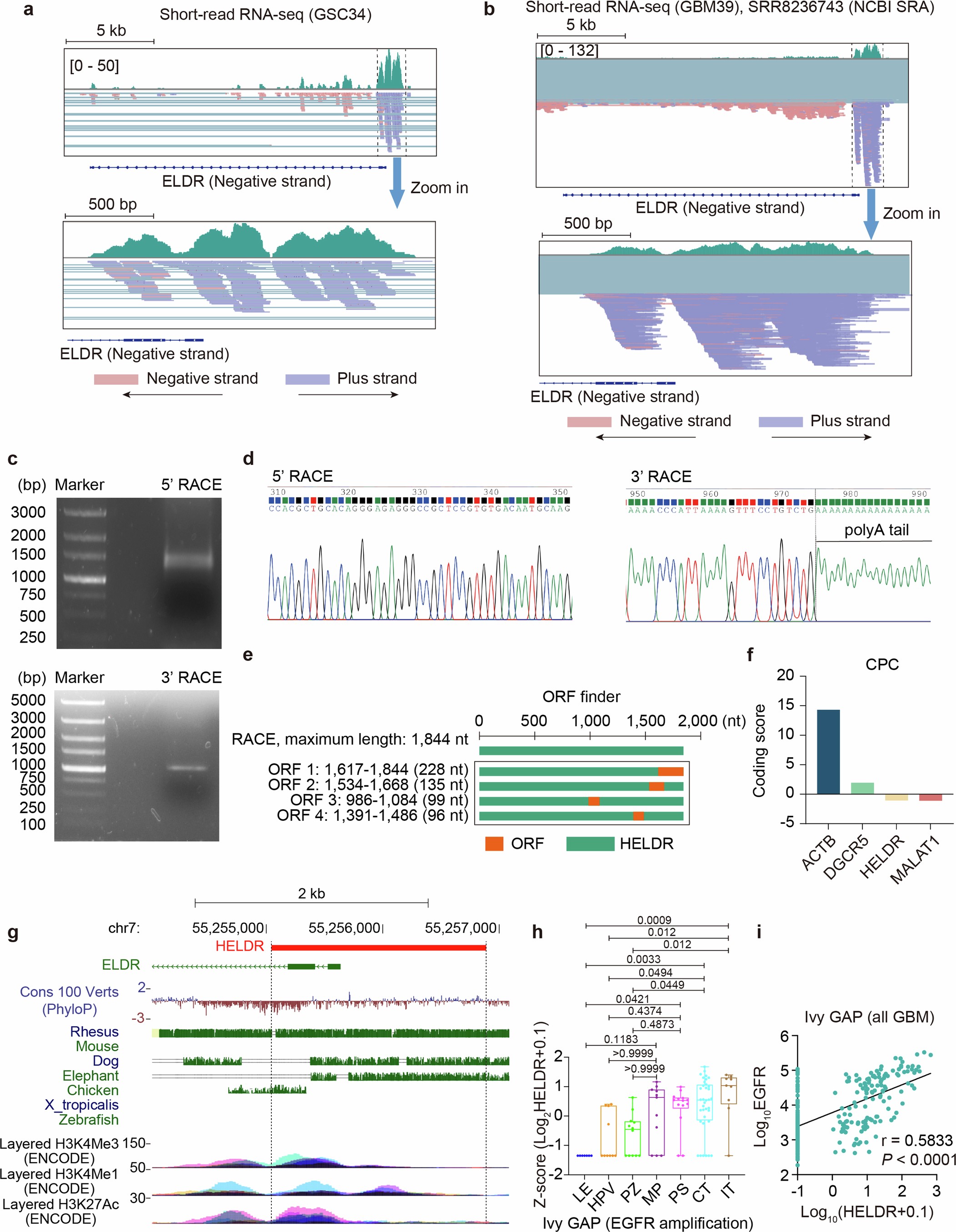
Extended Data Fig. 2: De novo lncRNA HELDR is the major transcript in the ELDR locus and localized in the nucleus.
From: An EGFR co-amplified lncRNA HELDR promotes glioblastoma malignancy through KAT7-driven gene programs

a, b, Integrative genomics viewer (IGV) showed short-read RNA-seq of GSC34 and GBM39 at the ELDR locus. c, Agarose gel electrophoresis. 5’ rapid amplification of cDNA ends (RACE) and 3’ RACE for HELDR transcripts in GBM6. Data are representative of three independent experiments with similar results. d, Representative Sanger sequencing for 5’ RACE and 3’ RACE products. e, Open reading frame (ORF) assessment using the ORF Finder (https://www.ncbi.nlm.nih.gov/orffinder). No ORFs > 300 nt were detected. f, Coding potential of indicated genes predicted by an online software CPC (https://cpc.gao-lab.org/). g, UCSC Genome Browser tracks showing HELDR conservation (PhyloP 100, vertebrates) and ENCODE70 ChIP–seq marks for enhancers (H3K4me1), promoters (H3K4me3), and active regulatory elements (H3K27ac). h, RNA-seq data from the Ivy Glioblastoma Atlas Project showing HELDR expression across GBM anatomical regions (LE, leading edge, n = 7; IT, infiltrating tumour, n = 9; CT, cellular tumour, n = 36; PZ, perinecrotic zone, n = 12; PS, pseudopalisading cells around necrosis, n = 14; HPV, hyperplastic blood vessels in the cellular tumour, n = 10; MP, microvascular proliferation, n = 11). i, Correlation of EGFR and HELDR RNA expression in Ivy GAP dataset (n = 269). Kruskal–Wallis test followed by Dunn’s multiple comparisons test in h, two-sided Spearman’s rank correlation test in i, the centre line marks the median, the box spans the 25th–75th percentiles, and the whiskers extend to the minimum and maximum in h.