Abstract
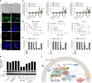
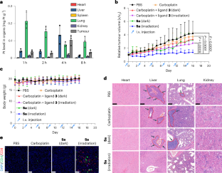
Conventional light-driven cancer therapeutics require oxygen and visible light to indirectly damage biomolecules, limiting their efficacy in deep, hypoxic tumours. Here we report the use of near-infrared-activated small-molecule Pt(IV) photooxidants to directly oxidize intracellular biomolecules in an oxygen-independent manner, achieving controllable and effective elimination of cancer stem cells. These Pt(IV) complexes accumulate in the endoplasmic reticulum and show low toxicity in the dark. Upon irradiation, the resultant metal-enhanced photooxidation effect causes them to robustly photooxidize survival-related biomolecules, induce intense oxidative stress, disrupt intracellular pH (pHi) homeostasis and initiate nonclassical necrosis. In vivo experiments confirm that the lead photooxidant can effectively inhibit tumour growth, suppress metastasis and activate the immune system. Our study validates the concept of metal-enhanced photooxidation and the subsequent chemotherapeutic applications, supporting the development of such localized photooxidants to directly damage intracellular biomolecules and decrease pHi as a strategy for effective metal-based drugs.

This is a preview of subscription content, access via your institution
Access options
Access Nature and 54 other Nature Portfolio journals
Get Nature+, our best-value online-access subscription
$32.99 / 30 days
cancel any time
Subscribe to this journal
Receive 12 print issues and online access
$259.00 per year
only $21.58 per issue
Buy this article
- Purchase on SpringerLink
- Instant access to the full article PDF.
USD 39.95
Prices may be subject to local taxes which are calculated during checkout





Similar content being viewed by others
Data availability
All relevant data supporting the findings of this study are available within the article and its supplementary information. Source data are provided with this paper.
References
Monro, S. et al. Transition metal complexes and photodynamic therapy from a tumor-centered approach: challenges, opportunities and highlights from the development of TLD1433. Chem. Rev. 119, 797–828 (2018).
Farrer, N. J., Salassa, L. & Sadler, P. J. Photoactivated chÿemotherapy (PACT): the potential of excited-state d-block metals in medicine. Dalton Trans. 2009, 10690–10701 (2009).
Li, X., Lovell, J. F., Yoon, J. & Chen, X. Clinical development and potential of photothermal and photodynamic therapies for cancer. Nat. Rev. Clin. Oncol. 17, 657–674 (2020).
Agostinis, P. et al. Photodynamic therapy of cancer: an update. CA Cancer J. Clin. 61, 250–281 (2011).
Celli, J. P. et al. Imaging and photodynamic therapy: mechanisms, monitoring and optimization. Chem. Rev. 110, 2795–2838 (2010).
McFarland, S. A., Mandel, A., Dumoulin-White, R. & Gasser, G. Metal-based photosensitizers for photodynamic therapy: the future of multimodal oncology? Curr. Opin. Chem. Biol. 56, 23–27 (2020).
Du, J. et al. Enhanced photodynamic therapy for overcoming tumor hypoxia: from microenvironment regulation to photosensitizer innovation. Coord. Chem. Rev. 427, 213604 (2021).
Baptista, M. S. et al. Type I and type II photosensitized oxidation reactions: guidelines and mechanistic pathways. Photochem. Photobiol. 93, 912–919 (2017).
Allison, R. R. & Sibata, C. H. Oncologic photodynamic therapy photosensitizers: a clinical review. Photodiagnosis Photodyn. Ther. 7, 61–75 (2010).
Heinemann, F., Karges, J. & Gasser, G. Critical overview of the use of Ru(II) polypyridyl complexes as photosensitizers in one-photon and two-photon photodynamic therapy. Acc. Chem. Res. 50, 2727–2736 (2017).
Dewaele, M. et al. Autophagy pathways activated in response to PDT contribute to cell resistance against ROS damage. J. Cell. Mol. Med. 15, 1402–1414 (2011).
Persi, E. et al. Systems analysis of intracellular pH vulnerabilities for cancer therapy. Nat. Commun. 9, 2997 (2018).
Corbet, C. & Feron, O. Tumour acidosis: from the passenger to the driver’s seat. Nat. Rev. Cancer 17, 577–593 (2017).
Pawlicki, M., Collins, H. A., Denning, R. G. & Anderson, H. L. Two‐photon absorption and the design of two‐photon dyes. Angew. Chem. Int. Ed. 48, 3244–3266 (2009).
Imberti, C., Zhang, P., Huang, H. & Sadler, P. J. New designs for phototherapeutic transition metal complexes. Angew. Chem. Int. Ed. 59, 61–73 (2020).
Wexselblatt, E., Yavin, E. & Gibson, D. Platinum(IV) prodrugs with haloacetato ligands in the axial positions can undergo hydrolysis under biologically relevant conditions. Angew. Chem. Int. Ed. 52, 6059–6062 (2013).
Deng, Z. et al. A photocaged, water-oxidizing, and nucleolus-targeted Pt(IV) complex with a distinct anticancer mechanism. J. Am. Chem. Soc. 142, 7803–7812 (2020).
Wong, D. Y. Q., Lim, J. H. & Ang, W. H. Induction of targeted necrosis with HER2-targeted platinum(IV) anticancer prodrugs. Chem. Sci. 6, 3051–3056 (2015).
To, W. P., Liu, Y., Lau, T. C. & Che, C. M. A robust palladium(II)-porphyrin complex as catalyst for visible light induced oxidative C-H functionalization. Chem. Eur. J. 19, 5654–5664 (2013).
Yang, X. et al. Characterization of G‐quadruplex/hemin peroxidase: substrate specificity and inactivation kinetics. Chem. Eur. J. 17, 14475–14484 (2011).
Batlle, E. & Clevers, H. Cancer stem cells revisited. Nat. Med. 23, 1124–1134 (2017).
Lytle, N. K., Barber, A. G. & Reya, T. Stem cell fate in cancer growth, progression and therapy resistance. Nat. Rev. Cancer 18, 669–680 (2018).
Li, X., Kwon, N., Guo, T., Liu, Z. & Yoon, J. Innovative strategies for hypoxic‐tumor photodynamic therapy. Angew. Chem. Int. Ed. 57, 11522–11531 (2018).
Stamati, I. et al. Novel photosensitisers derived from pyropheophorbide-a: uptake by cells and photodynamic efficiency in vitro. Photochem. Photobiol. Sci. 9, 1033–1041 (2010).
Mandl, J., Mészáros, T., Bánhegyi, G. & Csala, M. Minireview: endoplasmic reticulum stress: control in protein, lipid and signal homeostasis. Mol. Endocrinol. 27, 384–393 (2013).
Lu, J. & Holmgren, A. The thioredoxin antioxidant system. Free Radic. Biol. Med. 66, 75–87 (2014).
Clarke, H. J., Chambers, J. E., Liniker, E. & Marciniak, S. J. Endoplasmic reticulum stress in malignancy. Cancer Cell 25, 563–573 (2014).
Steinegger, A., Wolfbeis, O. S. & Borisov, S. M. Optical sensing and imaging of pH values: spectroscopies, materials and applications. Chem. Rev. 120, 12357–12489 (2020).
Galluzzi, L. et al. Molecular mechanisms of cell death: recommendations of the Nomenclature Committee on Cell Death 2018. Cell Death Differ. 25, 486–541 (2018).
Kepp, O., Galluzzi, L., Lipinski, M., Yuan, J. & Kroemer, G. Cell death assays for drug discovery. Nat. Rev. Drug Discov. 10, 221–237 (2011).
Li, J. et al. Ferroptosis: past, present and future. Cell Death Dis. 11, 88 (2020).
Hangauer, M. J. et al. Drug-tolerant persister cancer cells are vulnerable to GPX4 inhibition. Nature 551, 247–250 (2017).
Zilka, O. et al. On the mechanism of cytoprotection by ferrostatin-1 and liproxstatin-1 and the role of lipid peroxidation in ferroptotic cell death. ACS Central Sci. 3, 232–243 (2017).
Wang, B. et al. Metabolism pathways of arachidonic acids: mechanisms and potential therapeutic targets. Signal Transduct. Target. Ther. 6, 94 (2021).
Johnstone, T. C., Suntharalingam, K. & Lippard, S. J. The next generation of platinum drugs: targeted Pt(II) agents, nanoparticle delivery and Pt(IV) prodrugs. Chem. Rev. 116, 3436–3486 (2016).
Galluzzi, L., Buqué, A., Kepp, O., Zitvogel, L. & Kroemer, G. Immunogenic cell death in cancer and infectious disease. Nat. Rev. Immunol. 17, 97–111 (2017).
Kroemer, G., Galluzzi, L., Kepp, O. & Zitvogel, L. Immunogenic cell death in cancer therapy. Annu. Rev. Immunol. 31, 51–72 (2013).
Tao, K., Fang, M., Alroy, J. & Sahagian, G. G. Imagable 4T1 model for the study of late stage breast cancer. BMC Cancer 8, 228 (2008).
Ouzounova, M. et al. Monocytic and granulocytic myeloid derived suppressor cells differentially regulate spatiotemporal tumour plasticity during metastatic cascade. Nat. Commun. 8, 14979 (2017).
Hunter, K. W. Jr Murine mammary carcinoma 4T1 induces a leukemoid reaction with splenomegaly: association with tumor-derived growth factors. Exp. Mol. Pathol. 82, 12–24 (2007).
Dierge, E. et al. Peroxidation of n-3 and n-6 polyunsaturated fatty acids in the acidic tumor environment leads to ferroptosis-mediated anticancer effects. Cell Metab. 33, 1701–1715 (2021).
Farrer, N. J. et al. A potent trans‐diimine platinum anticancer complex photoactivated by visible light. Angew. Chem. Int. Ed. 49, 8905–8908 (2010).
Wang, Z. et al. Phorbiplatin, a highly potent Pt(IV) antitumor prodrug that can be controllably activated by red light. Chem 5, 3151–3165 (2019).
Vichai, V. & Kirtikara, K. Sulforhodamine B colorimetric assay for cytotoxicity screening. Nat. Protoc. 1, 1112–1116 (2006).
Acknowledgements
We thank the Hong Kong Research Grants Council (grants CityU 11307419, 11304318, 11303320 and 11302221, awarded to G.Z., and 11104020 awarded to M.-L.H.), the National Natural Science Foundation of China (grants 21877092 and 22077108, awarded to G.Z.) and the Science Technology and Innovation Committee of Shenzhen Municipality (JCYJ20210324120004011 to G.Z.; JCYJ20180507181627057 to M.-L.H.) for funding support. The funders had no role in study design, data collection and analysis, decision to publish or preparation of the manuscript.
Author information
Authors and Affiliations
Contributions
Z.D. and G.Z. designed the study. Z.D. and G.Z. designed the Pt(IV) photooxidants. Z.D. and S.C. synthesized the complexes. Z.D., S.C., G.L., W.O., D. Liu., Y.Y.L., J.L., D. Lei. and G.Z. characterized the chemical and physical properties of these complexes and analysed the data. Z.D. performed in vitro experiments. Z.D. and H.L. carried out the western blotting experiments. Z.D., H.L., M.H. and G.Z. analysed the data. Z.D., H.L. and X.W. carried out the PBMC co-culture experiments. Z.D. and F.X. carried out the hypoxia experiments. P.-C.L. and G.Z. directed the hypoxia experiments. Z.D., H.L., N.W., X.W., M.Y., M.H. and G.Z. performed the in vivo experiments and analysed the data. Z.D. and G.Z. wrote the paper. All authors edited and approved the final paper.
Corresponding authors
Ethics declarations
Competing interests
G.Z. and Z.D. are inventors on US patent application no. 17/824,174 and Chinese patent application no. 202210706159.X submitted by the City University of Hong Kong, which covers the design, synthesis and application of the Pt(IV) photooxidants. Both patent applications have been published. The other authors declare no competing interests.
Peer review
Peer review information
Nature Chemistry thanks the anonymous reviewers for their contribution to the peer review of this work.
Additional information
Publisher’s note Springer Nature remains neutral with regard to jurisdictional claims in published maps and institutional affiliations.
Supplementary information
Supplementary Information (download PDF )
Supplementary Materials and Methods, Figs. 1–99, Tables 1–5, Uncropped and unprocessed scans of gels and blots.
Supplementary Data 1 (download XLSX )
Source data for supplementary figures.
Source data
Source Data Fig. 1 (download XLSX )
Statistical source data of Fig. 1.
Source Data Fig. 2 (download ZIP )
Unprocessed western blots and gels. Statistical source data of Fig. 2.
Source Data Fig. 3 (download ZIP )
Unprocessed western blots. Statistical source data of Fig. 3.
Source Data Fig. 4 (download XLSX )
Unprocessed western blots. Statistical source data of Fig. 4.
Source Data Fig. 5 (download XLSX )
Statistical source data of Fig. 5.
Rights and permissions
Springer Nature or its licensor (e.g. a society or other partner) holds exclusive rights to this article under a publishing agreement with the author(s) or other rightsholder(s); author self-archiving of the accepted manuscript version of this article is solely governed by the terms of such publishing agreement and applicable law.
About this article
Cite this article
Deng, Z., Li, H., Chen, S. et al. Near-infrared-activated anticancer platinum(IV) complexes directly photooxidize biomolecules in an oxygen-independent manner. Nat. Chem. 15, 930–939 (2023). https://doi.org/10.1038/s41557-023-01242-w
Received:
Accepted:
Published:
Version of record:
Issue date:
DOI: https://doi.org/10.1038/s41557-023-01242-w
This article is cited by
-
Water-soluble platinum(II)-porphyrin based on oxygen response for cell hypoxia imaging
Molecular Diversity (2026)
-
Blocking copper transporter protein-dependent drug efflux with albumin-encapsulated Pt(IV) for synergistically enhanced chemo-immunotherapy
Journal of Nanobiotechnology (2025)
-
Harnessing platinum(IV) prodrugs as versatile photoinitiators and photocrosslinkers for multifunctional hydrogels and protein labeling
Nature Communications (2025)
-
Self-adaptive photodynamic therapy for boosting therapeutic efficiency in tumor
Science China Chemistry (2025)
-
Oxygen-independent organic photosensitizer with ultralow-power NIR photoexcitation for tumor-specific photodynamic therapy
Nature Communications (2024)


