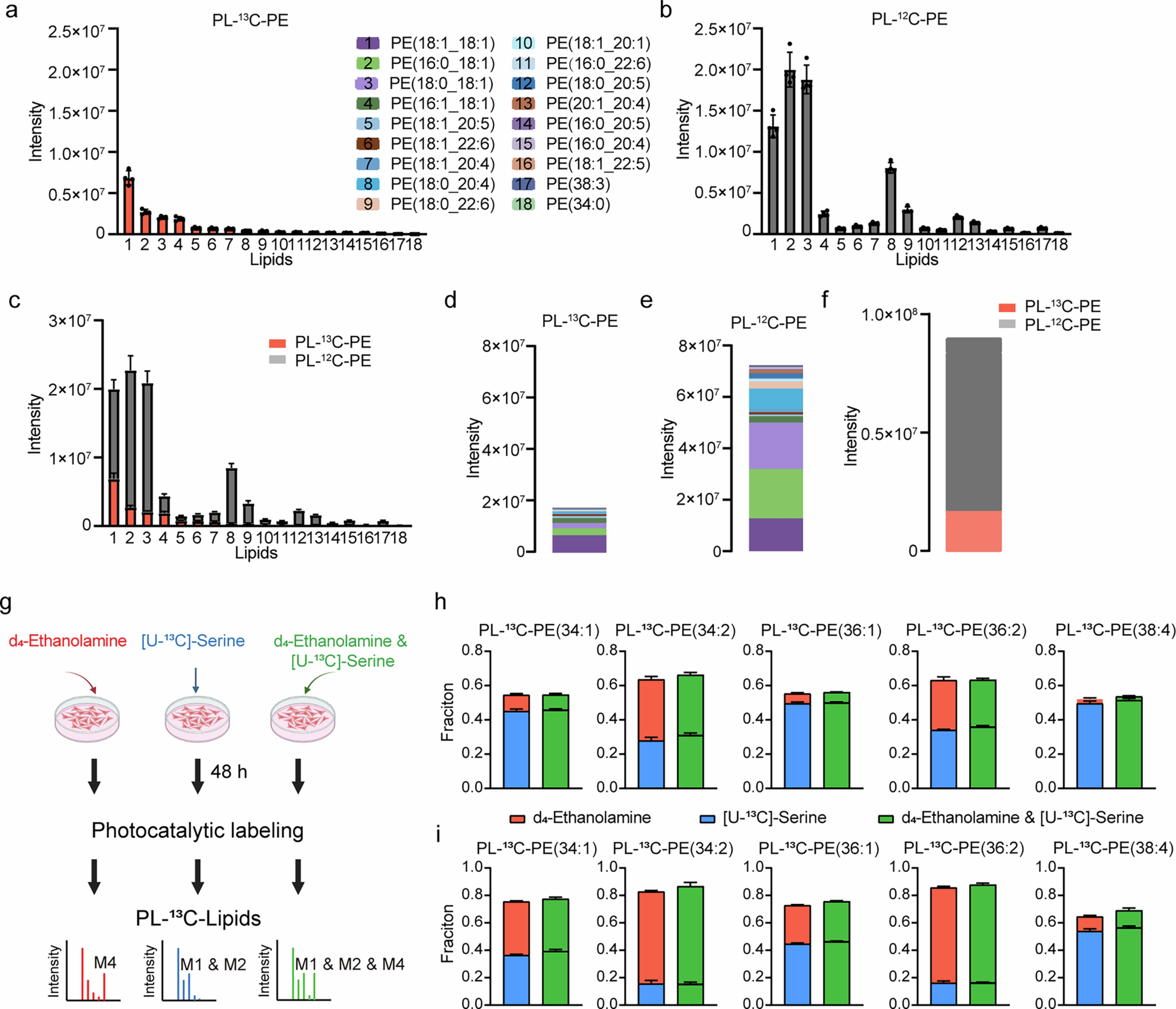
Extended Data Fig. 6: Contribution of the CDP-Etn pathway to PE lipid pool in mitochondria.

(a) Intensities of newly synthesized PE lipids via the CDP-Etn pathway (PL-13C-PE) with [U-13C]-Etn labeling at 72 h; (b) Intensities of PE lipids from other pathways (PL-12C-PE) with [U-13C]-Etn labeling at 72 h; (c) Sum intensities of PL-13C-PE and PL-12C-PE for each PE lipid with [U-13C]-Etn labeling at 72 h; (d) Stacked sum intensity of 18 newly synthesized PE lipids via the CDP-Etn pathway (PL-13C-PE) with [U-13C]-Etn labeling at 72 h. (e) Stacked sum intensity of 18 PE lipids from other pathways (PL-12C-PE) with [U-13C]-Etn labeling at 72 h. (f) Sum intensity of 18 PE lipids in mitochondria via CDP-Etn pathway (PL-13C-PE) and other pathways (PL-12C-PE) with [U-13C]-Etn labeling at 72 h, which was used to calculate the relative contribution percentages in Fig. 4i. Bar plots represent mean ± s.d. (n=4 biologically independent replicates in panels a-f). (g) Illustrations of single tracer labeling with either d4-Ethanolamine or [U-13C]-serine, as well as multi-labeling with both d4-Ethanolamine and [U-13C]-serine. (h,i) Comparison of the cumulative results from individual tracer labeling with those from simultaneous multi-tracer labeling with mitochondria-specific photocatalytic labeling (h) or nucleus-specific photocatalytic labeling (i), respectively. Bar plots represent mean ± s.d. (n=4 biologically independent replicates in panels h-i).