Abstract
Subcellular lipid composition and transport substantially influence the physiological and pathological functions of both cells and organelles. However, lipid transport and turnover between organelles remain poorly understood due to a lack of methods for selectively labelling lipids in organelles. Here we develop a subcellular photocatalytic labelling strategy that enables organelle-selective lipid analysis by mass spectrometry and the quantitative profiling of lipid transport between organelles. We use this approach to quantitatively characterize fatty-acyl-dependent transport of phosphatidylethanolamine and phosphatidylserine lipids between the endoplasmic reticulum and mitochondria, the nucleus or lysosomes. Further experiments revealed the relative contributions of various biosynthesis pathways to the phosphatidylethanolamine and phosphatidylserine lipid compositions in the mitochondria, nucleus and lysosomes. Lysosome-specific photocatalytic labelling revealed the impact of the mTOR kinase pathway on lysosomal lipid metabolism. Together, this subcellularly localized photocatalytic labelling of lipids quantitatively deciphers the subcellular lipid composition and transport, enhancing our understanding of lipid metabolism in living organisms.

This is a preview of subscription content, access via your institution
Access options
Access Nature and 54 other Nature Portfolio journals
Get Nature+, our best-value online-access subscription
$32.99 / 30 days
cancel any time
Subscribe to this journal
Receive 12 print issues and online access
$259.00 per year
only $21.58 per issue
Buy this article
- Purchase on SpringerLink
- Instant access to the full article PDF.
USD 39.95
Prices may be subject to local taxes which are calculated during checkout






Similar content being viewed by others
Data availability
Unless otherwise stated, all data supporting the results of this study can be found in the article and Supplementary Information. The raw LC-MS data files generated in this study have been deposited in the National Omics Data Encyclopedia under accession code OEP00004920. Source data are provided with this paper.
References
Van Meer, G., Voelker, D. R. & Feigenson, G. W. Membrane lipids: where they are and how they behave. Nat. Rev. Mol. Cell Biol. 9, 112–124 (2008).
Harayama, T. & Riezman, H. Understanding the diversity of membrane lipid composition. Nat. Rev. Mol. Cell Biol. 19, 281–296 (2018).
Han, X. Lipidomics for studying metabolism. Nat. Rev. Endocrinol. 12, 668–679 (2016).
Bar-Peled, L. & Kory, N. Principles and functions of metabolic compartmentalization. Nat. Metab. 4, 1232–1244 (2022).
Sarmento, M. J. et al. The expanding organelle lipidomes: current knowledge and challenges. Cell. Mol. Life Sci. 80, 237 (2023).
Vance, J. E. Phospholipid synthesis and transport in mammalian cells. Traffic 16, 1–18 (2015).
Wong, L. H., Gatta, A. T. & Levine, T. P. Lipid transfer proteins: the lipid commute via shuttles, bridges and tubes. Nat. Rev. Mol. Cell Biol. 20, 85–101 (2019).
Kaplan, M. R. & Simoni, R. D. Intracellular transport of phosphatidylcholine to the plasma membrane. J. Cell Biol. 101, 441–445 (1985).
Shiao, Y. J., Lupo, G. & Vance, J. E. Evidence that phosphatidylserine is imported into mitochondria via a mitochondria-associated membrane and that the majority of mitochondrial phosphatidylethanolamine is derived from decarboxylation of phosphatidylserine. J. Biol. Chem. 270, 11190–11198 (1995).
Feng, S. et al. Mitochondria-specific photoactivation to monitor local sphingosine metabolism and function. eLife 7, e34555 (2018).
Feng, S. et al. Lysosome-targeted photoactivation reveals local sphingosine metabolism signatures. Chem. Sci. 10, 2253–2258 (2019).
Rudd, A. K., Mittal, N., Lim, E. W., Metallo, C. M. & Devaraj, N. K. A small molecule fluorogenic probe for the detection of sphingosine in living cells. J. Am. Chem. Soc. 142, 17887–17891 (2020).
Tamura, T. et al. Organelle membrane-specific chemical labeling and dynamic imaging in living cells. Nat. Chem. Biol. 16, 1361–1367 (2020).
Thiele, C., Wunderling, K. & Leyendecker, P. Multiplexed and single cell tracing of lipid metabolism. Nat. Methods 16, 1123–1130 (2019).
John Peter, A. T., Petrungaro, C., Peter, M. & Kornmann, B. METALIC reveals interorganelle lipid flux in live cells by enzymatic mass tagging. Nat. Cell Biol. 24, 996–1004 (2022).
Qin, W., Cho, K. F., Cavanagh, P. E. & Ting, A. Y. Deciphering molecular interactions by proximity labeling. Nat. Methods 18, 133–143 (2021).
Kang, M. G. & Rhee, H. W. Molecular spatiomics by proximity labeling. Acc. Chem. Res. 55, 1411–1422 (2022).
Liu, Y. et al. Proximity chemistry in living systems. CCS Chem. 5, 802–813 (2023).
Roux, K. J., Kim, D. I., Raida, M. & Burke, B. A promiscuous biotin ligase fusion protein identifies proximal and interacting proteins in mammalian cells. J. Cell Biol. 196, 801–810 (2012).
Fang, Y. & Zou, P. Photocatalytic proximity labeling for profiling the subcellular organization of biomolecules. ChemBioChem 24, e202200745 (2023).
Zhang, Y., Tan, J. & Chen, Y. Visible-light-induced protein labeling in live cells with aryl azides. Chem. Commun. 59, 2413–2420 (2023).
Tamura, T., Takato, M., Shiono, K. & Hamachi, I. Development of a photoactivatable proximity labeling method for the identification of nuclear proteins. Chem. Lett. 49, 145–148 (2020).
Wang, H. et al. Selective mitochondrial protein labeling enabled by biocompatible photocatalytic reactions inside live cells. JACS Au 1, 1066–1075 (2021).
Oslund, R. C. et al. Detection of cell–cell interactions via photocatalytic cell tagging. Nat. Chem. Biol. 18, 850–858 (2022).
Geri, J. B. et al. Microenvironment mapping via Dexter energy transfer on immune cells. Science 367, 1091–1097 (2020).
Huang, Z. et al. Bioorthogonal photocatalytic decaging-enabled mitochondrial proteomics. J. Am. Chem. Soc. 143, 18714–18720 (2021).
Tay, N. E. S. et al. Targeted activation in localized protein environments via deep red photoredox catalysis. Nat. Chem. 15, 101–109 (2023).
Baracca, A., Sgarbi, G., Solaini, G. & Lenaz, G. Rhodamine 123 as a probe of mitochondrial membrane potential: evaluation of proton flux through F0 during ATP synthesis. Biochim. Biophys. Acta 1606, 137–146 (2003).
Karaj, E., Sindi, S. H. & Tillekeratne, L. V. Photoaffinity labeling and bioorthogonal ligation: two critical tools for designing “fish hooks” to scout for target proteins. Bioorg. Med. Chem. 62, 116721 (2022).
Hoshi, K., Katayose, H., Yanagida, K., Kimura, Y. & Sato, A. The relationship between acridine orange fluorescence of sperm nuclei and the fertilizing ability of human sperm. Fertil. Steril. 66, 634–639 (1996).
Zhu, H. et al. Metabolomic profiling of single enlarged lysosomes. Nat. Methods 18, 788–798 (2021).
Bellance, N. et al. Doxorubicin inhibits phosphatidylserine decarboxylase and modifies mitochondrial membrane composition in HeLa cells. Int. J. Mol. Sci. 21, 1317 (2020).
Calzada, E., Onguka, O. & Claypool, S. M. Phosphatidylethanolamine metabolism in health and disease. Int. Rev. Cell Mol. Biol. 321, 29–88 (2016).
Yaffe, M. P. & Kennedy, E. P. Intracellular phospholipid movement and the role of phospholipid transfer proteins in animal cells. Biochemistry 22, 1497–1507 (1983).
Kumar, N. et al. VPS13A and VPS13C are lipid transport proteins differentially localized at ER contact sites. J. Cell Biol. 217, 3625–3639 (2018).
Hirabayashi, Y. et al. ER-mitochondria tethering by PDZD8 regulates Ca2+ dynamics in mammalian neurons. Science 358, 623–630 (2017).
Camici, O. & Corazzi, L. Import of phosphatidylethanolamine for the assembly of rat brain mitochondrial membranes. J. Membr. Biol. 148, 169–176 (1995).
Gohil, V. M. et al. Meclizine inhibits mitochondrial respiration through direct targeting of cytosolic phosphoethanolamine metabolism. J. Biol. Chem. 288, 35387–35395 (2013).
Saxton, R. A. & Sabatini, D. M. mTOR signaling in growth, metabolism, and disease. Cell 168, 960–976 (2017).
Krolenko, S. A., Adamyan, S. Y., Belyaeva, T. N. & Mozhenok, T. P. Acridine orange accumulation in acid organelles of normal and vacuolated frog skeletal muscle fibres. Cell Biol. Int. 30, 933–939 (2006).
Lin, Z. et al. Multiscale photocatalytic proximity labeling reveals cell surface neighbors on and between cells. Science 385, eadl5763 (2024).
Zhang, Y. et al. In situ lysosomal proteomics enabled by bioorthogonal photocatalytic proximity labelling. Nat. Catal. 8, 162–177 (2025).
Chen, X., Yin, Y., Zhou, Z., Li, T. & Zhu, Z. J. Development of a combined strategy for accurate lipid structural identification and quantification in ion-mobility mass spectrometry based untargeted lipidomics. Anal. Chim. Acta 1136, 115–124 (2020).
Chen, X. et al. Trapped ion mobility spectrometry-mass spectrometry improves the coverage and accuracy of four-dimensional untargeted lipidomics. Anal. Chim. Acta 1210, 339886 (2022).
Tu, J., Yin, Y., Xu, M., Wang, R. & Zhu, Z. J. Absolute quantitative lipidomics reveals lipidome-wide alterations in aging brain. Metabolomics 14, 5 (2017).
Wang, R. et al. Global stable-isotope tracing metabolomics reveals system-wide metabolic alternations in aging Drosophila. Nat. Commun. 13, 3518 (2022).
Acknowledgements
The work was supported by the National Natural Science Foundation of China (22425404 and 92357308 to Z.-J.Z. and 22337005 to Y.C.), Strategic Priority Research Program of the Chinese Academy of Sciences (XDB1060000 to Y.C.), Science and Technology Commission of Shanghai Municipality (21JC1405902 to Z.-J.Z.), Shanghai Key Laboratory of Aging Studies (19DZ2260400), Shanghai Municipal Science and Technology Major Project, Shanghai Basic Research Pioneer Project and Shanghai Post-doctoral Excellence Program (to X.C.). We thank C. Xu and Z. Cheng (Shanghai Institute of Biochemistry and Cell Biology, China) for kindly providing the PISD KO HeLa cells. Images in Figs. 1a, 2g,h, 3a,d,e,i, 4a and 6a were created with BioRender.com.
Author information
Authors and Affiliations
Contributions
Z.-J.Z., Y.C. and X.C. conceived the idea and designed the experiments. X.C. and H.X. performed most experiments, including sample preparation, data acquisition, data processing and data analysis. R.H. synthesized labelling probes and performed microscopy experiments. R.W. contributed to the stable-isotope labelling experiment. Y.Y. contributed to the data analysis. Z.-J.Z. and Y.C. supervised the project. Z.-J.Z. and X.C. wrote the paper. All authors edited the paper.
Corresponding authors
Ethics declarations
Competing interests
The authors declare no competing interests.
Peer review
Peer review information
Nature Chemistry thanks Christoph Thiele and the other, anonymous, reviewer(s) for their contribution to the peer review of this work.
Additional information
Publisher’s note Springer Nature remains neutral with regard to jurisdictional claims in published maps and institutional affiliations.
Extended data
Extended Data Fig. 1 Photocatalytic labeling of lipids under different conditions in vitro.
(a) The characterization of the photocatalytic labeling of lipids in liposomes by LC-MS. (b) Intensity of PL-PE(18:1/18:1) and PE(18:1/18:1) under different conditions.
Extended Data Fig. 2 Assessment of factors influencing photocatalytic labeling.
(a) Structures of probes with different lengths of hydrophobic linkers; (b) Relative intensity of four PL-lipids using different probes listed in (a); (c-h) The effects of photosensitizer concentration (c) and incubation time (d), probe concentration (e) and incubation time (f), illumination time (g), and illumination wavelength (h) on the peak areas of PL-lipids. Bar plots represent mean ± s.d. (n=3 biologically independent replicates per group).
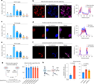
Extended Data Fig. 3 Evaluation of biocompatibility and subcellular localization of proximity labeling of lipids.
(a) Cytotoxicity under mitochondria-specific, nucleus-specific, and lysosome-specific photocatalytic labeling of lipids, respectively. Bar plots represent mean ± s.d. (n=3 biologically independent replicates per group; two-tailed Student’s t-test). (b) Pearson’s R values for evaluating the subcellular co-localization of mitochondria-specific, nucleus-specific, and lysosome-specific proximity labeling in living cells, respectively. Bar plots represent mean ± s.d. (n=5 biologically independent replicates per group). (c) Fluorescent images of labeling probes and their co-localization with mitochondria, nucleus, and lysosomes, respectively (Scale bar = 10 μm). (d) Fluorescent images of mitochondria (Mito)-specific, nucleus-specific, and lysosome (Lyso)-specific proximity labeling of lipids under different conditions in HeLa cells, respectively (Scale bar = 10 μm).
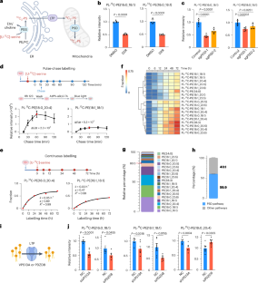
Extended Data Fig. 4 Photocatalytic labeling of lipids under different conditions in HeLa cells.
(a) Intensities of PL-PE(18:0_18:1) (upper panel) and PE(18:0_18:1) (lower panel); (b) Intensities of PL-PS(36:1) (upper panel) and PS(36:1) (lower panel).
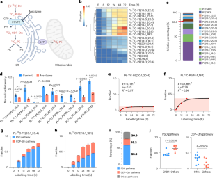
Extended Data Fig. 5 Contribution of the PSD pathway to PE lipid pool in mitochondria.
(a) Intensities of newly synthesized PE lipids via the PSD pathway (PL-13C-PE) with [U-13C]-serine labeling at 72 h; (b) Intensities of unlabeled PE lipids from other pathways (PL-12C-PE) with [U-13C]-serine labeling at 72 h; (c) Sum intensities of PL-13C-PE and PL-12C-PE for each PE lipid with [U-13C]-serine labeling at 72 h; (d) Stacked sum intensity of 18 newly synthesized PE lipids via the PSD pathway (PL-13C-PE) with [U-13C]-serine labeling at 72 h. (e) Stacked sum intensity of 18 PE lipids from other pathways (PL-12C-PE) with [U-13C]-serine labeling at 72 h; (f) Sum intensity of 18 PE lipids in mitochondria via the PSD pathway (PL-13C-PE) and other pathways (PL-12C-PE) with [U-13C]-serine labeling at 72 h, which was used to calculate the relative contribution percentages in Fig. 3h. Bar plots represent mean ± s.d. (n=4 biologically independent replicates).
Extended Data Fig. 6 Contribution of the CDP-Etn pathway to PE lipid pool in mitochondria.
(a) Intensities of newly synthesized PE lipids via the CDP-Etn pathway (PL-13C-PE) with [U-13C]-Etn labeling at 72 h; (b) Intensities of PE lipids from other pathways (PL-12C-PE) with [U-13C]-Etn labeling at 72 h; (c) Sum intensities of PL-13C-PE and PL-12C-PE for each PE lipid with [U-13C]-Etn labeling at 72 h; (d) Stacked sum intensity of 18 newly synthesized PE lipids via the CDP-Etn pathway (PL-13C-PE) with [U-13C]-Etn labeling at 72 h. (e) Stacked sum intensity of 18 PE lipids from other pathways (PL-12C-PE) with [U-13C]-Etn labeling at 72 h. (f) Sum intensity of 18 PE lipids in mitochondria via CDP-Etn pathway (PL-13C-PE) and other pathways (PL-12C-PE) with [U-13C]-Etn labeling at 72 h, which was used to calculate the relative contribution percentages in Fig. 4i. Bar plots represent mean ± s.d. (n=4 biologically independent replicates in panels a-f). (g) Illustrations of single tracer labeling with either d4-Ethanolamine or [U-13C]-serine, as well as multi-labeling with both d4-Ethanolamine and [U-13C]-serine. (h,i) Comparison of the cumulative results from individual tracer labeling with those from simultaneous multi-tracer labeling with mitochondria-specific photocatalytic labeling (h) or nucleus-specific photocatalytic labeling (i), respectively. Bar plots represent mean ± s.d. (n=4 biologically independent replicates in panels h-i).
Extended Data Fig. 7 Contribution of the CDP-Etn pathway to PE lipid pool and head-exchange reactions to PS lipid pool in nucleus.
(a) Intensities of newly synthesized PE lipids via the CDP-Etn pathway (PL-13C-PE) with [U-13C]-Etn labeling at 72 h; (b) Intensities of PE lipids from other pathways (PL-12C-PE) with [U-13C]-Etn labeling at 72 h; (c) Sum intensities of both PL-13C-PE and PL-12C-PE for each PE lipid with [U-13C]-Etn labeling with [U-13C]-Etn labeling at 72 h; (d) Stacked sum intensities of 21 newly synthesized PE lipids via the CDP-Etn pathway (PL-13C-PE) with [U-13C]-Etn labeling at 72 h. (e) Stacked sum intensity of 21 PE lipids from other pathways (PL-12C-PE) with [U-13C]-Etn labeling at 72 h. (f) Sum intensity of 21 PE lipids in nucleus via CDP-Etn pathway (PL-13C-PE) and other pathways (PL-12C-PE) with [U-13C]-Etn labeling at 72 h, which was used to calculate the relative contribution percentages in Fig. 5e. (g) Intensities of newly synthesized PS lipids via the head-exchange reaction in ER (PL-13C-PS) with [U-13C]-serine labeling at 72 h; (h) Intensities of PS lipids from other pathways (PL-12C-PS) with [U-13C]-serine labeling at 72 h; (i) Stacked sum intensities of both PL-13C-PS and PL-12C-PS of each PS lipid with [U-13C]-serine labeling at 72 h; (j) Stacked sum intensity of 10 PS lipids from head-exchange reaction (PL-13C-PS) with [U-13C]-serine labeling at 72 h. (k) Stacked sum intensity of 10 PS lipids from other pathways (PL-12C-PS) with [U-13C]-serine labeling at 72 h. (l) Sum intensity of 10 PS lipids in nucleus via the head-exchange reaction (PL-13C-PS) and other pathways (PL-12C-PE) with [U-13C]-serine labeling at 72 h, which was used to calculate the relative contribution percentages in Fig. 5j. Bar plots represent mean ± s.d. (n=4 biologically independent replicates).
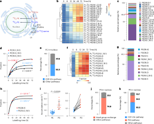
Extended Data Fig. 8 Quantitative profiling of PE lipids in nucleus originated from PS lipids via the PSD pathway.
(a) Schematic illustration of potentially indirect PE transport route from ER to nucleus. (b) Hierarchical clustering analysis of 21 dual-labeled PE lipids (PL-13C-PE) accumulated in nucleus of HeLa cells. (c) Relative percentages of newly synthesized PE lipids in nucleus biosynthesized from PS lipids via PSD pathway. (d) The integrated accumulations of PE lipids originated from the PSD pathway and the CDP-Etn pathway. Bar plots represent mean ± s.d. (n=4 biologically independent replicates). (e) Comparisons of turnover rates and maximum turnover fractions of the four predominant PE lipids in nucleus and mitochondria via the PSD pathway. The dot represents the median value from four biologically independent replicates.
Extended Data Fig. 9 Quantitative profiling of lipid turnover from ER and mitochondria to lysosomes.
(a) Hierarchical clustering analysis of 18 dual-labeled PE lipids (PL-13C-PE) via CDP-Etn pathway accumulated in lysosomes of HeLa cells. (b) The quantitative fit of the turnover kinetics of newly synthesized PE lipids via CDP-Etn pathway in lysosomes using the first-order exponential function. (c) Hierarchical clustering analysis of 18 dual-labeled PE lipids (PL-13C-PE) via PSD pathway accumulated in lysosomes of HeLa cells. (d) The quantitative fit of the turnover kinetics of newly synthesized PE lipids via PSD pathway in lysosomes using the first-order exponential function. (e) The integrated accumulations of PE lipids originated from the PSD pathway and CDP-Etn pathway. Bar plots represent mean ± s.d. (n=4 biologically independent replicates).
Supplementary information
Supplementary Information
Supplementary Figs. 1–13 and Methods.
Supplementary Data 1
PL lipids in the mitochondria, the nucleus and the lysosomes of HeLa cells.
Supplementary Data 2
Fraction and intensity result table of PL-PE lipids in the mitochondria of HeLa cells under [U-13C]-serine labelling experiments.
Supplementary Data 3
Fraction and intensity result table of PL-PE lipids in the mitochondria of HeLa cells under [U-13C]-Etn labelling experiments.
Supplementary Data 4
Fraction and intensity result table of PL-PE lipids in the nucleus of HeLa cells under [U-13C]-Etn labelling experiments.
Supplementary Data 5
Fraction and intensity result table of PL-PS lipids in the nucleus of HeLa cells under [U-13C]-serine labelling experiments.
Supplementary Data 6
Fraction and intensity result table of PL-PE lipids in the nucleus of HeLa cells under [U-13C]-serine labelling experiments.
Supplementary Data 7
Fraction and intensity result table of PL-PE lipids in the lysosomes of HeLa cells under [U-13C]-Etn labelling experiments.
Supplementary Data 8
Fraction and intensity result table of PL-PE lipids in the lysosomes of HeLa cells under [U-13C]-serine labelling experiments.
Source data
Source Data Fig. 1
Statistical source data.
Source Data Fig. 2
Statistical source data.
Source Data Fig. 3
Statistical source data.
Source Data Fig. 4
Statistical source data.
Source Data Fig. 5
Statistical source data.
Source Data Fig. 6
Statistical source data.
Source Data Extended Data Fig. 2
Statistical source data.
Source Data Extended Data Fig. 3
Statistical source data.
Source Data Extended Data Fig. 5
Statistical source data.
Source Data Extended Data Fig. 6
Statistical source data.
Source Data Extended Data Fig. 7
Statistical source data.
Source Data Extended Data Fig. 8
Statistical source data.
Source Data Extended Data Fig. 9
Statistical source data.
Rights and permissions
Springer Nature or its licensor (e.g. a society or other partner) holds exclusive rights to this article under a publishing agreement with the author(s) or other rightsholder(s); author self-archiving of the accepted manuscript version of this article is solely governed by the terms of such publishing agreement and applicable law.
About this article
Cite this article
Chen, X., He, R., Xiong, H. et al. Quantitative profiling of lipid transport between organelles enabled by subcellular photocatalytic labelling. Nat. Chem. 17, 1534–1545 (2025). https://doi.org/10.1038/s41557-025-01886-w
Received:
Accepted:
Published:
Version of record:
Issue date:
DOI: https://doi.org/10.1038/s41557-025-01886-w
This article is cited by
-
Temporal photoproximity labeling of ligand-activated EGFR neighborhoods using MultiMap
Nature Chemical Biology (2025)


