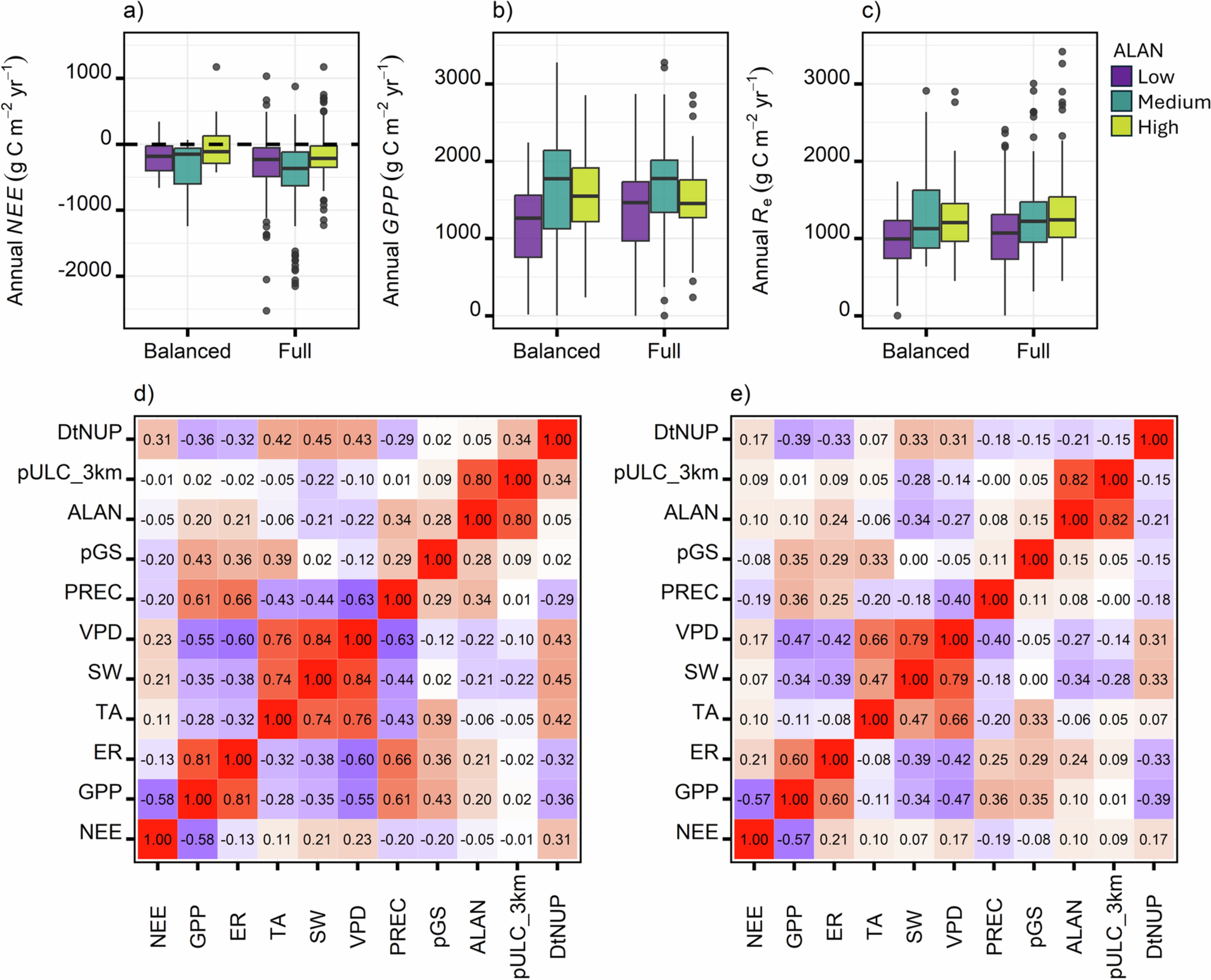
Extended Data Fig. 8: Comparison of annual carbon fluxes and correlations with environmental variables in full and balanced datasets.
From: Widespread influence of artificial light at night on ecosystem metabolism

Panels show annual: a) NEE, b) GPP and c) Re grouped by ALAN intensity. Boxes (a-c) represent interquartile ranges (IQR), horizontal lines indicate medians, whiskers extend to 1.5 Ă— IQR, and points denote outliers for the balanced dataset (with equal representation of sites across ALAN intensity groups, n = 120) and the full dataset (n = 605). Correlation matrices between annual environmental and urban variables with carbon fluxes are shown for (d) the balanced dataset and (e) the full dataset. Pearson correlation coefficients are shown, with colour intensity indicating the strength (lighter: weaker, darker: stronger correlation) and direction (red: positive, blue: negative, white: none) of correlations.